20 分钟理解 React Native For Android 原理

5,476 阅读8分钟

前言

  • 文中所有 RN 缩写指代React Native For Android
  • 分析的 RN 代码基于
{
 "react": "15.4.1",
 "react-native": "0.39.2"
}
  • 本文主要分析 Java 层实现,对 C++ 和 JS 笔墨较少。
  • 阅读正文将花费您大约20分钟。

背景

公司内几个 APP 已经接入并上线了多个 RN 模块,后续规划的定制化需求及性能优化需要我们对 RN 底层原理有更深入的理解。下面通过研读源代码来分析和总结下 Android 中的 RN 实现原理。

从示例入手

之前写过一篇弹射起步:Android原生项目集成React Native模块

示例代码如下:

public class MainActivity extends ReactActivity {  
    @Override
    protected String getMainComponentName() {
        return "RN_Demo";
    }
}

可以发现 RN 容器外层本质也是一个 Activity ,继承了 ReactActivity ,需要我们覆写 getMainComponentName() 方法,更改其返回值为组件名。

ReactActivity

接着跟踪到 ReactActivity 中,类结构如下:

ReactActivity的类结构图

根据上述的结构转换成 UML 图如下(后面相关类将直接给出 UML ):

ReactActivity的UML图

这里使用了委托模式Activity 的生命周期及事件传递委托给 ReactActivityDelegate 的实例对象 mDelegate 进行处理,之所以使用这种形式是为了让 ReactFragmentActivity 也能复用该处理逻辑。 此外如果你有自定义的委托实现,可以在自己的 Activity 中覆写 createReactActivityDelegate() 方法。这个方法将在 ReactActivity 的构造函数中调用生成 mDelegate 实例,之后在 onCreate() 方法调用这个委托对象的执行入口,也就是loadApp()方法。

ReactActivityDelegate

public class ReactActivityDelegate {  
    protected void onCreate(Bundle savedInstanceState) {
        // 弹窗权限判断逻辑
        if (getReactNativeHost().getUseDeveloperSupport() && Build.VERSION.SDK_INT >= 23) {
        // 省略具体实现
        }
        // 组件加载逻辑
        if (mMainComponentName != null) {
          loadApp(mMainComponentName);
        }
        // 双击判断工具类 DoubleTapReloadRecognizer ,省略代码
      }

      protected void loadApp(String appKey) {
        // 省略判空代码

        // 创建 RN 容器根视图,父类为 FrameLayout
        mReactRootView = createRootView();
        mReactRootView.startReactApplication(
          getReactNativeHost().getReactInstanceManager(),
          appKey,
          getLaunchOptions());
        // 将 RN 视图放入 Activity
        getPlainActivity().setContentView(mReactRootView);
      }
}

ReactRootView

因此可以认为所谓的 RN 其实就是一个特殊的“自定义 View ”-- ReactRootView

RN视图

这里的关键调用则是 startReactApplication() 方法。下面是该方法需要的三个参数:

形参 类型 功能描述
reactInstanceManager ReactInstanceManager 用来创建及管理 CatalyInstance (提供原生与JS互调环境)的实例,同时连接调试功能,其生命周期与 ReactRootView 所在 Activity 保持一致。
moduleName String 即实参 appKey ,需要保证JS中的 AppRegistry.registerComponent 参数值与 Acitvity 中的 getMainComponentName 返回值一致。
launchOptions Bundle(后续版本可能更改为POJO) 默认为null,如果你需要传 Props 给 JS 的话,请覆写 createReactActivityDelegate() 方法,并覆写 getLaunchOptions() 的返回值即可。

ReactInstanceManager的 UML 图

public void startReactApplication(  
      ReactInstanceManager reactInstanceManager,
      String moduleName,
      @Nullable Bundle launchOptions) {
    // 确保在 UI 线程执行

    // 判断 ReactContext 是否已初始化,没有就异步在后台线程创建
    if (!mReactInstanceManager.hasStartedCreatingInitialContext()) {
      mReactInstanceManager.createReactContextInBackground();
    }
    // 宽高计算完成后添加布局监听
  }

startReactApplication() 将调用其中的 createReactContextInBackground() 方法,我们下面来看看这个通过构造者模式创建的实现类-- XReactInstanceManagerImpl

ReactInstanceManager

/**
* 在后台线程异步初始化,这个方法只会在 Application 创建时调用一次,
* 重新加载 JS 时将会调用 recreateReactContextInBackground 方法
*/
@Override
public void createReactContextInBackground() {  
    // 首次执行判断逻辑
    mHasStartedCreatingInitialContext = true;
    recreateReactContextInBackgroundInner();
  }

可以看到不管是 createReactContextInBackground() 还是 recreateReactContextInBackground() ,都是通过 recreateReactContextInBackgroundInner() 来初始化 ReactContext 的。

private void recreateReactContextInBackgroundInner() {  
    // 确保在UI线程执行

    // 调试模式,从服务器加载 bundle
    if (mUseDeveloperSupport && mJSMainModuleName != null) {
      // 省略代码
      return;
    }

    // 正式环境,从本地加载 bundle
    recreateReactContextInBackgroundFromBundleLoader();
  }

  private void recreateReactContextInBackgroundFromBundleLoader() {
    recreateReactContextInBackground(
        new JSCJavaScriptExecutor.Factory(mJSCConfig.getConfigMap()),
        mBundleLoader);
  }
}
形参 类型 功能描述
jsExecutorFactory JavaScriptExecutor.Factory 管理Webkit 的 JavaScriptCore,JS与C++的双向通信在这里中转
jsBundleLoader JSBundleLoader bundle加载器,根据ReactNativeHost中的配置决定从哪里加载bundle文件

XReactInstanceManagerImpl

private void recreateReactContextInBackground(  
      JavaScriptExecutor.Factory jsExecutorFactory,
      JSBundleLoader jsBundleLoader) {

    // 省略代码

    / 把两个参数封装成ReactContextInitParams对象
    ReactContextInitParams initParams =
        new ReactContextInitParams(jsExecutorFactory, jsBundleLoader);
    if (mReactContextInitAsyncTask == null) {
      // 核心代码,创建后台线程,初始化 ReactContext
      mReactContextInitAsyncTask = new ReactContextInitAsyncTask();
      mReactContextInitAsyncTask.executeOnExecutor(AsyncTask.THREAD_POOL_EXECUTOR, initParams);
    } else {
      // 省略代码
    }
  }

ReactContextInitAsyncTask

private ReactApplicationContext createReactContext(  
      JavaScriptExecutor jsExecutor,
      JSBundleLoader jsBundleLoader) {
    // 省略代码

    // 注册JS层模块,通过它把所有的 JavaScriptModule 注册到 CatalystInstance,将 JS 的可调用 API 暴露给 Java。
    JavaScriptModuleRegistry.Builder jsModulesBuilder = new JavaScriptModuleRegistry.Builder();

    // 包装 ApplicationContext 为 ReactApplicationContext
    final ReactApplicationContext reactContext = new ReactApplicationContext(mApplicationContext);
    // 调试模式
    if (mUseDeveloperSupport) {
    // 调试模式下 ReactApplicationContext 中崩溃信息由 mDevSupportManager 进行拦截处理(红色背景的错误页)
    reactContext.setNativeModuleCallExceptionHandler(mDevSupportManager);
    }

    // 省略代码

    try {
      // 加载给定的大量核心 ReactPackage,详细列表请查看后文的表格
      CoreModulesPackage coreModulesPackage =
        new CoreModulesPackage(this, mBackBtnHandler, mUIImplementationProvider);
      processPackage(
        coreModulesPackage,
        reactContext,
        moduleSpecs,
        reactModuleInfoMap,
        jsModulesBuilder);
    } finally {
      // 省略代码
    }

    // 加载 MainPackage 和开发者自定义的 ReactPackage,逻辑同 CoreModulesPackage
    for (ReactPackage reactPackage : mPackages) {
      // 省略代码

      try {
        processPackage(
          reactPackage,
          reactContext,
          moduleSpecs,
          reactModuleInfoMap,
          jsModulesBuilder);
      } finally {
        // 省略代码
      }
    }

    // 省略代码

    // 注册 Java 层模块,通过它把所有的 NativeModule 注册到 CatalystInstance ,将 Java 的可调用 API 暴露给 JS。
    NativeModuleRegistry nativeModuleRegistry;
    try {
       nativeModuleRegistry = new NativeModuleRegistry(moduleSpecs, reactModuleInfoMap);
    } finally {
      // 省略代码
    }

    // 异常处理器选择逻辑
    NativeModuleCallExceptionHandler exceptionHandler = mNativeModuleCallExceptionHandler != null
        ? mNativeModuleCallExceptionHandler
        : mDevSupportManager;

    // 核心逻辑, Builder 模式创建 CatalystInstance 实例
    CatalystInstanceImpl.Builder catalystInstanceBuilder = new CatalystInstanceImpl.Builder()
        .setReactQueueConfigurationSpec(ReactQueueConfigurationSpec.createDefault())
        // 将 JS 执行通信类传给 CatalystInstance
        .setJSExecutor(jsExecutor)
        // 将 Java 模块映射表传给 CatalystInstance
        .setRegistry(nativeModuleRegistry)
        // 将 JS 模块映射表传给 CatalystInstance
        .setJSModuleRegistry(jsModulesBuilder.build())
        // 将 Bundle 加载工具类传给 CatalystInstance
        .setJSBundleLoader(jsBundleLoader)
        // 将异常处理器传给 CatalystInstance
        .setNativeModuleCallExceptionHandler(exceptionHandler);

    // 省略代码

    final CatalystInstance catalystInstance;
    try {
      catalystInstance = catalystInstanceBuilder.build();
    } finally {
      // 省略代码
    }

    if (mBridgeIdleDebugListener != null) {
      catalystInstance.addBridgeIdleDebugListener(mBridgeIdleDebugListener);
    }

    // 使用 CatalystInstance 实例初始化 ReactContext 部分成员变量
    reactContext.initializeWithInstance(catalystInstance);

    // 解析 Bundle 文件
    catalystInstance.runJSBundle();

    return reactContext;
  }
原生模块 功能描述
AndroidInfoModule 获取Android版本号和本地服务器地址
AnimationsDebugModule 监听动画过渡性能
DeviceEventManagerModule 事件监听,比如后退键
ExceptionsManagerModule 异常处理
HeadlessJsTaskSupportModule 通知部分JS任务执行完成
SourceCodeModule 传递Bundle文件地址
Timing 在绘制帧率变化时触发JS定时器
UIManagerModule 提供JS去创建和更新原生视图的能力
DebugComponentOwnershipModule 调试功能:异步请求视图结构
JSCHeapCapture 调试功能:获取堆内存信息
JSCSamplingProfiler 调试功能:dump工具

CatalystInstance

private CatalystInstanceImpl(  
      final ReactQueueConfigurationSpec ReactQueueConfigurationSpec,
      final JavaScriptExecutor jsExecutor,
      final NativeModuleRegistry registry,
      final JavaScriptModuleRegistry jsModuleRegistry,
      final JSBundleLoader jsBundleLoader,
      NativeModuleCallExceptionHandler nativeModuleCallExceptionHandler) {
    // 省略代码

    // Android UI 线程,JS 线程和 NativeModulesQueue 线程
    mReactQueueConfiguration = ReactQueueConfigurationImpl.create(
        ReactQueueConfigurationSpec,
        new NativeExceptionHandler());

    // 调用 C++ 层代码进行初始化
    initializeBridge(
      new BridgeCallback(this),
      jsExecutor,
      mReactQueueConfiguration.getJSQueueThread(),
      mReactQueueConfiguration.getNativeModulesQueueThread(),
      // 将所有 Java Module 传递给 C++ 层
      mJavaRegistry.getModuleRegistryHolder(this));
    mMainExecutorToken = getMainExecutorToken();
  }

@Override
  public void runJSBundle() {
    // 省略代码

    mJSBundleHasLoaded = true;
    // Bundle 的加载逻辑请参看下文的流程图
    mJSBundleLoader.loadScript(CatalystInstanceImpl.this);

    // 省略代码
  }

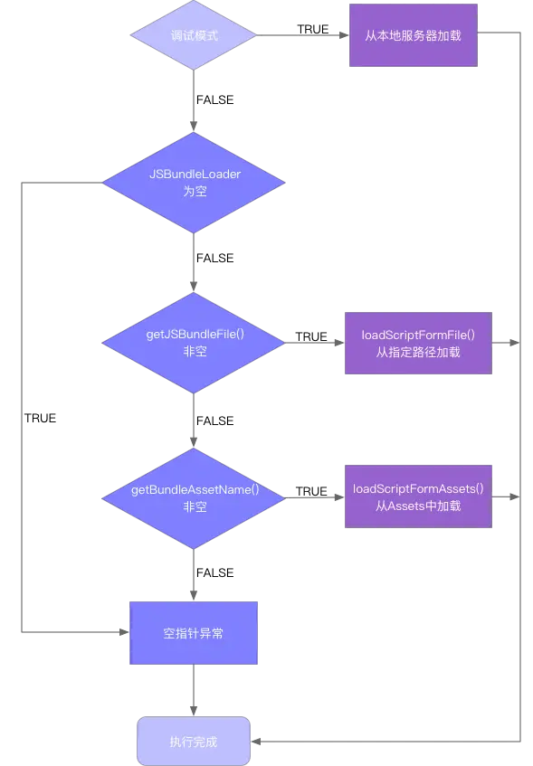
Bundle 加载流程图

private native void initializeBridge(ReactCallback callback,  
                                       JavaScriptExecutor jsExecutor,
                                       MessageQueueThread jsQueue,
                                       MessageQueueThread moduleQueue,
                                       ModuleRegistryHolder registryHolder);

native void loadScriptFromAssets(AssetManager assetManager, String assetURL);  
native void loadScriptFromFile(String fileName, String sourceURL);  
native void loadScriptFromOptimizedBundle(String path, String sourceURL, int flags);  

此时已经发现Java层的逻辑已经走完,不管是 CatalystInstance 实例的初始化还是 Bundle 的加载逻辑都将由 C++ 层进行处理。

CatalystInstance的创建

CatalystInstanceImpl.cpp 中是空实现,具体实现在 Instance.cpp 中。

void CatalystInstanceImpl::initializeBridge(  
    // JInstanceCallback 实现类,父类在 cxxreact/Instance.h 中。
    std::unique_ptr<InstanceCallback> callback,
    // 对应 Java 中的 JavaScriptExecutor
    std::shared_ptr<JSExecutorFactory> jsef,
    // C++ 的 JMessageQueueThread 。
    std::shared_ptr<MessageQueueThread> jsQueue,
    // C++ 的 JMessageQueueThread 。
    std::unique_ptr<MessageQueueThread> nativeQueue,
    // C++ 的 ModuleRegistryHolder 的 getModuleRegistry() 方法
    std::shared_ptr<ModuleRegistry> moduleRegistry) {
  callback_ = std::move(callback);

  jsQueue->runOnQueueSync(
    [this, &jsef, moduleRegistry, jsQueue,
     nativeQueue=folly::makeMoveWrapper(std::move(nativeQueue))] () mutable {
      // 创建 NativeToJsBridge 对象
      nativeToJsBridge_ = folly::make_unique<NativeToJsBridge>(
          jsef.get(), moduleRegistry, jsQueue, nativeQueue.move(), callback_);

      std::lock_guard<std::mutex> lock(m_syncMutex);
      m_syncReady = true;
      m_syncCV.notify_all();
    });

  CHECK(nativeToJsBridge_);
}

Bundle 的加载

void CatalystInstanceImpl::loadScriptFromAssets(jobject assetManager,  
                                                const std::string& assetURL) {
  const int kAssetsLength = 9;  // strlen("assets://");
  // 获取 source 路径名,不包含前缀,默认值为 index.android.bundle
  auto sourceURL = assetURL.substr(kAssetsLength);
  // assetManager 是Java 传递的 AssetManager 。
  // extractAssetManager 是JSLoader.cpp 中通过系统动态链接库 android/asset_manager_jni.h的AAssetManager_fromJava 方法来获取 AAssetManager 对象的。
  auto manager = react::extractAssetManager(assetManager);
  // //通过 JSLoader 对象的 loadScriptFromAssets 方法读文件,得到大字符串 script(即index.android.bundle文件内容)。
  auto script = react::loadScriptFromAssets(manager, sourceURL);
  // 判断是否为 Unbundle
  if (JniJSModulesUnbundle::isUnbundle(manager, sourceURL)) {
    instance_->loadUnbundle(
      folly::make_unique<JniJSModulesUnbundle>(manager, sourceURL),
      std::move(script),
      sourceURL);
    return;
  } else {
    // instance_ 为 ReactCommon 目录下 Instance.h 中类的实例
    instance_->loadScriptFromString(std::move(script), sourceURL);
  }
}

RN 三层通信图

至此 C++ 层的调用逻辑到此为止,感兴趣的同学可以继续跟踪进入,或者可以参考文末的资料,我们下面假设底层执行完成,回到 ReactContextInitAsyncTaskonPostExecute 方法。

@Override
protected void onPostExecute(Result<ReactApplicationContext> result) {  
      // 省略代码

      setupReactContext(result.get());

      // 省略代码

      // 处理队列再次初始化 ReactContext 的逻辑代码
}

private void setupReactContext(ReactApplicationContext reactContext) {  
    // 省略代码

    // 确保在 UI 线程中执行并且当前 ReactContext 为空
    Assertions.assertCondition(mCurrentReactContext == null);

    // 确保当前 CatalystInstance 实例非空
    CatalystInstance catalystInstance =
        Assertions.assertNotNull(reactContext.getCatalystInstance());
    // 初始化所有 Native Module
    catalystInstance.initialize();

    mDevSupportManager.onNewReactContextCreated(reactContext);
    // 添加内存警告的回调
    mMemoryPressureRouter.addMemoryPressureListener(catalystInstance);

    moveReactContextToCurrentLifecycleState();

    for (ReactRootView rootView : mAttachedRootViews) {
      // 核心代码,给 RootView 添加 view
      attachMeasuredRootViewToInstance(rootView, catalystInstance);
    }
    // 省略代码
}

private void attachMeasuredRootViewToInstance(  
      ReactRootView rootView,
      CatalystInstance catalystInstance) {
      // 省略代码

      // 确保在 UI 线程执行

    // 重置视图内容
    rootView.removeAllViews();
    rootView.setId(View.NO_ID);

    // 设置 RootView
    UIManagerModule uiManagerModule = catalystInstance.getNativeModule(UIManagerModule.class);
    int rootTag = uiManagerModule.addMeasuredRootView(rootView);
    rootView.setRootViewTag(rootTag);
    @Nullable Bundle launchOptions = rootView.getLaunchOptions();
    WritableMap initialProps = Arguments.makeNativeMap(launchOptions);
    String jsAppModuleName = rootView.getJSModuleName();

    // 获取 AppRegistry 的代理对象
    WritableNativeMap appParams = new WritableNativeMap();
    appParams.putDouble("rootTag", rootTag);
    appParams.putMap("initialProps", initialProps);
    // AppRegistry 是 JS 暴露给 Java 层的 API
    catalystInstance.getJSModule(AppRegistry.class).runApplication(jsAppModuleName, appParams);

    // 省略代码
}

AppRegistry

public interface AppRegistry extends JavaScriptModule {  
  void runApplication(String appKey, WritableMap appParameters);
  void unmountApplicationComponentAtRootTag(int rootNodeTag);
  void startHeadlessTask(int taskId, String taskKey, WritableMap data);
}

AppRegistryrunApplication() 方法成为了加载 index.android.js 的主入口,而所有的 JS 方法调用都会经过 JavaScriptModuleInvocationHandler

JavaScriptModuleInvocationHandler

@Override
public @Nullable Object invoke(Object proxy, Method method, @Nullable Object[] args) throws Throwable {  
  ExecutorToken executorToken = mExecutorToken.get();

  // 省略代码

  NativeArray jsArgs = args != null ? Arguments.fromJavaArgs(args) : new WritableNativeArray();
  // 调用 C++ 层的 callFunction
  mCatalystInstance.callFunction(
        executorToken,
        mModuleRegistration.getName(),
        method.getName(),
        jsArgs
      );
      return null;
}

以上就是 RN Android 的执行主流程,如有疏漏,欢迎留言。

参考资料

  1. github.com/facebook/re…
  2. ReactNative Android源码分析
  3. React Native Android 源码框架浅析(主流程及 Java 与 JS 双边通信)
  4. React Native通讯原理
  5. ReactNativeAndroid源码分析-Js如何调用Native的代码