一.了解三级缓存机制

图一.jpg
二.什么是图片的缓存?
缓存是指临时文件交换区,电脑把最常用的文件从存储器里提出来临时放在缓存里,就像把工具和材料搬上工作台一样,这样会比用时现去仓库取更方便。因为缓存往往使用的是RAM(断电即掉的非永久储存),所以在忙完后还是会把文件送到硬盘等存储器里永久存储,手机图片缓存也是类似原理.
三.什么是图片的三级缓存?
1.内存缓存, 优先加载, 速度最快
2.本地缓存, 次优先加载, 速度快
3.网络缓存, 不优先加载, 速度慢,浪费流量
四.图片的三级缓存有什么用?
通过网络、本地、内存三级缓存图片,来减少不必要的网络交互,避免浪费流量.
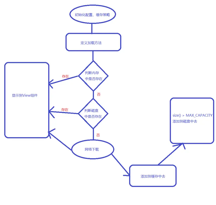
五.该怎么使用图片的三级缓存?
本着三分钟的原则,不上代码,上图:

图二.jpg