概览
编码乱码原因: 机器中的编码都是 二进制编码 显示的时候 为了让人看懂 从而设置了各种字符集 ,如果与原来的编码不一致则会导致看不懂既乱码 。机器的二进制码没有变化 ,仅仅是 对照的字符集 不一致 导致的
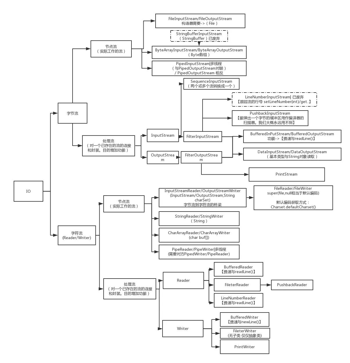
字符流和字节流
字符流的由来: 因为数据编码的不同,而有了对字符进行高效操作的流对象。本质其实就是基于字节流读取时,去查了指定的码表。 字节流和字符流的区别:
- 读写单位不同
- 字节流以字节(8bit)为单位,字符流以字符为单位,根据码表映射字符,一次可能读多个字节。
- 处理对象不同
- 字节流能处理所有类型的数据(如图片、avi等),而字符流只能处理字符类型的数据。Java中字符是采用Unicode标准,一个字符是16位,即一个字符使用两个字节来表示。为此,JAVA中引入了处理字符的流
结论:只要是处理纯文本数据,就优先考虑使用字符流。 除此之外都使用字节流。
常用的处理流类型
该类型是对一个已存在的流的连接和封装,通过所封装的流的功能调用实现数据读写,处理流的构造方法总是要带一个其他流对象作为参数,一个流对象进过其他流的多次包装,叫做流的链接。主要可以分为以下几种:
缓冲流(BufferedInPutStream/BufferedOutPutStream和BufferedWriter/BufferedReader)
- 功能
- 提高对流的操作效率
- readLine()
一次读一行,到行标记时,将行标记之前的字符数据作为字符串返回,当读到末尾时,返回null,其原理还是与缓冲区关联的流对象的read方法,只不过每一次读取到一个字符,先不进行具体操作,先进行临时储存,当读取到回车标记时,将临时容器中储存的数据一次性返回。
BufferedWriter bufw=new BufferedWriter(new FileWriter("buf.txt"));//读取缓冲区对象:
BufferedReader bufr=new BufferedReader(new FileReader("buf.txt"));
转换流(InputStreamReader/OutputStreamWriter)
该类型时字节流和字符流之间的桥梁,
- 功能
- 该类型时字节流和字符流之间的桥梁
该流对象中可以对读取到的字节数据进行指定编码的编码转换。
- 该类型时字节流和字符流之间的桥梁
构造函数主要有:
InputStreamReader(InputStream); //通过构造函数初始化,使用的是本系统默认的编码表GBK。
InputStreamWriter(InputStream,String charSet); //通过该构造函数初始化,可以指定编码表。
OutputStreamWriter(OutputStream); //通过该构造函数初始化,使用的是本系统默认的编码表GBK。
OutputStreamwriter(OutputStream,String charSet); //通过该构造函数初始化,可以指定编码表。
这里看下 FileReader类的构造器
- 相当于 new InputStreamReader(new FileInputStream(“a.txt”))
- 并且该对象使用的时默认的编码表
public class FileReader extends InputStreamReader { public FileReader(String fileName) throws FileNotFoundException { //相当于 new InputStreamReader(new FileInputStream("a.txt")); super(new FileInputStream(fileName));//该对象使用的时默认的编码表 } }
即如果a.txt中的文件中的字符数据是通过utf-8的形式编码,那么在读取时,就必须指定编码表,那么转换流时必须的。即:
InputStreamReader isr=new InputStreamReader(new FileInputStream("a.txt"),utf-8);
数据流(DataInputStream/DataOutputStream)
该数据流可以方便地对一些基本类型数据进行直接的存储和读取,不需要再进一步进行转换,通常只要操作基本数据类型的数据,就需要通过DataStream进行包装。
构造方法:
DataInputStreamReader(InputStream);
DataInputStreamWriter(OutputStream)
方法举例:
int readInt();//一次读取四个字节,并将其转成int值
writeInt(int);//一次写入四个字节,注意和write(int)不同,write(int)只将该整数的最低一个8位写入,剩余三个8为丢失
hort readShort();
writeShort(short);
String readUTF();//按照utf-8修改版读取字符,注意,它只能读writeUTF()写入的字符数据。
writeUTF(String);//按照utf-8修改版将字符数据进行存储,只能通过readUTF读取。
...
注意:在使用数据流读/存数据的时候,需要有一定的顺序,即某个类型的数据先写入就必须先读出,服从先进先出的原则。
打印流(PrintStream/PrintWriter)
PrintStream是一个字节打印流,System.out对应的类型就是PrintStream
- 它的构造函数可以接受数据类型:
- 字符串路径
- File对象
- OutputStream
PrintStream是一个字符打印流
- 它的构造函数可以接受数据类型:
- 字符串路径
- File对象
- OutputStream
- Writer
对于1、2类型的数据,可以指定编码表,也就是字符集,对于3、4类型的数据,可以指定自动刷新,当该自动刷新为True时,只有3个方法可以用:println,printf,format。
对象流(ObjectInputStream/ObjectOutputStream)
该类型的流可以把类作为一个整体进行存取,主要方法有:
Object readObject();该方法抛出异常:ClassNotFountException。
void writeObject(Object):被写入的对象必须实现一个接口:Serializable,否则就会抛出:NotSerializableException
