之前写过Service的启动过程,相对来说Activity的启动过程比Service的启动过程更为复杂,其一Activity的生命周期方法比Service多,其二Activity具有启动模式和返回栈。写本文的目的在于更清晰的梳理Activity的启动过程,加强自己的内功修炼,博客粉丝日益增多,力在以最简单的方式让大家理解,跟大家一起学习。
Activity的启动过程计划用三篇博客来写;
- 第一篇(本文),侧重Binder视角或者从进程这方面,对Activity启动先从整体有个把握,代码少,理论多。
- 第二篇,深入源码,分析Launcher进程向SystemServer进程发起startActivity请求,SystemServer进程在向zygote进程发起请求,最后孵化出应用进程的这一过程。
- 第三篇:深入源码,由Zygote进程孵化的应用进程是如何启动Activity的。
一、Binder的基本理解
Activity的启动有多次IPC过程,所以Binder属于预备知识,帮助我们更好理解系统的C/S的这种架构模式,我看过几篇文章还不错,推荐给大家。
-
简单说Binder(1)
作者写的很清晰,相信看过之后,在JAVA的层面上,立马明白Binder的IPC过程是怎么回事。 -
可能是讲解Binder机制最好的文章
加强理解一下 -
Android Bander设计与实现 - 设计篇
最经典的不多说了,值得反复看 -
Android源码解析RPC系列(一)---Binder原理
这一篇是我去年写的,都不好意思一块贴出来了。
二、Activity启动的双向IPC过程
一般Android各个应用进程的启动都以这样一条路线,init进程 –> Zygote进程 –> SystemServer进程 –>各种应用进程
- Init进程:Linux的根进程,Android系统是基于Linux系统的,因此可以算作是整个android操作系统的第一个进程;
- Zygote进程是所有应用进程的父进程,所有的应用进程都是它孵化出来的;
- SystemServer进程含有一些核心的服务,比如ActivityManagerService,PackageManagerService,WindowManagerService等;
- 各种应用进程:启动自己编写的客户端应用时,有自己的虚拟机与运行环境。
由此可知应用的第一个Activity的启动是多个进程相互配合的结果,多个进程相互配合就少不了使用Binder进行IPC了,现在看一次IPC调用的过程是怎样的。

上图大概说明了一次IPC的过程,或许你现在对里面各个类还不是很清楚,没关系,大致了解一下
ActivityManagerService(下文简称AMS),AMS是Android中最核心的服务,实现了ActivityManager,主要负责系统中四大组件的启动、切换、调度及应用进程的管理和调度等工作,AMS提供了一个ArrayList mHistory来管理所有的Activity,Activity在AMS中的形式是ActivityRecord,Task在AMS中的形式为TaskRecord,进程在AMS中的管理形式为ProcessRecord,它在Android中特别重要。
ActivityManagerNative(下文简称AMN):由于AMS是系统核心服务在SystemServer进程里面,很多API不能直接开放供客户端使用,所以需要通过IPC的方式,具体是这样的,ActivityManager类内部调用AMN的getDefault函数得到一个ActivityManagerProxy对象,通过它可与AMS通信。
ActivityManagerProxy(下文简称AMP):AMP是AMS在客户端进程的一个代理,通过AMP里面的方法请求AMS。
Instrumentation:Instrumentaion是一个工具类。当它被启用时,系统先创建它,再通过它来创建其他组件。另外,系统和组件之间的交互也将通过Instrumentation来传递,这样,Instrumentation就能监测系统和这些组件的交互情况了。在实际使用中,我们可以创建Instrumentation的派生类来进行相应的处理。Android中Junit的使用到了Intrstrumentation。
OK,现在我们知道,Activity是如何向AMS发出startActivity这个请求了,这意味着Activity可以与AMS进行通信,但是AMS却不能与Activity通信,Binder是单向的,所以在Activity发出请求之后,AMS需要通知Activity发生状态改变,要做到这一点,自然就在AMS到Activity这个过程建立一个Binder,如下。

大致过程就是,SystemServer进程在收到请求后,再通过IPC向应用进程发送scheduleLaunchActivity请求,应用进程的binder线程(ApplicationThread)在收到请求后,通过handler向主线程发送LAUNCH_ACTIVITY消息,主线程在收到Message后,创建目标Activity,并回调Activity.onCreate()等方法。
对上面的理解不是太明白,在看下面这张图,AMS到Activity这个过程建立了一个Binder,Activity到AMS这个过程也建立了一个Binder,这就能相互通信了。

上图就是Activity与AMS之间的双向Binder连接,(备注:这个就是理解Activity启动流程的指南针,不记住这个,复杂的启动流程会让你晕头转向)。Activity用IActivityManager提供的API向AMS提出执行某个动作的请求(本例中是启动RemoteService),AMS通过IApplicationThread提供的API来控制Activity所在的应用程序,这些API包括schedulePauseActivity()、scheduleStopActivity()等。
IActivityManager接口定义的API,启动四大组件的等多种请求都在里面。

IApplicationThread接口定义的API,一看就比IActivityManager高逼格一点,IActivityManager好多方法是start开头,表示去AMS请求,IApplicationThread以schedule开头,表示对Activity进行调度。

分析到这里,我们不知不觉间忽略了两个问题,那就是启动Activity至少需要两个前提,第一是,应用进程存在,第二AMS已经初始化完毕。在调用startActivity方法时候,如果我们的应用进程不存在,Activity能启动吗,当然是不能的,比如点击桌面图标的时候,这个时候需要先创建进程。关于Zygote孵化应用进程,这个暂时不说,先看看AMS服务注册。
三、AMS服务注册
先忽略 Activity调用ActivityManagerService启动应用,直接从SystemServer的main方法说起。
SystemServer.java
/**
* The main entry point from zygote.
*/
public static void main(String[] args) {
new SystemServer().run();
}
run方法中,调用了startBootstrapServices。
private void startBootstrapServices() {
......
//启动AMS服务
Installer installer = mSystemServiceManager.startService(Installer.class);
//请注意这里参数是Lifecycle,因为AMS是在Lifecycle里面new出来的
mActivityManagerService = mSystemServiceManager.startService(
ActivityManagerService.Lifecycle.class).getService();
mActivityManagerService.setSystemServiceManager(mSystemServiceManager);
mActivityManagerService.setInstaller(installer);
mPowerManagerService = mSystemServiceManager.startService(PowerManagerService.class);
mActivityManagerService.initPowerManagement();
......
mActivityManagerService.setSystemProcess();
......
} public SystemService startService(String className) {
final Class<SystemService> serviceClass;
try {
serviceClass = (Class<SystemService>)Class.forName(className);
} catch (ClassNotFoundException ex) {
Slog.i(TAG, "Starting " + className);
}
return startService(serviceClass);
}
继续
public <T extends SystemService> T startService(Class<T> serviceClass) {
try {
final String name = serviceClass.getName();
// 1、创建服务
final T service;
try {
Constructor<T> constructor = serviceClass.getConstructor(Context.class);
// 如果传进来的是ActivityManagerService.Lifecycle对象,那么ActivityManagerService就能被创建
service = constructor.newInstance(mContext);
} catch (InstantiationException ex) {
throw new RuntimeException("Failed to create service " + name
+ ": service could not be instantiated", ex);
}
// 2、注册服务
mServices.add(service);
// 3、启动服务
try {
service.onStart();
} catch (RuntimeException ex) {
throw new RuntimeException("Failed to start service " + name
+ ": onStart threw an exception", ex);
}
return service;
} finally {
Trace.traceEnd(Trace.TRACE_TAG_SYSTEM_SERVER);
}
} ActivityManagerService.java
public static final class Lifecycle extends SystemService {
private final ActivityManagerService mService;
public Lifecycle(Context context) {
super(context);
//ActivityManagerService被new出来了
mService = new ActivityManagerService(context);
}
@Override
public void onStart() {
// 启动
mService.start();
}
public ActivityManagerService getService() {
return mService;
}
} private void start() {
Process.removeAllProcessGroups();
mProcessCpuThread.start();
mBatteryStatsService.publish(mContext);
mAppOpsService.publish(mContext);
Slog.d("AppOps", "AppOpsService published");
LocalServices.addService(ActivityManagerInternal.class, new LocalService());
}
回到 startBootstrapServices里面调用的 mActivityManagerService.setSystemProcess();
public void setSystemProcess() {
try {
ServiceManager.addService(Context.ACTIVITY_SERVICE, this, true);
ServiceManager.addService(ProcessStats.SERVICE_NAME, mProcessStats);
ServiceManager.addService("meminfo", new MemBinder(this));
ServiceManager.addService("gfxinfo", new GraphicsBinder(this));
ServiceManager.addService("dbinfo", new DbBinder(this));
......
// 设置application info LoadedApkinfo 有关 framework-res.apk
ApplicationInfo info = mContext.getPackageManager().getApplicationInfo( "android", STOCK_PM_FLAGS);
mSystemThread.installSystemApplicationInfo(info, getClass().getClassLoader());
//给SystemServer进程创建ProcessRecord,adj值,就是将SystemServer进程加入到AMS进程管理机制中,跟应用进程一致
synchronized (this) {
ProcessRecord app = newProcessRecordLocked(info, info.processName, false, 0);
app.persistent = true;
app.pid = MY_PID;
app.maxAdj = ProcessList.SYSTEM_ADJ;
app.makeActive(mSystemThread.getApplicationThread(), mProcessStats);
synchronized (mPidsSelfLocked) {
mPidsSelfLocked.put(app.pid, app);
}
updateLruProcessLocked(app, false, null);
updateOomAdjLocked();
}
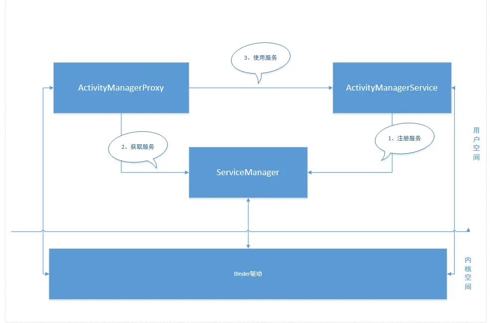
ServiceManager这里面注册了很多的服务,可通过dumpsys <服务名>命令查看。比如查看CPU信息命令dumpsys cpuinfo,查看graphics信息命令dumpsys gfxinfo。在Android中所有的核心服务,并不是直接给上层使用,都先交给ServiceManager管理,上层使用的时候可以从ServiceManager获取,ServiceManager相当于一个路由作用。现在来看一张经典的图。其中注册服务,获取服务以及使用服务,每一次都是一个完整的Binder IPC过程,可见理解Binder是多么的重要啊。关于AMS启动得深入了解,请戳我。

- 注册服务:首先AMS注册到ServiceManager。AMS所在进程(SystemServer)是客户端,ServiceManager是服务端。
- 获取服务:Client进程使用AMS前,须先向ServiceManager中获取AMS的代理类AMP。该过程。AMP所在进程(应用进程)是客户端,ServiceManager是服务端。
- 使用服务: app进程根据得到的代理类AMP,便可以直接与AMS所在进程交互。该过程,AMP所在进程(应用进程)是客户端,AMS所在进程(SystemServer)是服务端。
OK ,本文终于写完了,翻看源码,查阅资料,画图花了两天时间,最后回顾一下,本文解释了双向Binder是如何建立的?这个是最重要的部分,其次AMS作为管理Android系统组件的核心服务,AMS是如何注册的?(在SystemServer执行run()方法的时候被创建,并运行在独立的进程中)。OK,see you。
·
Please accept mybest wishes for your happiness and success
参考链接:
www.cloudchou.com/android/pos…
Android源码解析之(八)-->Zygote进程启动流程
[深入理解Android卷二 全文-第六章]深入理解ActivityManagerService
深入AndroidFramework源码内部剖析Service的启动过程
Android系统启动-SystemServer