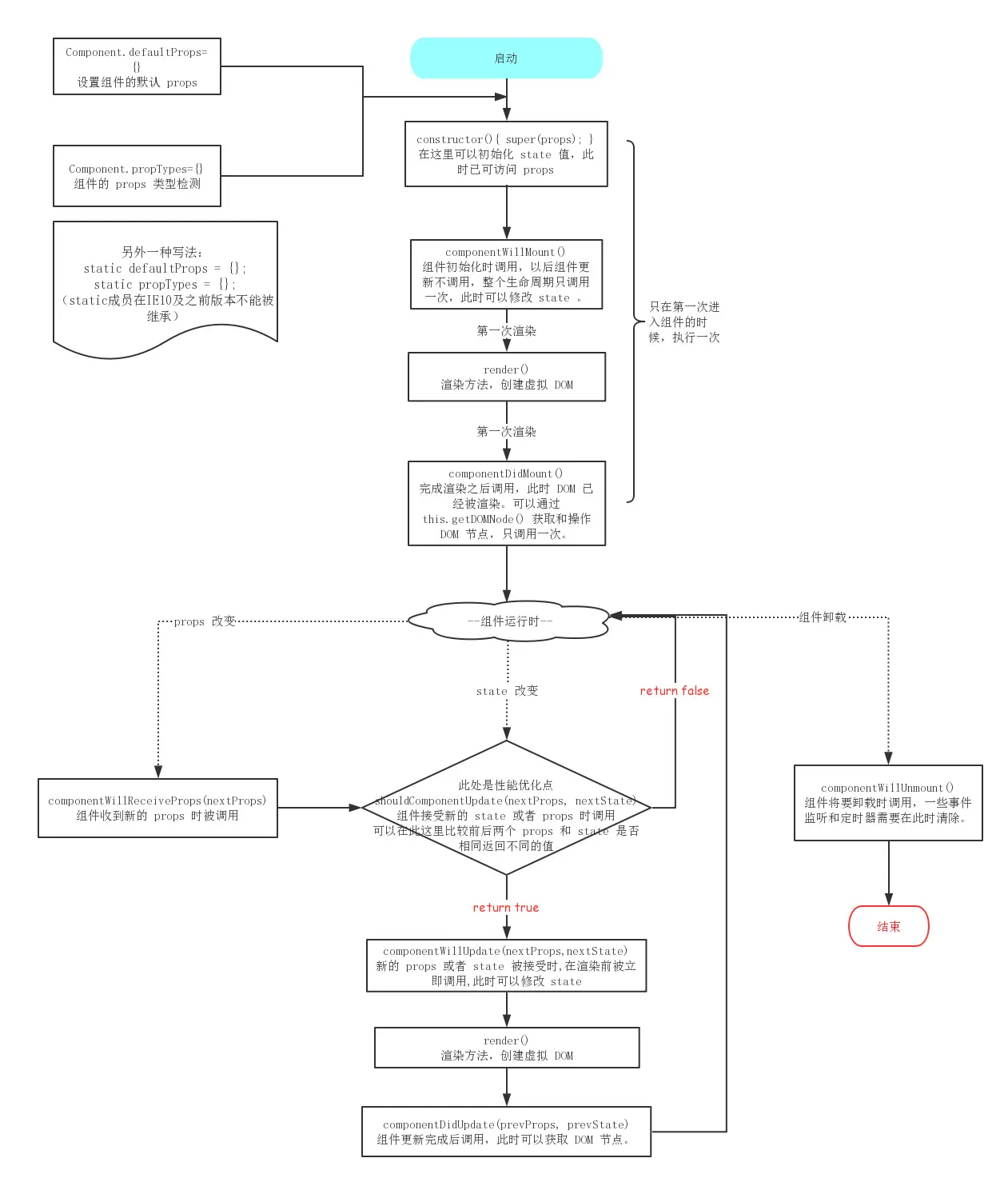
一张图学习 ES6 中的 React 生命周期与流程

1,469 阅读1分钟

如题。
一张图学习 ES6 中的 React 生命周期与流程。
ES6中的React生命周期与流程

坚持原创技术分享,您的支持将鼓励我继续创作! 赏 guowenfh WeChat Pay

微信打赏

guowenfh Alipay

支付宝打赏