最近在驾校学习,采用的是一种叫做『智慧驾培』的教学模式——学员可以在网站(苏州智慧驾培管理系统)上预约教练,然后一对一练车。预约的时候,可以选择不同教练、不同时段,但要想预约到合适的教练和时段,就需要『抢』了。于是我想,如果有一个类似于抢火车票插件的东西来辅助预约,肯定事半功倍——这就是开发『智慧驾培助手』的初衷。
Chrome扩展
首先,在本地『抢』是比较容易的,早期的抢火车票插件也是这个思路,所以做成浏览器扩展的形式再好不过了——在前端操作,方便快捷。
浏览器扩展,有Chrome的、Firefox的,甚至Edge的,等等。考虑到通用程度,Chrome扩展无疑是最方便的。由于内核相同的缘故,Chrome扩展不作任何改动即可适配一排国产浏览器——360极速浏览器、猎豹浏览器、搜狗浏览器、QQ浏览器、百度浏览器…
Chrome扩展的开发文档,推荐360极速浏览器扩展开发文档和百度浏览器扩展开发文档,这两个可以认为是官方文档的中文版,经过他们整理后,也比官方文档更好理解。当然,追求最新、最权威的解释,还得去找官方的。
如果有些前端基础,Chrome扩展上手是很快的,毕竟它本质上来说就是Web页面。
系统预约页面
系统预约页面如上图,横排为教练,纵列为时段。每天20:00,系统会放出7天后的教练排班信息。如果某位教练的某个时段有排班,那对应位置就会出现一个绿色的块,点击,确认,即可完成预约过程。
需要说明的是,一个白色格子代表一个小时,但是练一次车一般是两个小时,所以一个绿色的块一般会覆盖两个白色格子。
智慧驾培助手
最后写出来是这样的:
在设置页面,设置好预约日期、教练和时段,然后在首页就可以开始预约了。
点击『开始预约』按钮后,插件会自动刷新和监测预约日期当天的教练排班信息。新的教练排班信息放出后,插件会立即响应,自动完成预约过程并通知提醒,然后自动停止。当然,如果设置的教练和时段,与系统中的教练排班信息没有匹配的,插件也会提醒预约失败。
技术细节
完整的项目结构见下图:
项目采用了Gulp作为前端构建工具,gulpfile.js里有两个关键任务,分别对应SCSS文件和JavaScript文件的处理。
// Styles
gulp.task('styles', function() {
return sass('src/css/*.scss', {
style: 'compressed'
})
.pipe(rename({
suffix: '.min'
}))
.pipe(gulp.dest('dist/css'))
.pipe(notify({
message: 'Styles task complete'
}));
});
// Scripts
gulp.task('scripts', function() {
return gulp.src('src/js/*.js')
.pipe(rename({
suffix: '.min'
}))
.pipe(uglify())
.pipe(gulp.dest('dist/js'))
.pipe(notify({
message: 'Scripts task complete'
}));
});
Gulp引入到项目中,很多操作都可以自动化了,开发效率大大提高。
项目也引入了jQuery和Bootstrap,在写CSS样式和DOM操作逻辑的时候省心不少。
在插件设置页面,预约日期选项会贴心地提醒用户几天后是几月几日,这是借助Moment.js来实现的;教练名字输入后也会进行校验,除了字符长度合适,还得是中文(少数民族和外国人就不考虑了)。
// popup.js
function isChinese(str) {
var reg = /[^\u4e00-\u9fa5]/;
if (reg.test(str)) return false;
return true;
}
中文校验通过Unicode编码来实现,虽然比较粗糙,但区分中文和英文还是完全可以的。
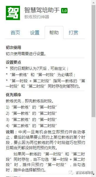
关于第一教练、第二教练、第一时段和第二时段,中间也有一些逻辑,见下图:
设置完成后,通过Chrome存储相关的API将数据保存在本地,比如保存预约日期:
// popup.js
chrome.storage.local.set({'reservationDate': reservation_date}, function() {
// 后续操作
});
同时,首页也更新了,显示的是设置之后的信息。
点击『开始预约』按钮后,插件会在特定页面执行相应的脚本。
特定页面是哪些页面?manifest.json里有相应的限制:
{
"name": "智慧驾培助手",
"version": "1.0",
"description": "苏州智慧驾培管理系统助手",
...
"permissions": [
"activeTab",
"notifications",
"storage",
"http://zhjp.sz-its.cn/"
]
}
执行什么脚本?popup.js里有相应的逻辑:
chrome.tabs.executeScript(null, { file: 'lib/js/jquery.min.js' }, function() {
chrome.tabs.executeScript(null, { file: 'dist/js/script.min.js' });
});
jQuery就不说了,$用起来实在方便。script.js是自己写的,负责系统预约页面的刷新、监测以及预约操作。
具体的逻辑就不细说了,主要涉及DOM的查询、修改和点击事件的模拟等。
预约结果的提醒通过Chrome桌面通知相关的API来实现。
// popup.js
function showNotification(title, message) {
var options = {
type : "basic",
title: title,
message: message,
iconUrl: "images/icon_48.png"
};
chrome.notifications.create("start", options, function(notId) {
setTimeout(function() {
chrome.notifications.clear(notId);
}, 5000);
});
}
Chrome扩展『智慧驾培助手』的代码已经在GitHub上开源了——点此前往,欢迎学习交流。




