在app打开率普遍低下的当下,如何提高app打开率是运营每天必思考的问题之一。

来源:活动盒子_APP运营工具(ID: huodonghezi.com)
打开率是所有运营都比较关注kpi指标,一个app、一篇微信推文、一条PUSH信息、一封edm邮件等,只有用户打开了才能让接下来的营销内容产生价值。而在app打开率普遍低下的当下,如何提高app打开率是运营每天必思考的问题之一。
什么是app打开率
所谓app打开率,简单来说就是用户打开app的概率即平均打开app的用户除以安装app用户总数。一个网站、一个app、一篇微信文章、一封邮件、一次活动、一条PUSH信息,都有打开率的说法。比如邮件打开率是指平均打开邮件除以送达邮件的总数;微信图文信息打开率是指平均打开图文信息除以送达图文信息的总数。
用户没有打开app,后续的页面访问、留存、用户活跃度等都无从说起。所以,打开率高意味着app使用率高,app应用内的内容才有可能实现其营销价值。这也是为什么app开发者和app运营都把打开率视为kpi指标中较为关键的指标之一。
但安卓应用市场用户使用数据统计结果显示,app应用的打开利率越来越低,尤其是一些企业app,被用户频繁打开并使用(一周内打开2次以上)的仅占0.2%,甚至有些用户经常下载app后使用一次就卸载了。
那到底造成app打开率低下的原因有哪些呢?针对这些情况又要怎么去解决呢?
app打开率低的原因分析及应对之策
app功能不能满足用户需求
用户下载、安装app,主要是为了获取自己关注的信息。而一些app应用功能设置却过于简单,尤其是一些企业级别的app,功能以企业介绍、发展历程、企业新闻等信息展示为主,无法给用户带来更深度的体验和满足。
应对之策:丰富功能或给用户提供极致功能
既然用户觉得功能太少了,或者app内的功能不能为他们提供有用的信息,app开发者或者运营可以思考丰富app的功能或者打造一个能够给用户提供极致体验的功能。
如下图所示,某传统蔬果企业在自己app应用内完善了蔬果资讯、蔬果常识、优惠券等功能,不仅获取了一大批忠实用户,还提高了传统渠道的业务量。
用户已沉睡
根据app用户的生命周期来分析,用户从安装、下载、使用到卸载一款app应用,大概会经历4个阶段:忠诚、活跃、消极、怠惰。如下图所示:
而考量用户生命周期的维度是单位时间内的使用频次,用户使用app的频次越多,代表用户越活跃,对app越忠诚,打开app的概率也越高。当用户处于上图中的消极阶段时,说明用户已经开始或进入沉睡状态了。通常,我们会把这类用户成为沉睡用户。当你的app用户中沉睡用户居多时,app打开率必定会很低。
应对策略:邮件、短信、应用内push信息
虽然用户属于沉睡状态,当用户并没有卸载你的app。这时,为了让用户重新使用你的app,可以通过邮件、短信或应用内消息推送的方式来激活用户,邮件或短信的内容可以以近期优惠活动、重要更新内容等来引起用户兴趣。
如下图所示,小编经常会收到一些以前使用过app应用或网站发的一些邮件,提示我这些网站或app近期有什么优惠活动,而我也经常会打开看看。
推送信息打开率低
app应用内消息推送作为app运营较为优质的方式,通常会被用来作为提高app打开率的渠道。加上应用内push具有量大、免费、精准等特点,几乎每个app运营都不会轻易放过。
但并不是每条app消息推送出去都会被所有用户打开,没有掌握好消息推送的技巧和节奏也会使得app打开率变低。
通常,以下几种类型的app推送信息打开率不会太高:
文案没有吸引力
app应用内推送消息通常显示在手机上只有一两行字,如果文案没有吸引力,用户会习惯性地选择忽视,甚至选择删除,打开概率非常低。
应对策略:撰写强吸引力推送信息文案
用户对推送信息产生兴趣的同时通常会容易产生分享、消费等欲望。所以,app应用内推送信息的文案尽量要能让用户看一眼就想打开。比如在文案中满足用户的心理需求(好奇、虚荣、比较、攀比、求知、从中、贪便宜等),或者借助一些时事热点、话题等来提高用户打开率。
推送对象不对
之前小编说过,在信息爆炸的互联网时代,用户任何信息都持一种“有求则应,无求不动”的态度。也就是说,当一些app运营没有完全了解用户兴趣,盲目推送信息时,消息打开率之低是可以预见的。
应对之策:推送用户感兴趣的内容
选择与用户属性、定位相符合的内容,给用户推送感兴趣的内容。如今日头条app每天会根据用户之前浏览的内容和浏览习惯,给用户推送其感兴趣的新闻。
当然,现在很多app产品还没有达到今日头条这种技术水平,不能做到应用内推送信息的千人千面。小编建议app运营选用一些比较实用的app运营工具做精准消息或活动推送,省事又省力。
如下图所示,app运营通过接入活动盒子的sdk数据,搜集app应用内用户信息、追踪每一个用户在应用内的实时行为,对用户打标签,完成用户画像。最后,运营在给用户PUSH应用内信息时,可以根据用户在app应用内的行为、属性来推送不同的信息或活动,差异化服务提升用户体验与参与度以提高PUSH信息打开率。

推送时机不对
用户在开会,你推送一个商品优惠的信息;用户已经睡觉了,你推送一个新闻热点。这种情况下的app推送信息打开率会高到哪里去呢?所以,很多时候,应用内push信息没有多少用户打开是因为你推送的时机不对。
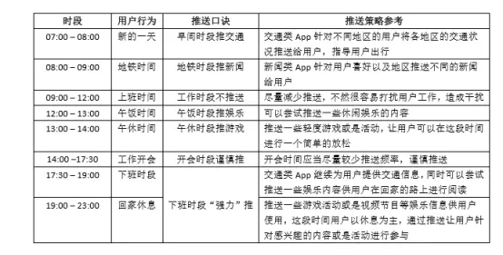
应对之策:制作全天推送策略
根据用户生活作息习惯和阅读习惯,制作全天候的推送策略,让你的推送信息“物有所值”。如下图所示,根据app类型,结合用户每个时间段的用户行为推送不同的信息。
想要提高app产品打开率,无非从产品和运营方面着手,让产品对用户更有价值,从而频繁打开并使用你的app应用。上面提到功能完善属于产品方面,唤醒沉睡用户、做好推送信息属于运营手段,做好了这两大块,app打开率自然会有所上涨。
作者:活动盒子(huodonghezi.com),精准、高效、点对点活动触发APP活动运营工具,全方位提供APP运营解决方案。
版权声明:本文为活动盒子观点。商业转载请联系作者获得授权,非商业转载请注明出处:http://www.huodonghezi.com/news-954.html