Notification机制浅析(基于SDK23)
最近在使用自定义内容的Notification的时候遇到一个bug,RemoteServiceException: Bad notification posted from package xxx, Couldn't expand RemoteViews for....可把我玩坏了,而且不知是不是Instant Run的问题有些情况下可以正确运行,有时又不可以了,而且都是卸载安装,搞了大半天,google上也没找到合适的解决方案,后来想起公司分享提到过这个坑,解决办法就是每次更新Notification的时候都新建RemoteView,问题也的确是解决了。。。后来自己新建一个项目DEMO想验证下到底哪里有问题,进行类似操作也没出现问题。。实在是一脸懵逼,既然这样,就Read the fucking source code吧,顺便简单了解下Notification的机制
先来说原因和结论
因为文章会涉及Binder机制,并不是每个人都了解,如果你只需要解决Couldn't expand RemoteViews for...,可以直接看原因和解决方案
原因
-
Notification#contentView为null -
Notification#[contentView|bigContentView|headsUpContentView].apply()异常,contentView、bigContentView、headsUpContentView都是RemoteView,所以是RemoteViews#apply方法运行异常
解决方案
首先是Notification#contentView不能为null,了解下contentView是怎么赋值/创建的,下面是平时用于构建通知的代码:
RemoteViews contentView = new RemoteViews(getPackageName(), R.layout.notify); //取决于是否需要自定义显示内容
contentView.setTextViewText(R.id.notify_title, getString(R.string.title));
//...
mNotification = new NotificationCompat.Builder(getApplicationContext())
.setContent(contentView) //setTitle...等
.setTicker("")
.setSmallIcon(getNotificationIcon())
.setWhen(System.currentTimeMillis())
.setPriority(NotificationCompat.PRIORITY_MAX)
.setOngoing(true)
.setVisibility(NotificationCompat.VISIBILITY_PUBLIC)
.setContentIntent(PendingIntent.getBroadcast(this, 0, intent, PendingIntent.FLAG_UPDATE_CURRENT))
.setCategory(NotificationCompat.CATEGORY_PROMO)
.build();
mNotificationManager.notify(MY_ID, mNotification);
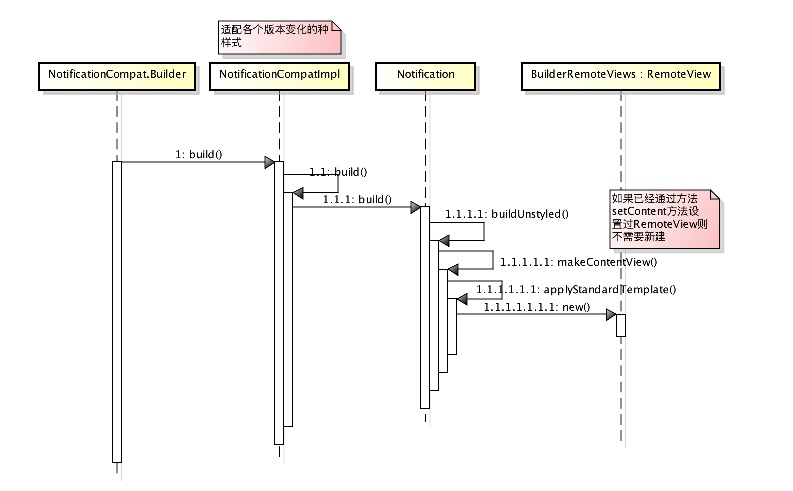
以下是NotificationCompat.Builder#build()这个方法运行的流程图

其中makeContentView方法,判断mContentView是否不为null,是就直接返回,这个mContentView是通过NotificationCompat.Builder#setContent()赋值的
Notification.java
private RemoteViews makeContentView() {
if (mContentView != null) {
return mContentView;
} else {
return applyStandardTemplate(getBaseLayoutResource());
}
}
即使没有调用`NotificationCompat.Builder#setContent()`方法,最后还是会创建一个新的指定样式的`RemoteViews`并返回
/**
* @param hasProgress whether the progress bar should be shown and set
*/
private RemoteViews applyStandardTemplate(int resId, boolean hasProgress) {
RemoteViews contentView = new BuilderRemoteViews(mContext.getApplicationInfo(), resId);
resetStandardTemplate(contentView);
//....
if (mContentTitle != null) {
contentView.setTextViewText(R.id.title, processLegacyText(mContentTitle));
}
if (mContentText != null) {
contentView.setTextViewText(R.id.text, processLegacyText(mContentText));
showLine3 = true;
}
//....
return contentView;
}
所以可以看到,contentView一般不会为null,所以这没什么需要注意的
再来看,RemoteViews#apply方法运行异常,从上面可以知道,Notification的内容区域是用RemoteViews来"填充"的,但RemoteViews并不是一个View,不继承自View,只是保存了需要显示的布局文件IDmLayoutId和如何解析并初始化成View对象等,具体看RemoteViews#apply()方法
public View apply(Context context, ViewGroup parent, OnClickHandler handler) {
RemoteViews rvToApply = getRemoteViewsToApply(context);//一般为this,除非你指定横屏或竖屏时候的样式
View result;
final Context contextForResources = getContextForResources(context);
Context inflationContext = new ContextWrapper(context) {
//...
};
LayoutInflater inflater = (LayoutInflater) context.getSystemService(Context.LAYOUT_INFLATER_SERVICE);
inflater = inflater.cloneInContext(inflationContext);
inflater.setFilter(this);
result = inflater.inflate(rvToApply.getLayoutId(), parent, false);
rvToApply.performApply(result, parent, handler);
return result;
}
接着调用RemoteViews#performApply(),遍历Action列表并执行其Action#apply方法
private void performApply(View v, ViewGroup parent, OnClickHandler handler) {
if (mActions != null) {
handler = handler == null ? DEFAULT_ON_CLICK_HANDLER : handler;
final int count = mActions.size();
for (int i = 0; i < count; i++) {
Action a = mActions.get(i);
a.apply(v, parent, handler);
}
}
}
这个mActions是什么时候构造并初始化的?其实际类型是ReflectionAction,当我们调用RemoteViews#setXXX来初始化其控件的内容时就会新建一个ReflectionAction并添加到mActions
如:
contentView.setTextViewText(R.id.notify_title, getString(R.string.title));
添加一个ReflectionAction
public void setTextViewText(int viewId, CharSequence text) {
setCharSequence(viewId, "setText", text);
}
//帮我们预设为`setText`方法名
public void setCharSequence(int viewId, String methodName, CharSequence value) {
addAction(new ReflectionAction(viewId, methodName, ReflectionAction.CHAR_SEQUENCE, value));
}
最后看ReflectionAction的实现,就是通过反射来设值
@Override
public void apply(View root, ViewGroup rootParent, OnClickHandler handler) {
final View view = root.findViewById(viewId);
if (view == null) return;
Class<?> param = getParameterType();
if (param == null) {
throw new ActionException("bad type: " + this.type);
}
try {
getMethod(view, this.methodName, param).invoke(view, wrapArg(this.value));
} catch (ActionException e) {
throw e;
} catch (Exception ex) {
throw new ActionException(ex);
}
}
所以为了正确运行,必须保证你对自己的RemoteView某个viewId所代表的View的初始化用合适RemoteViews#setter的方法,另外RemoteViews支持的控件也是有限制的,可以看官方文档,所以文章开始所说的没次更新通知的时候新建RemoteView在我目前看来并没什么依据
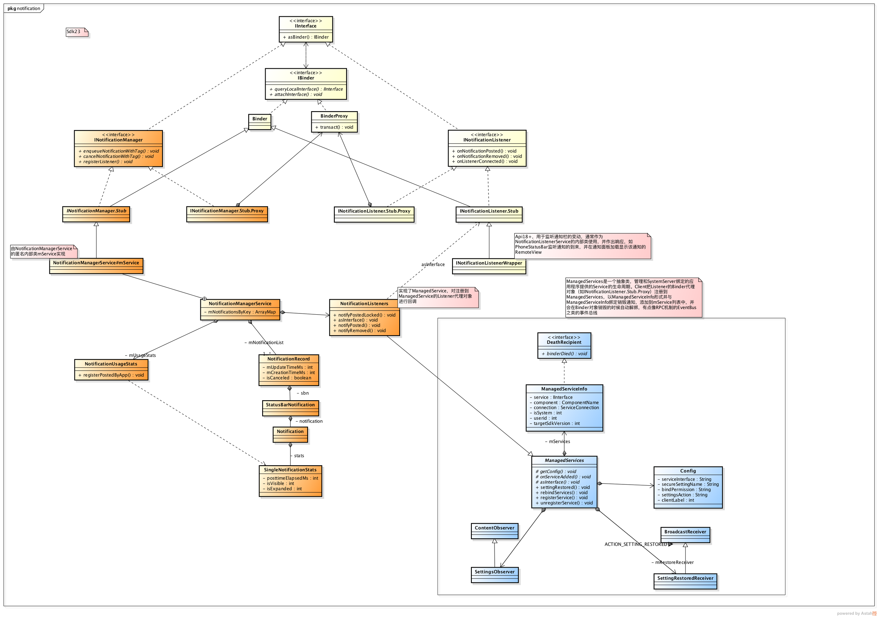
Binder类结构和流程
Notification的机制简单的分位两大角色,NotificationManager和NotificationListener,前一个用来发布、更新、管理通知,后一个用于监听通知的变化,典型的观察者模式

NotificationListener的注册流程

NotificationListener是SDK18+以上才有的,因为SDK18开始提供了NotificationListenerService可以用来读取应用通知,其实现就是通过NotificationListener来实现的,其内部有一个INotificationListener.Stub类型的Binder本地对象,把其Binder代理对象注册到NotificationManager,监听通知的变更,而系统通知栏改也为了用NotificationListenerService来实现,通知栏启动的时候启动其内部的NotificationListenerService并注册,注册的Binder代理对象会以ManagerServiceInfo的形式记录在NotificationManagerService的NotificationListener列表,并且会在NotificationListener的Binder对象销毁的时候自动从列表中移除
Notification的发布流程

用户通过NotificationManager.notify()方法发送、更新一个通知,通过Binder进行通信,最终由NotificationManagerService来统一处理,每个Notificaion都会在NotificationManagerService中已NotificationRecord的形式为记录,NotificationManagerService并没有UI相关的逻辑