iOS Runtime 之一:Class 和 meta-class

5,108 阅读6分钟
原文链接: www.imlifengfeng.com

一、类和对象的数据结构

1、Class

Objective-C类是由Class类型来表示的,它实际上是一个指向objc_class结构体的指针。它的定义如下:

typedef struct objc_class *Class;

objc_class结构体的定义如下:

struct objc_class {
    Class isa  OBJC_ISA_AVAILABILITY;
#if !__OBJC2__
    Class super_class                       OBJC2_UNAVAILABLE;  // 父类
    const char *name                        OBJC2_UNAVAILABLE;  // 类名
    long version                            OBJC2_UNAVAILABLE;  // 类的版本信息,默认为0
    long info                               OBJC2_UNAVAILABLE;  // 类信息,供运行期使用的一些位标识
    long instance_size                      OBJC2_UNAVAILABLE;  // 该类的实例变量大小
    struct objc_ivar_list *ivars            OBJC2_UNAVAILABLE;  // 该类的成员变量链表
    struct objc_method_list **methodLists   OBJC2_UNAVAILABLE;  // 方法定义的链表
    struct objc_cache *cache                OBJC2_UNAVAILABLE;  // 方法缓存
    struct objc_protocol_list *protocols    OBJC2_UNAVAILABLE;  // 协议链表
#endif
} OBJC2_UNAVAILABLE;

在这个定义中,下面几个字段是我们感兴趣的

(1)isa:需要注意的是在Objective-C中,所有的类自身也是一个对象,这个对象的Class里面也有一个isa指针,它指向metaClass(元类),我们会在后面介绍它。

(2)super_class:指向该类的父类,如果该类已经是最顶层的根类(如NSObject或NSProxy),则super_class为NULL。

(3)cache:用于缓存最近使用的方法。一个接收者对象接收到一个消息时,它会根据isa指针去查找能够响应这个消息的对象。在实际使用中,这个对象只有一部分方法是常用的,很多方法其实很少用或者根本用不上。这种情况下,如果每次消息来时,我们都是methodLists中遍历一遍,性能势必很差。这时,cache就派上用场了。在我们每次调用过一个方法后,这个方法就会被缓存到cache列表中,下次调用的时候runtime就会优先去cache中查找,如果cache没有,才去methodLists中查找方法。这样,对于那些经常用到的方法的调用,但提高了调用的效率。

(4)version:我们可以使用这个字段来提供类的版本信息。这对于对象的序列化非常有用,它可是让我们识别出不同类定义版本中实例变量布局的改变。

 

针对cache,我们用下面例子来说明其执行过程:

NSArray *array = [[NSArray alloc] init];

其流程是:

(1)[NSArray alloc]先被执行。先去NSArray中查找+alloc方法,因为NSArray没有+alloc方法,于是去父类NSObject去查找。

(2)检测NSObject是否响应+alloc方法,发现响应,于是检测NSArray类,并根据其所需的内存空间大小开始分配内存空间,然后把isa指针指向NSArray类。同时,+alloc也被加进cache列表里面。

(3)接着,执行-init方法,如果NSArray响应该方法,则直接将其加入cache;如果不响应,则去父类查找。

(4)在后期的操作中,如果再以[[NSArray alloc] init]这种方式来创建数组,则会直接从cache中取出相应的方法,直接调用。

 

2、objc_object与id

objc_object是表示一个类的实例的结构体,它的定义如下:

struct objc_object {
    Class isa  OBJC_ISA_AVAILABILITY;
};
typedef struct objc_object *id;

可以看到,这个结构体只有一个字体,即指向其类的isa指针。这样,当我们向一个Objective-C对象发送消息时,运行时库会根据实例对象的isa指针找到这个实例对象所属的类。Runtime库会在类的方法列表及父类的方法列表中去寻找与消息对应的selector指向的方法。找到后即运行这个方法。

当创建一个特定类的实例对象时,分配的内存包含一个objc_object数据结构,然后是类的实例变量的数据。NSObject类的alloc和allocWithZone:方法使用函数class_createInstance来创建objc_object数据结构。

另外还有我们常见的id,它是一个objc_object结构类型的指针。它的存在可以让我们实现类似于C++中泛型的一些操作。该类型的对象可以转换为任何一种对象,有点类似于C语言中void *指针类型的作用。

 

3、objc_cache

上面提到了objc_class结构体中的cache字段,它用于缓存调用过的方法。这个字段是一个指向objc_cache结构体的指针,其定义如下:

struct objc_cache {
    unsigned int mask /* total = mask + 1 */                 OBJC2_UNAVAILABLE;
    unsigned int occupied                                    OBJC2_UNAVAILABLE;
    Method buckets[1]                                        OBJC2_UNAVAILABLE;
};

该结构体的字段描述如下:

(1)mask:一个整数,指定分配的缓存bucket的总数。在方法查找过程中,Objective-C runtime使用这个字段来确定开始线性查找数组的索引位置。指向方法selector的指针与该字段做一个AND位操作(index = (mask & selector))。这可以作为一个简单的hash散列算法。

(2)occupied:一个整数,指定实际占用的缓存bucket的总数。

(3)buckets:指向Method数据结构指针的数组。这个数组可能包含不超过mask+1个元素。需要注意的是,指针可能是NULL,表示这个缓存bucket没有被占用,另外被占用的bucket可能是不连续的。这个数组可能会随着时间而增长。

 

4、元类(Meta Class)

在上面我们提到,所有的类自身也是一个对象,我们可以向这个对象发送消息(即调用类方法)。如:

NSArray *array = [NSArray array];

这个例子中,+array消息发送给了NSArray类,而这个NSArray也是一个对象。既然是对象,那么它也是一个objc_object指针,它包含一个指向其类的一个isa指针,这个isa指针也要指向这个类所属的类。那么这些就有一个问题了,这个isa指针指向什么呢?这就引出了meta-class的概念:

meta-class是一个类对象的类

当我们向一个对象发送消息时,runtime会在这个对象所属的这个类的方法列表中查找方法;而向一个类发送消息时,会在这个类的meta-class的方法列表中查找。

meta-class 是必须的,因为它为一个 Class 存储类方法。每个Class都必须有一个唯一的 meta-class,因为每个Class的类方法基本不可能完全相同。

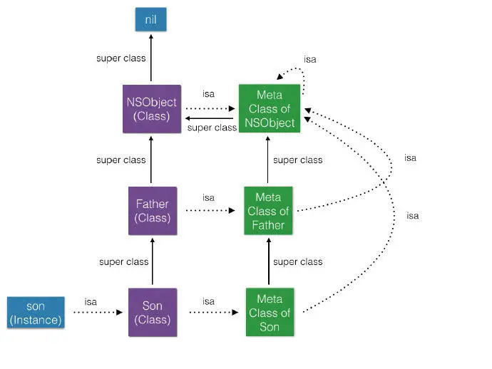
再深入一下,meta-class也是一个类,也可以向它发送一个消息,那么它的isa又是指向什么呢?为了不让这种结构无限延伸下去,Objective-C的设计者让所有的meta-class的isa指向基类的meta-class,以此作为它们的所属类。即,任何NSObject继承体系下的meta-class都使用NSObject的meta-class作为自己的所属类在一定程度上可以理解为若一个Class继承自NSObject,则这个Class的meta-class继承自NSObject的meta-class,而基类的meta-class的isa指针是指向它自己,这就是说 NSObject 的 meta-class 的 isa 指针指向NSObject 的 meta-class自己。这样就形成了一个完美的闭环。

如下图所示:

128529-b2aeea6630b9514a

 

 

原创文章,转载请注明: 转载自李峰峰博客

本文链接地址: iOS Runtime之一:Class和meta-class