关于两种 CI/CD 策略以及 git 分支模型的思考

1,356 阅读12分钟

  近两个月由于个人处于新环境、新项目的适应阶段,没怎么提笔写些文章。中间有好几个想法想记录下来分享,但受限于没有很好的时间段供自己总结思考(也可以总结为间歇性懒癌和剧癌发作),便啥也没有更新。借这个周末闲适的下午和明媚的阳光,决定把近来项目上的CI/CD(持续集成/持续交付)策略以及git分支模型和以前的项目做一下分析比较,希望对各位有所帮助,也能有所思考,尤其是那些期望搭建项目部署流水线或者想了解git分支模型的开发、运维人员。

背景

  废话不多说,由于近期做了N次release,所以对自己目前所处的新项目的部署方式有了一定的了解。为了方便,本文就叫该项目为A项目吧。发现A项目的部署方式和我之前接触的TW“传统”CI/CD策略差异比较大(在TW,几乎每个项目都有持续集成/持续交付流水线,如果你对它们的概念还不是很清楚,建议阅读持续交付这本书,将对你梳理整个交付流程帮助巨大)。

  关于A项目的背景,受客户保密协议的限制,我只能透露几点。A项目所属公司为国外某大型电信运营商,主要内容为用户账户自服务平台。该平台涉及诸多内外部服务,如认证、订单跟踪、短信认证等等,数量总数在三十多个左右,而每个服务都是一个独立的子系统,有独立的代码库、独立的机器实例(AWS EC2 实例)用于运行,以及一套独立的jenkins job用于自动化构建和部署(即我们接下来谈的内容)。当然,这也是为什么A项目想往微服务架构迁移的主要目的。

  接下来,让我剥去诸多项目的其他内容,仅仅讨论一下它的CI/CD策略,也可以说是它的构建、部署方式。

A项目的CI/CD策略

  千言万语还是不及一张图(作者小学美术数学老师教的,望见谅):

cd.jpg

  上图,为一个独立子项目(如背景中所说的某个服务)在其jenkins里面的任务(job)结构图,主要有两种自动化任务,build和deploy:

  • build - 即构建任务。developer在代码仓库(这里是github上某个私有仓库)某个分支上提交了代码后,自动或者手动地被触发。它会根据对应的分支,如develop、一些feature分支或release分支上,而在其对应的任务上构建、运行各层测试以及生成对应的AMI镜像。
  • deployment - 即部署任务。该任务需要人工手动点击触发,因为很多时候需要改动一些部署配置,比如说选择刚刚build任务生成的哪个分支的那个AMI文件以及更改一些endpoint的值。它会根据你需要部署的环境,利用自动化部署工具chef,基于对应的AMI镜像生成对应的EC2实例、ELB等等资源,让我们的服务在对应的环境中正式地运行起来(当然也伴随着销毁旧的资源的过程)。这个过程如果目标环境是prod的话,其实就是真实的发布了。

  这用在该项目组中几乎所有的以服务为单位的子系统之上,也就是说,我们有将近三十套左右类似这样的jenkins任务。

  需要说明的是,上图中的黑色圆圈、黑色圆圈加横线和黑色空心圆圈分别代表完全自动化需要手动更改配置后点击触发需要手动点击出发 三种情况,即如下图所示:

cd.jpg

  这样的方式有如下几个特点:

  1. 以分支和环境为中心 这种策略在构建时以分支(branch) 来区分构建的产物,如果你的工作模式是在各个不同的分支上开发且测试的话,你可以基于分支的相互独立的进行对应的部署和测试。举个栗子,如果你基于feature1分支构建生成了一个AMI镜像,然后你基于该镜像部署它到qa-1环境中,然后同样的将feature2分支部署到qa-2环境中,然后测试人员就可以同时在两个环境测试不同的功能。
  2. 保持了CI/CD中的自动化 构建和部署实际上还是自动化的,不过需要在运行自动化脚本之前,手动更新一些配置,比如该使用哪个AMI镜像等。
  3. 自动化测试时间不会特别长 这里所说的特别长其实不容易定义,具体多长时间为长,都是相对而论。个人感觉,只要你觉得不用给各层测试做独立的jenkins任务(全都放在build中),仍然可以清晰的知道什么时候运行什么测试,什么测试出现了问题,即可。
  4. 环境之间的递进关系不明显 这种策略下,由于是手动选择和触发部署过程,所以一次代码更改可能不会被部署到所有环境中,可能只会被部署到某一个测试环境中用于测试。所以环境之间的递进(如下文中越来越接近产品环境的)只能体现它对应的部署任务里的一些配置参数上,比如说preprod环境的部署job用的是真实数据库,而QA环境的部署job用的是mock的数据。

B项目的策略及比较

  而我曾经接触过的一些项目,同样为了便于说明,这里我们统称它为B项目,不管它的CI/CD工具用的是jenkins还是go.cd,它们都会是一种流水线(pipeline)的形式,如下图所示(没错,请叫我灵魂画师,<手动羞耻脸>):

cd.jpg

  如上图所示,相对A项目的策略来说,这些jenkins任务分的更加细,中间的各层测试视具体项目而言可能包含单元测试、集成测试、回归测试、集成测试等等,然后就是将其部署到Dev环境(开发人员手动测试、验证的环境)。毋庸置疑,这里从开发人员提交代码到部署至Dev环境,包括测试的运行在内,都是自动化的。这意味着如果你的代码没有问题,你不需要做任何事,除了提交代码和看一下这个pipeline的状态。之后的几个环境,由于越来越接近产品环境,而且会提供给不同的人用于测试或者演示(showcase),所以很多时候需要对应的人手动的触发对应的部署/发布。当然,这样的部署/发布过程也是自动化,所以说在发布到产品环境之前,类似的部署/发布方式其实已经被验证过很多次了,而且是一次更改必须强制性地必须经过各个环境的测试和验证。

  结合《持续交付》一书中提到的部署流水线的三个目标而言,我们来比较一下A项目和B项目用的这两种部署策略优缺点:

  1. 可视化 - 让软件的构建、部署、测试和发布过程对所有人可见,这一点对于合作至关重要。A项目这种分离的任务形式,其实不够直观,也不太能够让开发人员之外的业务人员、管理人员等直观地明白我们在哪里出现了问题,任务的划分也相对简单。B项目的这种策略,任务划分相对直观明了,任何人只要关注这条流水线,就大概知道应该是什么流程出现了问题。
  2. 及时反馈 - 持续交付的最大好处其实就是及时反馈了。而这一点在A和B上都有体现,任务的成功与失败都可以给出对应的反馈,告诉我们是否哪儿出了问题。不过A相对来说,反馈方式(可视化程度)更弱一点,反馈周期(集成周期较长)更长一点。
  3. 自动化 - 很明显,从上面两个图可以看出,B的自动化程度肯定是高于A的,无论是构建还是部署,A都需要去手动更改配置和手动触发。不过两种策略中间的实现毋庸置疑都是自动化的。

  如果只从上面看,其实B项目的策略理应优于A项目的策略的。但是,很显然,“没那麼简单 就能去爱 别的全不看”。还记得我们说过A项目服务众多吗,A的采用这种策略很大一部分原因,个人猜测(还未经验实),一是重视任务之间的隔离性,二是为了便于管理各个服务之间依赖。比如,在A项目中,我想把之前feature1的某个测试环境里面的某个服务改为另外一个合适的版本,我只需要在部署时,将部署任务执行前的某个参数改为对应的endpoint就行,这在B项目策略中虽然也是可行的,但A项目的方式相当于在每次部署前都会提醒你这些参数的值,你可以决定是否修改。

  当然,我个人觉得这与它们的git分支模型也不无几分关系。接下来就让我们来看看它们分别使用什么样的git分支模型。

A项目的git分支模型

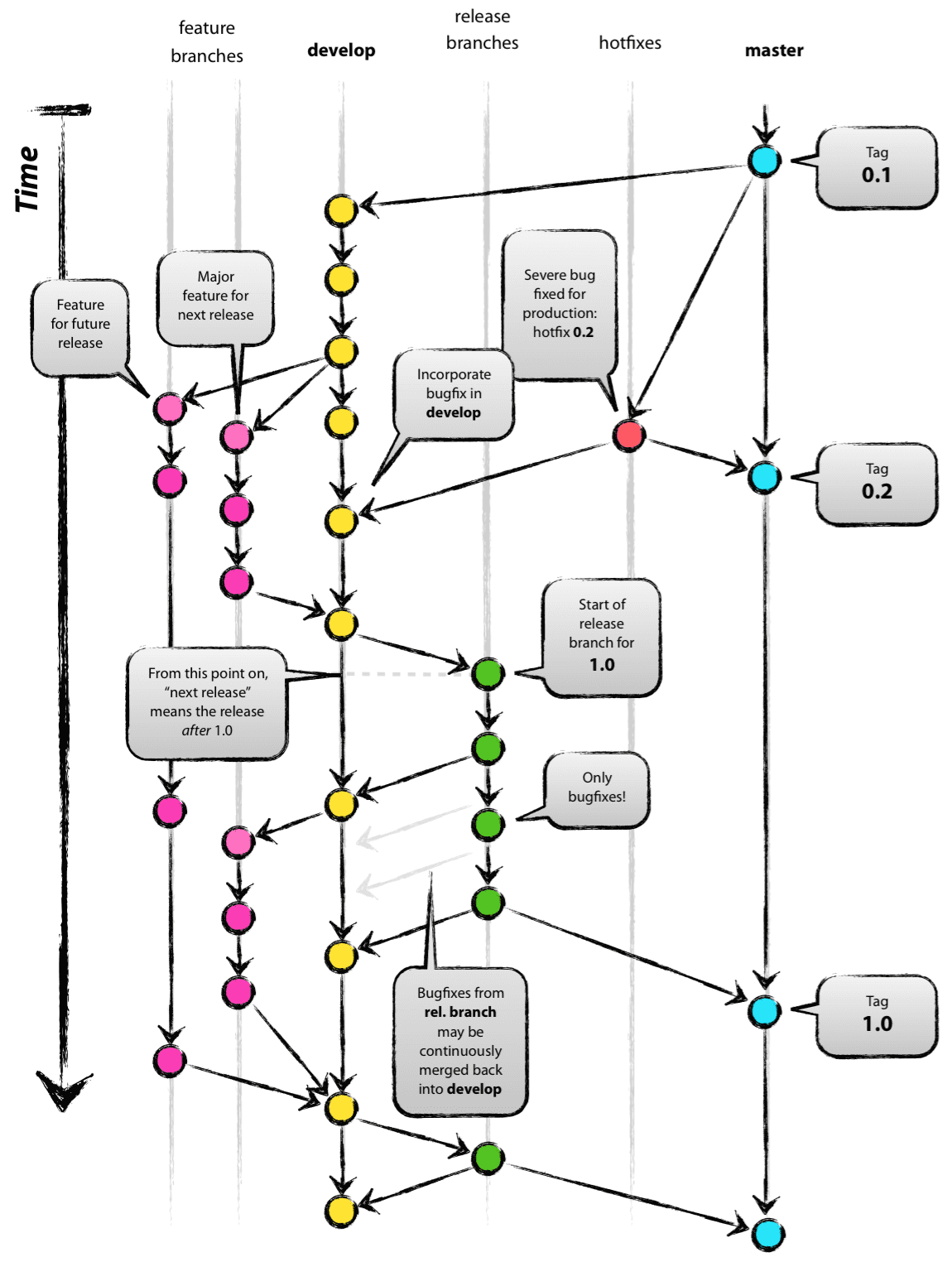
  A项目使用的git分支模型 - git flow(如果你还不了解这个概念,请阅读A successful Git branching model):

git-model.png

  简单介绍一下的各种分支:

  • master - 与产品环境代码保持一致的分支,也就是每次发布完成之后发布的功能分支就要合并于此,以保持master更新。
  • develop - 开发的主分支,feature和release分支会基于此分支。
  • feature - 具体要开发的功能的分支,完成后合并到develop。
  • release - 用于发布新版本的分支,完成后合并到develop和master。
  • hotfix - 用于紧急修复已发布的产品问题的分支,完成后合并到develop和master。

  这种模型的话,理论上来说相对安全。但是一般feature分支都是需要用于开发一个较大的功能才做的分支,在此之上,我们还要建对应的故事卡(敏捷中,一个不可/不宜划分的需求单位)的分支,如下所示:

cd.jpg

  这么做的好处有:

  1. 隔离性比较好,更加安全 所有的功能都会有对应的分支,开发和测试工作不会互相干扰,发布进程也不会受其他未开发完的功能干扰。
  2. 分支职责明确 对应的分支做对应的事情,职责明确。

  但是缺点也比较明显:

  1. 集成的周期太长 如果同时有几个大的功能在各自的分支上开发,每个功能的开发周期都不短的话,那之后他们之间的合并、集成工作将会十分痛苦。如果以《持续集成》这一本书中观点来看,这甚至算不上持续集成。
  2. 会有比较多的重复测试 完成分支的测试之后,在集成到主分支之后,还要重复一遍测试。自动化测试重复还可以接受,重复地手动的测试就比较烦人了。
  3. 结构相对复杂 分支较多,且存在层级关系(比如故事卡分支出自feature分支,feature分支出自develop分支)。

B项目的git分支模型

  对应地,B项目,存在分支的话(我这么说,是因为也有不使用分支的真实项目),以我之前的某个离岸海外项目为例,会像如下图所示:

cd.jpg

  明显地,这种结构看起来简单很多。所有分支都是基于develop或者叫master这样的主分支。基于故事卡建分支,合并分支。

  这么做有如下好处:

  1. 结构相对简单 所有分支的都是以故事卡为单位,结构简单。全部围绕一条主分支。
  2. 符合小步提交、持续集成思想 以一张故事卡为集成的最小单位,相对来说集成的周期短,反馈的速度也快,能够及早的遇到问题,从而及早的解决问题。

  但是,金无足赤,它有时候也可能会有一些缺点:

  1. feature toggle的引入与测试 这种模型下,为了不让某些没有完成的功能影响已经完成的功能发布进程。在软件的设计初级以及后期测试,都需要把对应的feature toggle加入进来。也就是说,需要确保在各个环境中那些没有完成的功能应该处于disable状态。这无疑增加一部分工作量,也会带来一点风险。不过,这种工作量和风险大部分团队都会承担,毕竟如果计划分析的合理,发生的几率还是挺小的。
  2. 隔离性较差 引入feature toggle的很大一部分原因就是为了弥补隔离性上的缺陷。但是如果你主张:所有的分支终究是要合并到一个分支、发布成一个产品的,那这一缺点其实并不重要。

总结

  当然,还有很多其他的策略和分支模型(或者没有分支的模型),我这里不再探讨过多。其实就我目前提到的AB两种,甚至可以交叉使用(比如A项目情况用B项目的策略),具体如何采用以及何时适合采用,这个问题可以留给有心的读者自己思考。

  最后我想说,这几种方式虽然各有优缺点,但相比更加传统的缺乏自动化的方式而言,已然进步太多。