Activity简介
Activity是一种展示型组件,用于向用户直接展示一个界面,并且可以接受用户的输入信息从而进行交互。Activity是最重要的一组组件,对用户来说,Activity是一个Android用户的全部,因为其他三大组件对于用户来说都是不可感知的。Activity的启动由Intent触发,其中Intent可以分为显示Intent和隐式Intent。Activity是具有生命周期的。一个Acticity组件可以有不同的启动模式,不同的启动模式具有不同的效果。Intent可以用于Activity之间进行数据的传递。Activity组件是可以停止的,在实际开发过程中可以通过Activity的finish方法来结束Activity的运行。Activity扮演的是一种前台界面的角色
Activity的生命周期
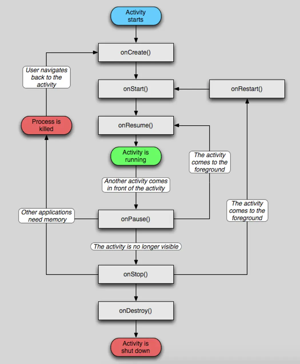
首先来看一张Activity的生命周期图:

正常情况下的生命周期分析
(1)第一次启动一个Activity,回调方法:onCreate—>onStart—>onResume

(2)当用户按住Home键的时候,回调如下:onPause->onStop

(3)当用户再次返回到原Activity的时候,回调方法如下:
onRestart->onStart->onResume

(4)当用户按back键回退时,回调方法如下:onPause->onStop->onDestroy

异常情况下的生命周期分析

(1)系统配置发生改变导致Activity被杀死并重新创建
比如说,当横竖屏切换的时候,Activity就会被销毁并重新创建,当然我们也可以阻止系统重新创建Activity。当系统配置发生变化是,在onStop之前会调用onSaveInstanceState方法来保存当前Activity的状态。当Activity被重新创建后,系统会调用onRestoreInstanceState方法来恢复之前保存的状态,这个方法在onStart方法之后执行。
看代码:
package note.com.chapter_01;
import android.app.Activity;
import android.os.Bundle;
import android.util.Log;
import android.view.View;
import android.widget.Button;
import butterknife.ButterKnife;
import butterknife.InjectView;
/**
* Created by zhoujian on 16/9/11.
*/
public class SecondActivity extends Activity {
private static final String TAG = "SecondActivity";
@InjectView(R.id.bt_back)
Button mBtBack;
private String mName;
@Override
protected void onCreate(Bundle savedInstanceState) {
super.onCreate(savedInstanceState);
setContentView(R.layout.activity_second);
ButterKnife.inject(this);
Log.e(TAG, "onCreate()方法执行了");
if (savedInstanceState != null) {
mName = savedInstanceState.getString("name");
Log.e(TAG, "onCreate=" + mName);
}
clickEvent();
}
@Override
protected void onSaveInstanceState(Bundle outState) {
super.onSaveInstanceState(outState);
outState.putString("name", "周建");
Log.e(TAG,"onSaveInstanceState方法执行了");
}
@Override
protected void onRestoreInstanceState(Bundle savedInstanceState) {
super.onRestoreInstanceState(savedInstanceState);
//快捷键:option+command+f 快速提取变量
String mName = savedInstanceState.getString("name");
Log.e(TAG, "onRestoreInstanceState=" + mName);
}
private void clickEvent() {
mBtBack.setOnClickListener(new View.OnClickListener() {
@Override
public void onClick(View view) {
finish();
}
});
}
@Override
protected void onRestart() {
super.onRestart();
Log.e(TAG, "onRestart()方法执行了");
}
@Override
protected void onStart() {
super.onStart();
Log.e(TAG, "onStart()方法执行了");
}
@Override
protected void onResume() {
super.onResume();
Log.e(TAG, "onResume()方法执行了");
}
@Override
protected void onPause() {
super.onPause();
Log.e(TAG, "onPause()方法执行了");
}
@Override
protected void onStop() {
super.onStop();
Log.e(TAG, "onStop()方法执行了");
}
@Override
protected void onDestroy() {
super.onDestroy();
Log.e(TAG, "onDestroy()方法执行了");
}
}
当横竖屏切换的时候,Activity会被杀死并重新创建,运行结果截图如下:

系统配置中内容很多,如何当某项内容发生改变后,我们不想系统重新创建Activity,可以给Activity指定configChanges属性,比如如果不想让屏幕旋转时重新创建,可以给onfigChanges属性添加orientation这个值。
android:configChanges="orientation"
android:configChanges的属性有很多,具体读者可以查阅相关文档。
android:configChanges="orientation|mcc|mnc|locale|touchscreen|keyboard
|keyboardHidden|navigation|screenLayout|fontScale|uiMode|screenSize
|smallestScreenSize|layoutDirection">
(2)资源内存不足导致低优先级的Activity被杀死,导致Ativity被销毁并重新创建
优先级从高到低如下:
- 正在和用户交互的Activity优先级最高。
- 可见但非前台的Activity,比如Activity中弹出了一个对话框,导致Activity可见但是位于后台无法和用户交互。
- 已经被暂停的Activity,优先级最低。
Activity的启动模式
默认情况下,当我们多次启动同一个Activity的时候,系统会创建多个实例并把它们一一放入任务栈中。任务栈是一种“先进后出”的栈结构。
Android中的四种启动模式:standard、singleTop、singleTask、singleInstance
-
standard:标准模式,也是默认的启动模式
每次启动一个Activity都会重新创建一个实例,不管这个实例是否存在。在这种模式下,谁启动了这个Activity,这个Activity就运行在启动它的那个Activity的任务栈中。<activity android:name=".MainActivity" android:launchMode="standard"> <intent-filter> <action android:name="android.intent.action.MAIN"/> <category android:name="android.intent.category.LAUNCHER"/> </intent-filter> </activity>比如说连续两次启动MainActivity,然后执行adb shell dumpsys activity命令查看任务栈情况
Snip20161218_11.png
可以看出此时只有一个任务栈,任务栈为当前包名,任务栈中有3个MainActivity(原本的一个MainActivity和启动两次) -
singleTop:栈顶复用模式
如果新的Activity的实例已经存在并且位于栈顶,那么此Activity不会被重新创建。
如果新的Activity的实例已经存在但不是位于栈顶,那么此Activity仍然会重新创建。
<activity
android:name=".MainActivity"
android:launchMode="singleTop">
<intent-filter>
<action android:name="android.intent.action.MAIN"/>
<category android:name="android.intent.category.LAUNCHER"/>
</intent-filter>
</activity>
比如说连续两次启动MainActivity,然后执行adb shell dumpsys activity命令查看任务栈情况
因为MainActivity已经位于栈顶了,两次启动MainActivity的时候,不会重新创建,此时的任务栈中应该只有一个实例
看运行截图:

只有一个任务栈,任务栈中只有一个实例
- singleTask:栈内复用模式
当一个具有singleTask模式的Activity请求启动后,比如说Activity A,系统首先会寻找是否存在A想要的任务栈,如果不存在A所需的任务栈,就会重新创建一个任务栈,然后创建A的实例并把A放入任务栈中。如果存在A所需的任务栈,这是要看A是否在栈中有实例存在,如果存在,就把A调到栈顶并调用它的onNewIntent方法,如果不存在,就创建A的实例并把A压入栈中。
<activity
android:name=".MainActivity"
android:launchMode="singleTask">
<intent-filter>
<action android:name="android.intent.action.MAIN"/>
<category android:name="android.intent.category.LAUNCHER"/>
</intent-filter>
</activity>
比如说连续两次启动MainActivity,然后执行adb shell dumpsys activity命令查看任务栈情况
因为MainActivity实例已经存在,系统就会把MainActivity实例调到栈顶,并两次调用它的onNewIntent方法
看运行截图:

两次调用onNewIntent方法:

- singleInstance:单实例模式
除具有singleTask模式的所有特征外,singleInstance模式的Activity只能单独位于一个任务栈中。
指定启动模式
有两种方式指定启动模式,第二种方式优先级高于第一种
第一种是在清单文件为Activity指定启动模式
<activity
android:name=".MainActivity"
android:launchMode="singleTask">
<intent-filter>
<action android:name="android.intent.action.MAIN"/>
<category android:name="android.intent.category.LAUNCHER"/>
</intent-filter>
</activity>
第二种是通过给Intent设置标志位来为Activity指定启动模式
Intent mIntent =new Intent(MainActivity.this,MainActivity.class);
mIntent.setFlags(Intent.FLAG_ACTIVITY_NEW_TASK);
startActivity(mIntent);
Activity的Flags
- FLAG_ACTIVITY_NEW_TASK
作用是为Activity指定singleTask启动模式,和在清单文件中指定效果相同。 - FLAG_ACTIVITY_SINGLE_TOP
作用是为Activity指定singleTop启动模式,和在清单文件中指定效果相同。 - FLAG_ACTIVITY_CLEAR_TOP
具有此标记位的Activity,当它启动时,在同一个任务栈中所有位于它上面的Activity都要出栈。 - FLAG_ACTIVITY_EXCLUDE_FROM_RECENTS
具有这个标记位的Activity不会出现在历史Activity的列表中,等同于指定android:excludeFromRecents="true"。
Activity的显示调用和隐式调用
显示调用:明确指定被启动对象的组件信息
隐式调用:不需要指定组件信息,隐式调用需要Intent能够匹配目标组件IntentFilter中所设置的过滤信息,如果不匹配则无法调用目标Activity
<activity android:name=".SecondActivity">
<intent-filter>
<action android:name="com.zhoujian.define"/>
<action android:name="com.zhoujian.start"/>
<category android:name="com.zhoujian.text"/>
<category android:name="com.zhoujian.cool"/>
<category android:name="android.intent.category.DEFAULT"/>
<data android:mimeType="text/plain"/>
</intent-filter>
</activity>
-
action的匹配规则
要求Intent中的action存在且必须和过滤规则中的其中一个相同 -
category的匹配规则
可以不设置,要设置的话,每一个都必须和过滤规则中的任一个相同 -
data的匹配规则
和action的匹配规则类似,如果过滤规则中定义了data,那么Intent中必须要定义可匹配的data
下面给出匹配规则
Intent mIntent = new Intent();
mIntent.setAction("com.zhoujian.define");
mIntent.addCategory("com.zhoujian.text");
mIntent.addCategory("com.zhoujian.cool");
mIntent.setDataAndType(Uri.parse("file://abc"),"text/plain");
startActivity(mIntent);
Intent在Activity间传递数据
- Intent传递简单数据
在原Activity发送数据
Intent intent = new Intent(MainActivity.this,SecondActivity.class);
Bundle bundle = new Bundle();
bundle.putString("name","周建");
bundle.putInt("age",25);
intent.putExtras(bundle);
startActivity(intent);
在目标Activity接受数据
Intent intent = getIntent();
bundle = intent.getExtras();
String mName = bundle.getString("name");
int mAge = bundle.getInt("age");
Log.d(TAG, "姓名:"+mName+",年龄:"+mAge);
- Intent传递JavaBean
实现Serializable接口
package note.com.chapter_01;
import java.io.Serializable;
/**
* Created by zhoujian on 2016/12/21.
*/
public class Person implements Serializable
{
private static final long serialVersionUID = 1L;
private int age;
private String name;
public int getAge()
{
return age;
}
public void setAge(int age)
{
this.age = age;
}
public String getName()
{
return name;
}
public void setName(String name)
{
this.name = name;
}
@Override
public String toString()
{
return "Person{" +"age=" + age + ", name='" + name + '\'' + '}';
}
}
在原Activity发送数据
Person person= new Person();
person.setName("周建");
person.setAge(25);
Intent intent = new Intent(MainActivity.this,SecondActivity.class);
intent.putExtra("person",person);
startActivity(intent);
在目标Activity接受数据
Intent intent = getIntent();
Person mPerson = (Person)intent.getSerializableExtra("person");
Log.d(TAG, mPerson.toString());
实现Parcelable接口
package note.com.chapter_01;
import android.os.Parcel;
import android.os.Parcelable;
/**
* Created by zhoujian on 2016/12/21.
*/
public class User implements Parcelable
{
private int age;
private String name;
public User()
{
}
public int getAge() {
return age;
}
public void setAge(int age) {
this.age = age;
}
public String getName() {
return name;
}
public void setName(String name) {
this.name = name;
}
@Override
public int describeContents() {
return 0;
}
@Override
public void writeToParcel(Parcel dest, int flags) {
dest.writeInt(this.age);
dest.writeString(this.name);
}
protected User(Parcel in) {
this.age = in.readInt();
this.name = in.readString();
}
public static final Creator<User> CREATOR = new Creator<User>()
{
@Override
public User createFromParcel(Parcel source)
{
return new User(source);
}
@Override
public User[] newArray(int size)
{
return new User[size];
}
};
@Override
public String toString()
{
return "User{" + "age=" + age + ", name='" + name + '\'' + '}';
}
}
在原Activity发送数据
User user = new User();
user.setAge(25);
user.setName("周建");
Intent intent = new Intent(MainActivity.this,SecondActivity.class);
intent.putExtra("user",user);
startActivity(intent);
在目标Activity接受数据
Intent intent = getIntent();
User mUser = (User) intent.getParcelableExtra("user");
Log.d(TAG, mUser.toString());
- Intent传递集合
在原Activity发送数据
ArrayList<Person> personArrayList = new ArrayList<Person>();
Person Aperson= new Person();
Aperson.setName("周建");
Aperson.setAge(25);
personArrayList.add(Aperson);
Person Bperson= new Person();
Bperson.setName("zhoujian");
Bperson.setAge(28);
personArrayList.add(Bperson);
Intent intent = new Intent(MainActivity.this,SecondActivity.class);
intent.putExtra("personArrayList",(Serializable)personArrayList);
startActivity(intent);
在目标Activity接受数据
Intent intent = getIntent();
ArrayList<Person> mList = (ArrayList<Person>) intent.getSerializableExtra("personArrayList");
Log.d(TAG, mList.toString());
- onActivityResult
MainActivity.java
private void clickEvent() {
mButton.setOnClickListener(new View.OnClickListener() {
@Override
public void onClick(View view) {
Intent intent = new Intent(MainActivity.this, SecondActivity.class);
//requestCode
startActivityForResult(intent, INTENT_FLAG);
}
});
}
@Override
protected void onActivityResult(int requestCode, int resultCode, Intent data) {
if (resultCode == RESULT_OK)
{
switch (requestCode)
{
case INTENT_FLAG:
String result = data.getStringExtra("msg");
Toast.makeText(this, result, Toast.LENGTH_SHORT).show();
break;
}
}
}
SecondActivity.java
private void clickEvent() {
mBtBack.setOnClickListener(new View.OnClickListener() {
@Override
public void onClick(View view) {
Intent intent = new Intent();
intent.putExtra("msg","我来自第二个界面");
setResult(RESULT_OK,intent);
finish();
}
});
}
以上就是有关Activity的基础知识的总结
CSDN博客:http://blog.csdn.net/u014005316
Github:https://github.com/zeke123
掘金:https://juejin.cn/user/2946346890569790
简书:http://www.jianshu.com/users/002601150b0b/latest_articles
