深入研究 Virtual DOM

2,314 阅读7分钟
原文链接: www.lixuejiang.me

对Virtual DOM这个名词并不陌生,但是有什么深入的理解谈不上。看到medium上rajaraodv写的 The Inner Workings Of Virtual DOM这篇文章,比较深入的介绍了Virtual DOM的各个方面,在此翻译一下。

这篇文章比较简单,在翻译的过程中都不需要google翻译,但是图片比较多。

https://p1-jj.byteimg.com/tos-cn-i-t2oaga2asx/gold-user-assets/2016/12/19/51954d46942df7b4e9f26e99dc6b40c5~tplv-t2oaga2asx-image.image

Virtual DOM (VDOM 也叫 VNode) 很魔幻 ✨,但是也很复杂以至于让人难以理解😱。像React,Preact这些js的库都用到了Virtual DOM。不幸的是,我没有找到任何一篇深入浅出的解释VDOM文章或者文档,所以我决定自己写一篇。

注意:这篇文章很长,为了更通俗易懂,我加了很多图片,同时也使这也是这篇文章很长。

我用了Preact的代码,希望将来你很容易看懂,但是我觉得大多数情况下也适用于React。我希望读到这篇文章的人能更好的理解React和Preact,也为他们的发展做出一点贡献

本文会举一个简单的例子,然后介绍不同的场景,让你理解他们是怎么样运行的:

  1. Babel 和 JSX
  2. 创建虚拟节点-只是一个单一的虚拟DOM元素
  3. 处理组件和子组件
  4. 初始渲染和创建DOM元素
  5. 重新渲染
  6. 删掉DOM元素
  7. 替换DOM元素

这个App是一个简单的 可过滤搜索器。包含“FilteredList”和“List”两个组件。List组件渲染了一个列表(默认值是“California”和“New York”)。App还有一个搜索框,通过在搜索框里输入文字来过滤列表。

https://p1-jj.byteimg.com/tos-cn-i-t2oaga2asx/gold-user-assets/2016/12/19/1896f5f7e951da5927a970d509ababc3~tplv-t2oaga2asx-image.image

首先,我们用JSX来写组件,然后用Babel的CLI工具转成纯JS。然后用Preact的 “h” (hyperscript)函数转成VDOM树。最终Preact的Virtual DOM算法把VDOM转换成真正的DOM,这样就生成了我们的App。

https://p1-jj.byteimg.com/tos-cn-i-t2oaga2asx/gold-user-assets/2016/12/19/adaeeac14803a550bf0a0b5c0584ccd4~tplv-t2oaga2asx-image.image

在了解VDOM的生命周期之前,先来了解一下JSX.

Babel和JSX

在React和Preact这些库里,没有html,只有JavaScript。所以我们需要在JavaScript里写html,但是在纯js里写DOM简直是噩梦😱

对我们的App来说,html像下面这样

https://p1-jj.byteimg.com/tos-cn-i-t2oaga2asx/gold-user-assets/2016/12/19/9e3e4898e5aaaab476999085816c5357~tplv-t2oaga2asx-image.image
https://p1-jj.byteimg.com/tos-cn-i-t2oaga2asx/gold-user-assets/2016/12/19/ac88e260f5add11c466c525c9a2c774c~tplv-t2oaga2asx-image.image

这就是jsx,允许你在JavaScript里写html,然后也可以在{}里使用JavaScript。

用jsx写组件就很容易:

https://p1-jj.byteimg.com/tos-cn-i-t2oaga2asx/gold-user-assets/2016/12/19/7456fd5b843e90442eaa198057c851ea~tplv-t2oaga2asx-image.image

https://p1-jj.byteimg.com/tos-cn-i-t2oaga2asx/gold-user-assets/2016/12/19/b61b05970022a20cacc943487681850b~tplv-t2oaga2asx-image.image

把jsx转换成JavaScript

jsx很酷,但是不是有效的JS,浏览器不支持。我们需要的是真实的DOM。JSX仅仅是在写DOM的表现层的时候有用。
所以我们需要一个函数来把jsx转换成相应的JSON对象(VDOM,也是一个树形结构),然后我们可以把这个json对象作为创建真实DOM的输入。

这个函数就叫h,和React里的 React.createElement是一样的功能。

“h” 代表hyperscript

怎么样把jsx转换成h函数呢,这就是Babel干的事情。Babel遍历每一个JSX节点,把他们转换成h函数的调用

图片

Babel JSX (React Vs Preact)

Babel默认会把jsx转成React.createElement调用,因为默认是React。

但是我们也能通过添加 Babel编译宏,把这个函数的名字改成任何我们想要的名字:

Option 1:
//.babelrc
{   "plugins": [
      ["transform-react-jsx", { "pragma": "h" }]
     ] 
}
Option 2:
//Add the below comment as the 1st line in every JSX file
/** @jsx h */

挂载到真实的DOM

starting mount和render函数都被转换到了h函数里,这是一切的开端:

//Mount to real DOM
render(, document.getElementById(‘app’));
//Converted to "h":
render(h(FilteredList), document.getElementById(‘app’));

h函数的输出

h函数接收Babel转换后的JSX,创建一个叫“VNode”的节点(React通过“createElement”创建ReactElement)一个Preact的“VNode”(或者是React的“Element”)就是一个包含自身属性和子元素的DOM节点,看起来像这样:

{
   "nodeName": "",
   "attributes": {},
   "children": []
}

举个🌰,我们的App的DOM节点看起来像这样:

{
   "nodeName": "input",
   "attributes": {
    "type": "text",
    "placeholder": "Search",
    "onChange": ""
   },
   "children": []
}

注意:h函数并不会创建整个DOM树,对于指定的节点,只创建一个js的对象,但是因为render函数的参数是一个树形的DOM,最终的VNode看上去就像一棵树

相关代码:
h: github.com/developit/p…
VNode: github.com/developit/p…
render: github.com/developit/p…
buildComponentFromVNode: github.com/developit/p…

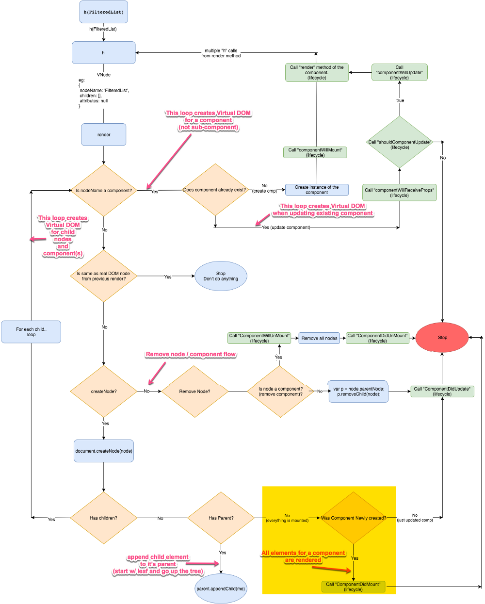
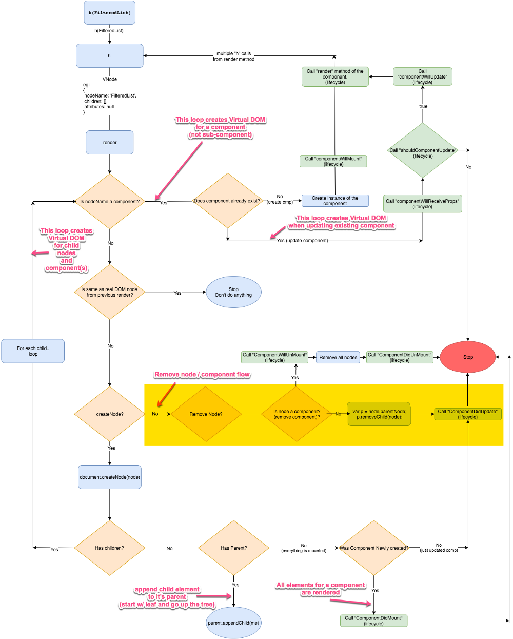
Preact的虚拟DOM算法流程图

下面的流程图介绍了组件和子组件是如何创建,更新和删除的。也展示了像“componentWillMount”这样的生命周期函数是何时被调用的

我们会一步一步的来分析每一个过程,所以不要觉得太复杂。

生命周期

要马上理解确实很困难,让我们根据不同的场景来一步步看:

我会用黄色来高亮生命周期相关的部分:

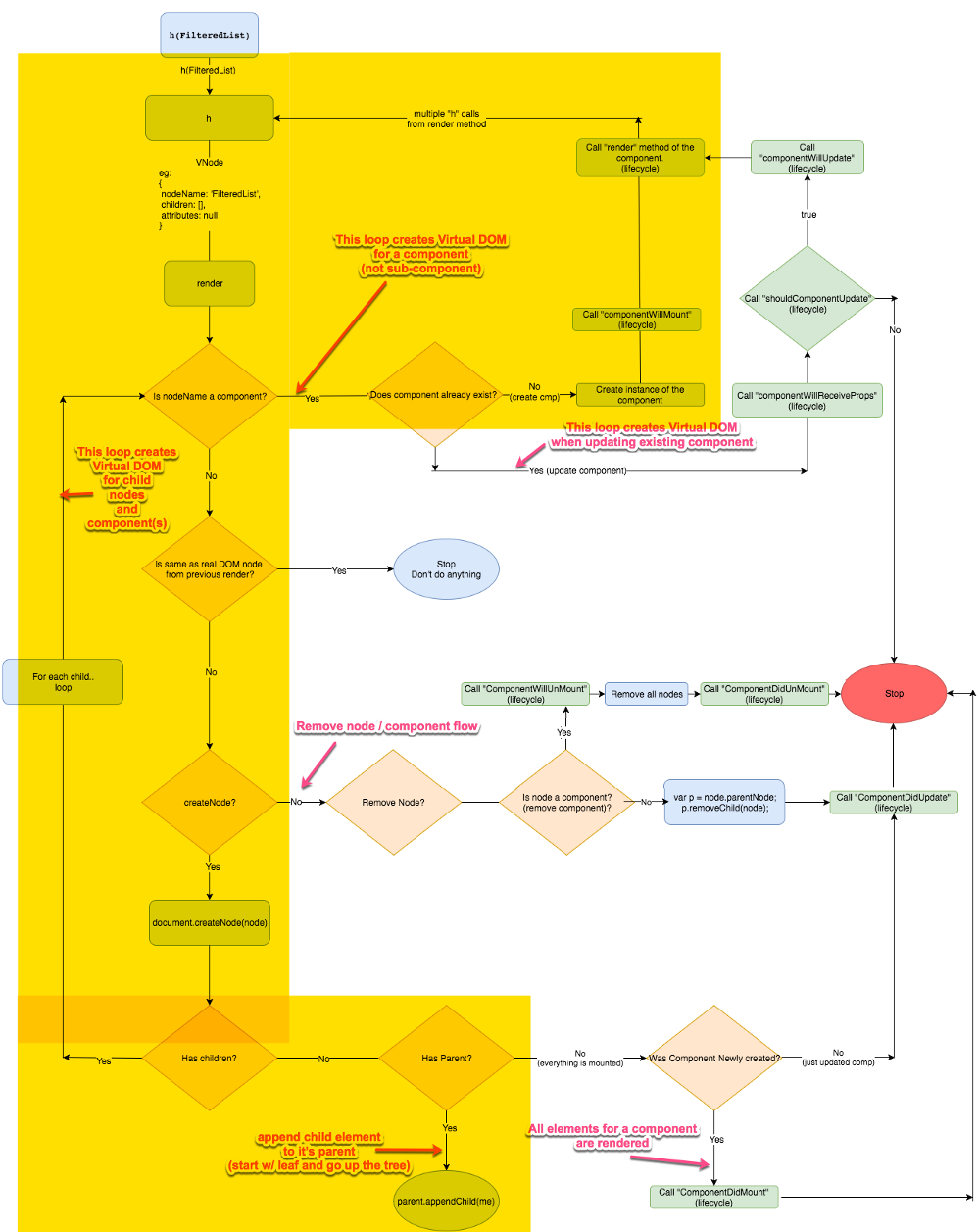
场景1:初始创建App

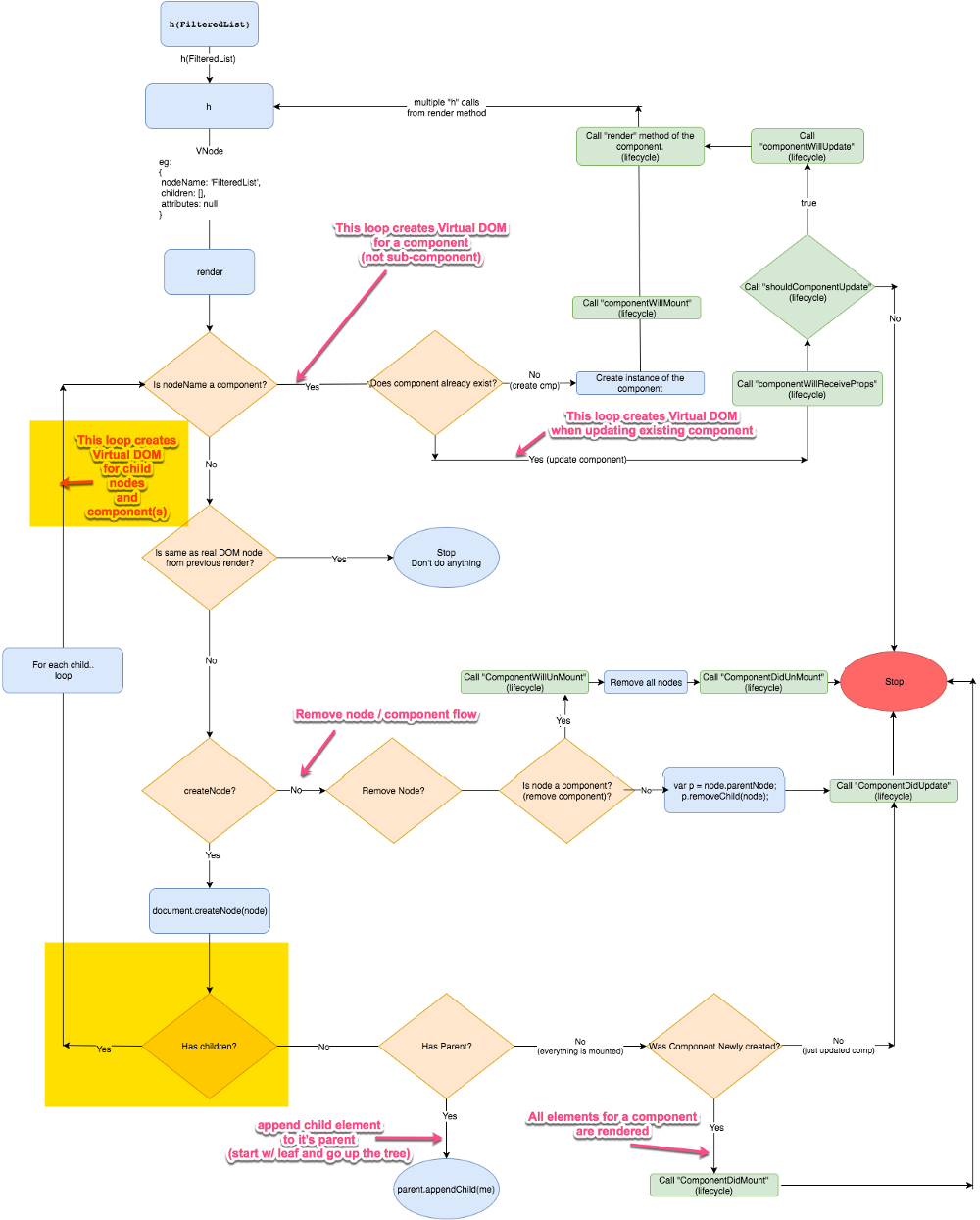
1.1为指定的组件创建VNode(Virutal DOM)

这张图展示了为给定组件创建VNode树的初始循环,在这个循环里没有创建子组件(创建子组件的过程略有不同)

VNODE
下面这张图展示了当我们的App第一次运行的时候发生了什么,Preact最终为FilteredList组件创建了一个包含子组件和自身属性的VNode

图

目前为止,我们有了一个VNode,其中div是它的父节点,input和List是它的子节点

相关代码:
大多数生命周期函数: github.com/developit/p…

1.2 如果不是组件则创建真实的DOM

这一步主要是创建父节点div,循环创建子节点

https://p1-jj.byteimg.com/tos-cn-i-t2oaga2asx/gold-user-assets/2016/12/19/91ec8bb2472ab8b9679e255be011f0ea~tplv-t2oaga2asx-image.image

div显示如下:
https://p1-jj.byteimg.com/tos-cn-i-t2oaga2asx/gold-user-assets/2016/12/19/aa6f09d0b2ab47a60abf5ecca4faf8ca~tplv-t2oaga2asx-image.image

相关代码:
document.createElement: github.com/developit/p…

1.3 重复创建子节点

这一步,要循环创建所有节点,对我们的App来说,就是input和List

https://p1-jj.byteimg.com/tos-cn-i-t2oaga2asx/gold-user-assets/2016/12/19/8ba4755c9fb3a0e56c11598b10b265ff~tplv-t2oaga2asx-image.image

1.4 把子节点添加到父节点

这一步处理叶子节点,因为input有一个div的父节点,我们把input作为div的子节点,然和创建List,也就是div的第二个子节点

https://p1-jj.byteimg.com/tos-cn-i-t2oaga2asx/gold-user-assets/2016/12/19/3f98b5569ce89d59ba8788ad3717a4ec~tplv-t2oaga2asx-image.image

到这一步,我们的app看上去像这样:
https://p1-jj.byteimg.com/tos-cn-i-t2oaga2asx/gold-user-assets/2016/12/19/27ecf456efa52a6f8df8b875e4761b68~tplv-t2oaga2asx-image.image

注意:创建完input之后并不是立即去创建list组件,而是先把input添加到父div节点之后才继续处理List节点相关代码:

appendChild: github.com/developit/p…

1.5 处理子组件

控制流又回到1.1开始处理List组件,因为List是一个组件而不是DOM元素,会调用List的render函数生成VNodes

https://p1-jj.byteimg.com/tos-cn-i-t2oaga2asx/gold-user-assets/2016/12/19/8ba4755c9fb3a0e56c11598b10b265ff~tplv-t2oaga2asx-image.image

List的虚拟节点看上去像下面这样:
https://p1-jj.byteimg.com/tos-cn-i-t2oaga2asx/gold-user-assets/2016/12/19/23531cee4d5bca535118664236309aa6~tplv-t2oaga2asx-image.image

相关代码:
buildComponentFromVNode: github.com/developit/p…

1.6 重复1.1到1.4处理所有的子节点

https://p1-jj.byteimg.com/tos-cn-i-t2oaga2asx/gold-user-assets/2016/12/19/be266089f797c366e436578bc63f0e72~tplv-t2oaga2asx-image.image

下面这张图展示了每个节点被添加的过程(深度优先)
https://p1-jj.byteimg.com/tos-cn-i-t2oaga2asx/gold-user-assets/2016/12/19/e85ade9b119ac0578941bba82c46ae69~tplv-t2oaga2asx-image.image

1.7 结束处理

这一步就结束了,调用所有组件的“componentDidMount”函数,然后结束

https://p1-jj.byteimg.com/tos-cn-i-t2oaga2asx/gold-user-assets/2016/12/19/1fda77e2945253eb5d72106429dd3cd1~tplv-t2oaga2asx-image.image

重要提示:当这些步骤完成以后,每个组件都有一个对真实DOM的引用,用来更新和比较,避免重新创建同样的DOM节点:

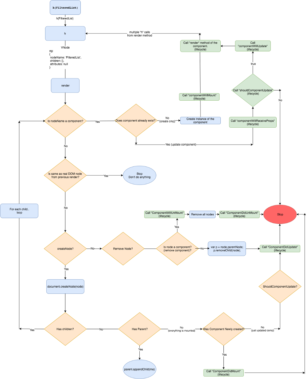
场景2:删除叶子节点

当我们在搜索框里输入“cal”,然后敲下回车之后,就只剩下了(New York)这个叶子节点,删除了List的第二个节点

https://p1-jj.byteimg.com/tos-cn-i-t2oaga2asx/gold-user-assets/2016/12/19/6d1c61ba6663ab6538a7d97a2bb69ff9~tplv-t2oaga2asx-image.image

让我们看看这个场景的流程是怎么样的:

2.1 像之前一样,创建虚拟节点

在初始化渲染之后,将来的每一次更改都是update。当创建节点的时候,update的生命周期和create的生命周期很像。也会从头创建VNodes

但是因为是更新而不是创建组件,会调用每个组件和字组件的“componentWillReceiveProps”, “shouldComponentUpdate”, and “componentWillUpdate”方法

另外在update的周期里,如果VNodes对应的DOM元素已经存在,则不会重新创建

https://p1-jj.byteimg.com/tos-cn-i-t2oaga2asx/gold-user-assets/2016/12/19/3dda3558a933b5271bddb58e8949afc8~tplv-t2oaga2asx-image.image

相关代码:
removeNode: github.com/developit/p…
insertBefore: github.com/developit/p…

2.2 使用组件对真实DOM的引用,避免重新创建DOM

像先前提到的,每一个组件都有一个对其在初始化过程中创建的真实DOM的一个引用,下图展示了我们的App的引用

https://p1-jj.byteimg.com/tos-cn-i-t2oaga2asx/gold-user-assets/2016/12/19/40322aacfae357badb90aca021abef12~tplv-t2oaga2asx-image.image
当虚拟节点创建之后,节点的每一个属性都会和真实DOM的节点属性比较,如果真实DOM是存在的,则循环跳到下一个节点

https://p1-jj.byteimg.com/tos-cn-i-t2oaga2asx/gold-user-assets/2016/12/19/052c30c9fdaeb90abb4f37ed65b4ea3b~tplv-t2oaga2asx-image.image

相关代码:
innerDiffNode: github.com/developit/p…

2.3 如果真实DOM里还有其他节点则删除

https://p1-jj.byteimg.com/tos-cn-i-t2oaga2asx/gold-user-assets/2016/12/19/c9cb8614ce0b546fa932106364cebbd5~tplv-t2oaga2asx-image.image

因为有差异,“New York”节点在真实DOM里被下面的流程展示的算法删除了,该算法还会调用“componentDidUpdate”生命周期函数

https://p1-jj.byteimg.com/tos-cn-i-t2oaga2asx/gold-user-assets/2016/12/19/1c716079f03f7ec4076a85abfda5f8aa~tplv-t2oaga2asx-image.image

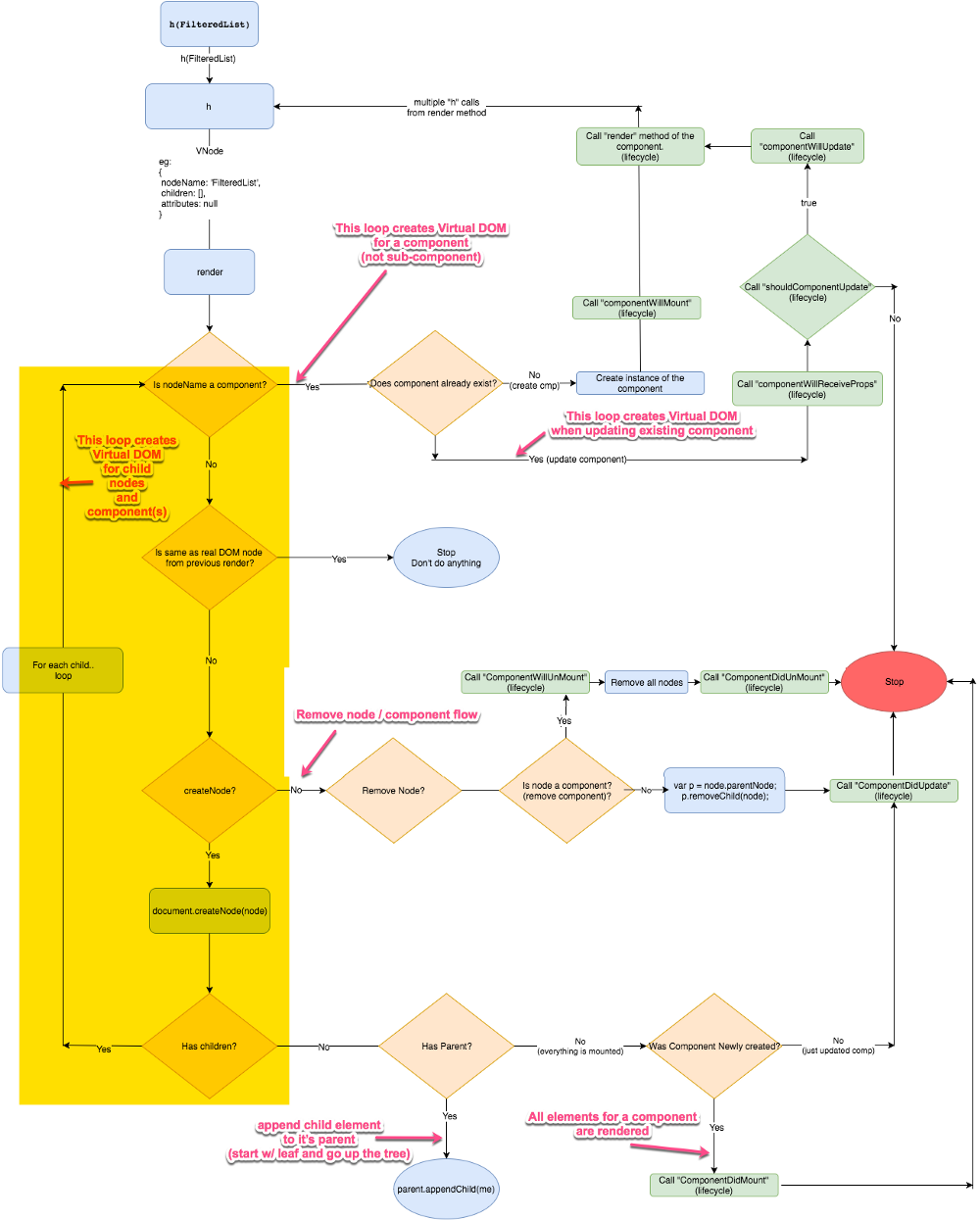
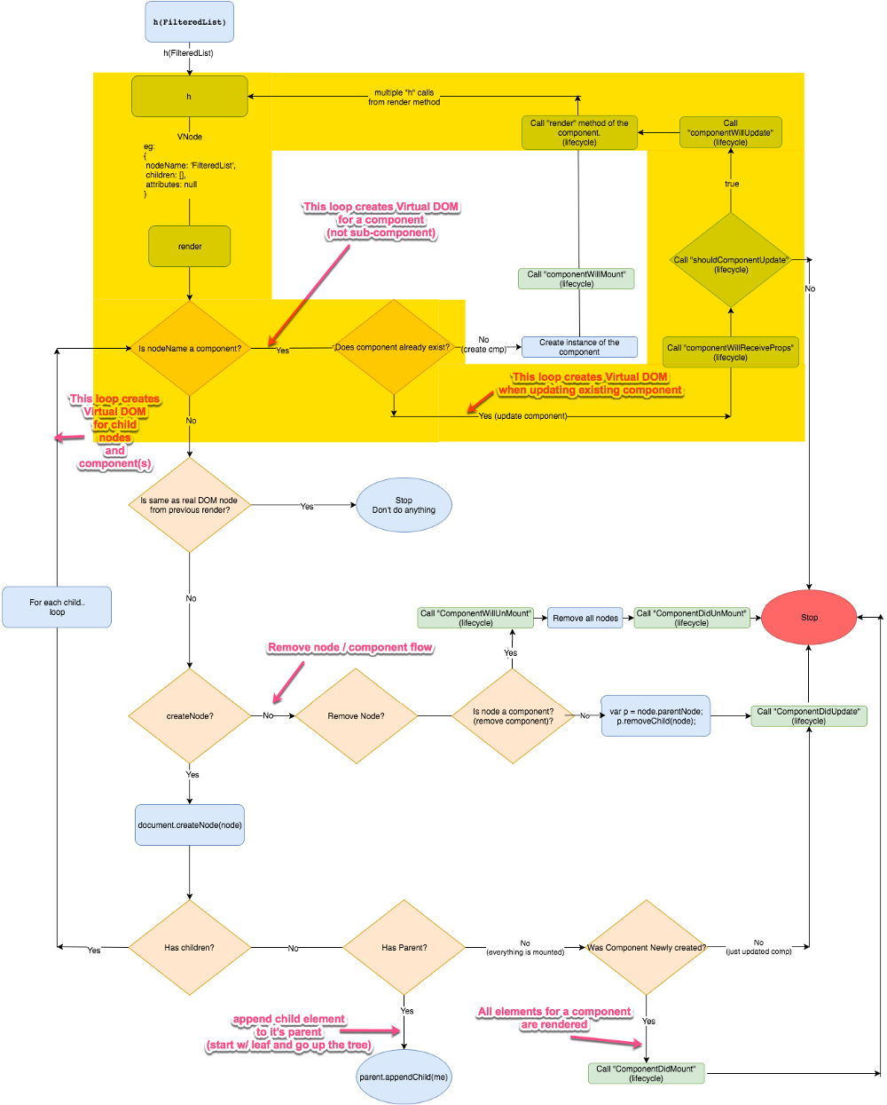
场景3:卸载整个组件

考虑这样一种用户场景:我们在过滤器了输入blabla,因为它既不匹配“California”也不匹配“New York”,所以不需要渲染List这个子组件。这也就意味着我们需要卸载整个组件

https://p1-jj.byteimg.com/tos-cn-i-t2oaga2asx/gold-user-assets/2016/12/19/3b0d32676366ec499f2098ecf1fa4fd5~tplv-t2oaga2asx-image.image

https://p1-jj.byteimg.com/tos-cn-i-t2oaga2asx/gold-user-assets/2016/12/19/21425434f22f140ad269213daebda6bb~tplv-t2oaga2asx-image.image删除一个组件和删除一个节点类似。另外,当删除一个被组件引用的节点的时候,框架会调用“componentWillUnmount”函数,然后递归删除所有的DOM元素。

下图展示了真是DOM里ul对List组件的引用

https://p1-jj.byteimg.com/tos-cn-i-t2oaga2asx/gold-user-assets/2016/12/19/f349932f11c2eb71e844c7b58e1a7ace~tplv-t2oaga2asx-image.image

下图中高亮的部分展示了删除/卸载组件是如何工作的
The below picture highlights the section in the flowchart to show how deleting/unmounting a component works.

https://p1-jj.byteimg.com/tos-cn-i-t2oaga2asx/gold-user-assets/2016/12/19/e1e9ade75b3fed69dd801a0da59e72d2~tplv-t2oaga2asx-image.image

相关代码:
unmountComponent: github.com/developit/p…

《完》