android Context 理解

1,212 阅读5分钟

Context对于android开发人员来说并不陌生,但是Context具体是什么,相信不同的开发人员有不同的理解。本文只是读者自己对于Context的理解,并不代表广大的开发人员。

Context 在android api文档中被翻译为 上下文,而本人的理解是Context其实就是一个场景,一个场景就是用户于操作系统交互的的过程。比如,当你打电话时,场景(Context)就是你打电话的界面以及隐藏在界面后的数据,发短信时,场景(Context)就是你发送短信的界面以及隐藏在界面后的数据。

根据Android api 源码我们可以得出以下示例图,该图介绍类Context、ContextImpl、ContextWrapper、ContextThemeWrapper、Activity、Service之间的关系。

这里写图片描述
通过该图我们可以看出Context其实是一个抽象类,而Context的具体实现类是ContextImpl,而对于ContextWrapper、ContextThemeWrapper 这两个类,其内部包含了一个Context的引用,同时内部提供了一个方法 attachBaseContext 用于给ContextWrapper 对象中指定真正的Context对象。因此,当调用这两个类内部的方法时,实质上是去运行ContextImpl中的方法
具体源码如下:

public class ContextWrapper extends Context {
    Context mBase;

    public ContextWrapper(Context base) {
        mBase = base;
    }
     /**
     * Set the base context for this ContextWrapper.  All calls will then be
     * delegated to the base context.  Throws
     * IllegalStateException if a base context has already been set.
     * 
     * @param base The new base context for this wrapper.
     */
    protected void attachBaseContext(Context base) {
        if (mBase != null) {
            throw new IllegalStateException("Base context already set");
        }
        mBase = base;
    }
}

对于 Activity、Service本质上来说就是一个Context(场景),换句话说,我们可以理解为在Context抽象类的基础上通过添加了一些其他接口,进而扩充了本身的功能,扩充后形成的类被称为Activity或者Service。

接下来我们来看android app中真正的Context(ContextImpl)是如何创建的。
众所周知,每一个应用程序在客户端(无论是Application、Activity、Service)的启动都是从ActivityThread类开始的。所以Context的创建也是在该类中完成的。

下面我们从Application的Context、Activity的Context、Service的Context 的源码层面对Context进行详细分析

1:Application 的Context

我们都知道每一个App在启动时都会创建一个Application对象,AmS通过远程调用到ActivityThread中的bindApplication;
在bindApplication中我们可以看到;

public final void bindApplication(String processName, ApplicationInfo appInfo,
                List providers, ComponentName instrumentationName,
                ProfilerInfo profilerInfo, Bundle instrumentationArgs,
                IInstrumentationWatcher instrumentationWatcher,
                IUiAutomationConnection instrumentationUiConnection, int debugMode,
                boolean enableBinderTracking, boolean trackAllocation,
                boolean isRestrictedBackupMode, boolean persistent, Configuration config,
                CompatibilityInfo compatInfo, Map services, Bundle coreSettings) {
            ...
            AppBindData data = new AppBindData();
            ...
            data.initProfilerInfo = profilerInfo;
            sendMessage(H.BIND_APPLICATION, data);
        }

内部会创建一个 AppBindData 对象,同时对AppBindData 内对各个属性进行赋值,(注:LoadedApk info)该属性没有进行辅助,后续会讲到。
在bindApplication 方法内 我们可以看到内部发送了消息,之后会调用到 ActivityThread的 handleBindApplication()方法

在改方法内会创建ContextImpl对象,具体看内部源码:

 private void handleBindApplication(AppBindData data) {
       ...
        data.info = getPackageInfoNoCheck(data.appInfo, data.compatInfo);
        ...
        final ContextImpl appContext = ContextImpl.createAppContext(this, data.info);
        updateLocaleListFromAppContext(appContext,
                mResourcesManager.getConfiguration().getLocales());
        ...
    }

在源码中我们只关注上述代码即可,getPackageInfoNoCheck()方法中 我们可以看到实质上是调用到了

 private LoadedApk getPackageInfo(ApplicationInfo aInfo, CompatibilityInfo compatInfo,
            ClassLoader baseLoader, boolean securityViolation, boolean includeCode,
            boolean registerPackage) {
        final boolean differentUser = (UserHandle.myUserId() != UserHandle.getUserId(aInfo.uid));
        synchronized (mResourcesManager) {
            if (packageInfo == null || (packageInfo.mResources != null
                    && !packageInfo.mResources.getAssets().isUpToDate())) {
                   ...
                packageInfo =
                    new LoadedApk(this, aInfo, compatInfo, baseLoader,
                            securityViolation, includeCode &&
                            (aInfo.flags&ApplicationInfo.FLAG_HAS_CODE) != 0, registerPackage);

               ...
            }
            return packageInfo;
        }
    }

在上述源码中我们可以看到 如果packageInfo为null 内部就会new 出一个新的 packageInfo对象,如果不为null,则直接返回。

然后根据返回到packageInfo 通过createAppContext ()方法创建一个ContextImpl对象。
以下是Application中创建ContextImpl示例图:

这里写图片描述

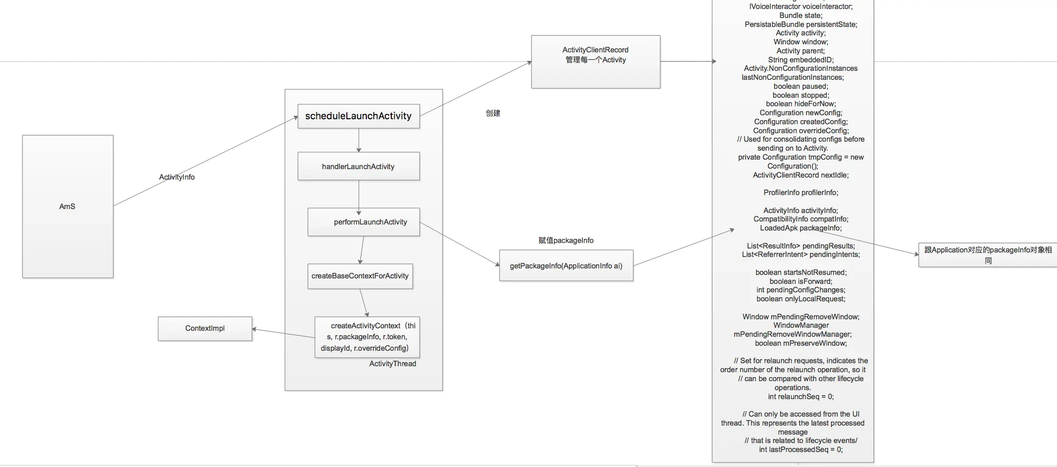
2:Activity的Context

我们知道Activity在启动时AmS会通过远程调用到ActivityThread类中的 scheduleLaunchActivity ()方法 ,在该方法内我们可以看到:

 public final void scheduleLaunchActivity(Intent intent, IBinder token, int ident,
                ActivityInfo info, Configuration curConfig, Configuration overrideConfig,
                CompatibilityInfo compatInfo, String referrer, IVoiceInteractor voiceInteractor,
                int procState, Bundle state, PersistableBundle persistentState,
                List pendingResults, List pendingNewIntents,
                boolean notResumed, boolean isForward, ProfilerInfo profilerInfo) {
            ActivityClientRecord r = new ActivityClientRecord();
            ...
            r.token = token;
            ...
            sendMessage(H.LAUNCH_ACTIVITY, r);
        }

实质上是首先创建了一个ActivityClientRecord对象,并对该对象内不属性进行赋值,(注:ActivityClientRecord内的 LoadedApk packageInfo; 这个属性在创建该对象时并没有赋值,后续会讲到);

通过sendMessage方法之后,会调用到handleLaunchActivity()方法

  private void handleLaunchActivity(ActivityClientRecord r, Intent customIntent, String reason) {
        ..
        Activity a = performLaunchActivity(r, customIntent);
        ..

    }

可以看到内部直接调用到了 performLaunchActivity方法中,在该方法内:

 private Activity performLaunchActivity(ActivityClientRecord r, Intent customIntent) {
        // System.out.println("##### [" + System.currentTimeMillis() + "] ActivityThread.performLaunchActivity(" + r + ")");

        ActivityInfo aInfo = r.activityInfo;
        if (r.packageInfo == null) {
            r.packageInfo = getPackageInfo(aInfo.applicationInfo, r.compatInfo,
                    Context.CONTEXT_INCLUDE_CODE);
        }
        try {
            ...
            if (activity != null) {
                Context appContext = createBaseContextForActivity(r, activity);
             ...  
            }

        return activity;
    }

可以看出 内部在Activity不为null的情况下,执行了 createBaseContextForActivity()该方法,在该方法内部我们可以看到

  private Context createBaseContextForActivity(ActivityClientRecord r, final Activity activity) {
        ...
        ContextImpl appContext = ContextImpl.createActivityContext(
                this, r.packageInfo, r.token, displayId, r.overrideConfig);
        appContext.setOuterContext(activity);
        ...
    }

这样关于Activity的Context(场景)创建了出来;
以下是Activity的Context创建示例图:

这里写图片描述

3:Service的Context;

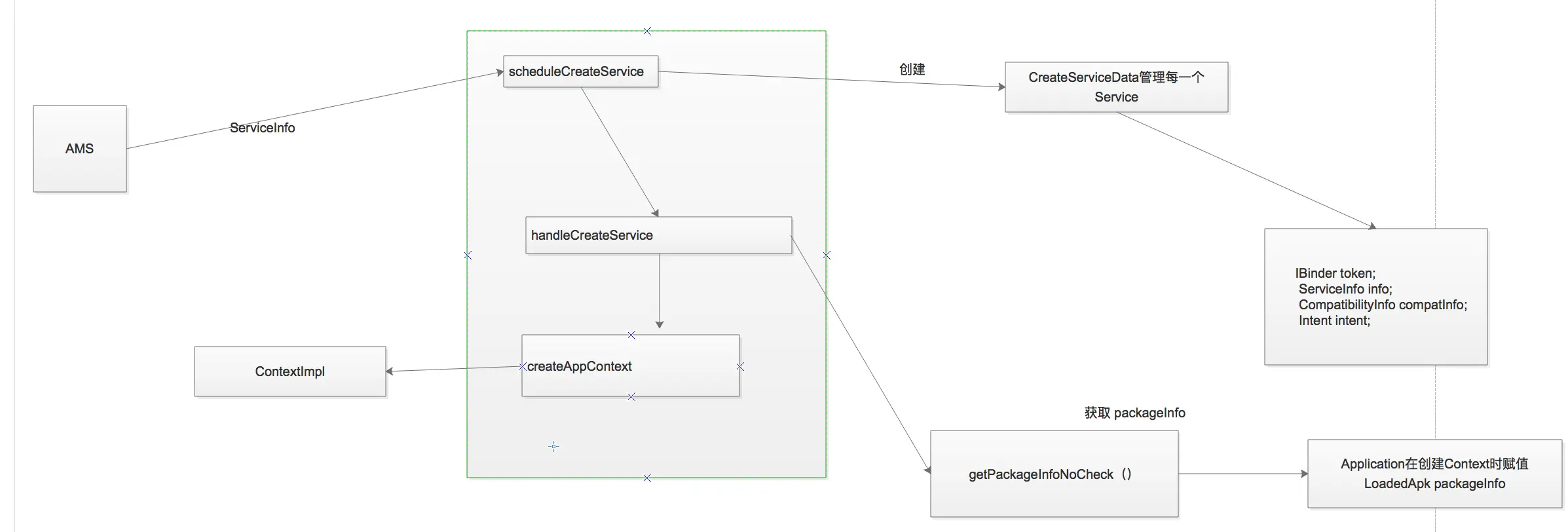
当Service启动时其实跟Activity差不多,AmS通过远程调用到ActivityThread内部的的 scheduleCreateService()方法 在该方法内部我们可以看出

public final void scheduleCreateService(IBinder token,
                ServiceInfo info, CompatibilityInfo compatInfo, int processState) {
            updateProcessState(processState, false);
            CreateServiceData s = new CreateServiceData();
            s.token = token;
            s.info = info;
            s.compatInfo = compatInfo;

            sendMessage(H.CREATE_SERVICE, s);
        }

内部会首先创建一个CreateServiceData 对象,并对该对象内对属性进行复制。
然后通过Handler 执行到 handleCreateService()方法

   private void handleCreateService(CreateServiceData data) {
       ...
        LoadedApk packageInfo = getPackageInfoNoCheck(
                data.info.applicationInfo, data.compatInfo);
         .....
            ContextImpl context = ContextImpl.createAppContext(this, packageInfo);
            context.setOuterContext(service);
          ....
    }

在该源码中我们可以看到首先是通过getPackageInfoNoCheck方法去获取到 packageInfo属性,然后通过createAppContext 方法去创建了一个Service对象的Context(场景);

以下是Service中创建Context的示例图:

这里写图片描述

通过以上对Application、Activity、Service如何创建ContextImpl分析,我们可以看出创建过程基本上是相同的,包括代码结构也很相似,所不同的是针对Application、Activity、Servie使用了不同的数据对象。

类名 远程数据 本地数据 赋值方式
Application AppApplicationInfo AppAppBindData getPackageInfoNoCheck
Activity ActivityInfo ActivityClientRecord getPackageInfo
Service ServiceInfo CreateServiceData getPackageInfoNoCheck

最后我们可以看出 app中Context的个数:

Context 个数 = Activity 个数+ Service 个数+ 1;

总结:应用程序中包含多个ContextImpl对象,而每一个ContextImpl对象内部的mPackageInfo都是指向同一个PackageInfo对象,这样ContextImpl中的大多数进行包操作的函数实际上转向了mPackageInfo对象对应的方法,而事实上是调用了同一个PackageInfo对象。