一. 无中生有
起初,什么都没有。造物主说:没有东西本身也是一种东西啊,于是就有了null:
现在我们要造点儿东西出来。但是没有原料怎么办?
有一个声音说:不是有null嘛?
另一个声音说:可是null代表无啊。
造物主说:那就无中生有吧!
于是:
JavaScript中的1号对象产生了,我们把它叫做No. 1。
这个No. 1对象可不得了,它是真正的万物之祖。它拥有的性质和能力,是所有的对象都有的。
__proto__是什么意思呢?那是“生”的意思,或者叫做“继承”。
二. 制造对象的机器
既然有了一个对象,那么剩下就好办了,因为一生二,二生三,三生万物嘛。
但是,造物主很懒,他不想一个一个地亲手制造对象。于是他制造了一台能够造对象的机器:

他给这台机器起了一个名字:Object。
这台机器并不能凭空造出对象,它需要一个模板对象,按照这个模板对象来制造对象。很自然的,它把目前仅有的No. 1对象作为模板。图中的prototype就代表机器的模板对象。
机器又叫做构造函数,为啥呢?因为它是用来构造对象的嘛。
机器如何启动呢?答案是通过new命令。你对着机器喊一声:“new!”,对象就造出来了。
机器的产生,使得生产对象的过程自动化了,解放了造物主的双手,于是造物主忙别的去了。
如果机器只是按照模板的样子,机械地复制出一模一样的对象,那就太笨了。
人类的后代在继承了父辈的性状的基础上,可以产生父辈没有的新的性状。同样地,机器在制造对象时,除了继承模板对象的属性外,还可以添加新的属性。
比如说,有一天Object机器制造一个对象,它有一个特殊的属性,叫做flag,属性值是10。看起来是这样的:
写成代码就是:
var obj = new Object({ flag: 10 });
三. 更多制造对象的机器
一天天过去了,造物主来视察工作,发现Object制造出了很多很多对象。他还注意到:根据“物以类聚”的原则,这些对象可以分成很多类。聪明的造物主想,我何不多造几台机器,让每一台机器负责制造一类对象呢?于是,他造出了几台机器并给它们起了名字,分别是:
String:用来制造表示一段文本的对象。
Number:用来制造表示一个数字的对象。
Boolean:用来制造表示是与非的对象。
Array:用来制造有序队列对象。
Date:用来制造表示一个日期的对象。
Error:用来制造表示一个错误的对象。

多台机器齐开动,各自制造自己负责的那一类对象。轰轰烈烈的造物运动开始了。
造物主又开始思考了,虽然机器是用来制造对象的,但是机器本身实际上也是一种特殊对象啊。现在有了这么多机器,我得好好总结一下它们的共同特征,把它们也纳入对象体系。
于是,造物主基于No. 1对象,造出了一个No. 2对象,这个对象用来表示所有机器的共同特质。换句话说,它是所有机器的原型对象。
(注:__proto__写起来太麻烦了,我们用[p]来代替。)
当然,同Object一样,这些机器也需要各自有一个模板对象,即它们的prototype属性指向的那个对象。显然,它们的模板对象应该是继承在No. 1对象的。即
这张图显示了JavaScript世界中那些最基本的机器本身的继承(__proto__)线路以及它们的模板对象的继承(prototype)线路。只是看起来太复杂了,所以后面我们不再把它们的prototype画出来。
四. 制造机器的机器
造物主想:这下好了,我造出了Object机器,满足了对象制造的自动化。然后又造出了String、Number等机器,实现了特定类别的对象制造的自动化。但是,似乎还缺点什么啊?
对了,还缺少一台制造机器的机器啊!很快,万能的造物主就把它造了出来,并把它命名为Function。有了Function机器后,就可以实现自动化地制造机器了。
首先,Function也是一台机器,所以它的原型对象也是No. 2对象。
其次,Function又是一台制造机器的机器,所以它的模板对象也是No. 2对象。
所以我们得到了Function的一个非常特别的性质:
Function.__proto__ === Function.prototype
哇,太奇妙了!
不要奇怪,这个性质不过是”Function是一台制造机器的机器“这个事实的必然结果。
于是JavaScript的世界的变成了这个样子:

从这张图上,我们会发现:所有的函数(包括Function)的__proto__都指向No. 2对象,而同时Function.prototype也是No. 2对象。这说明了:
从逻辑上,我们可以认为所有机器(包括Function自己)都是由Function制造出来的。
同时,如果再仔细瞧瞧,你会发现:
Object作为一个机器可以看做是有由Function制造出来的,而Function作为一个对象可以看做是由Object制造出来的。
这就是JavaScript世界的“鸡生蛋,蛋生鸡”问题。那么到底是谁生了谁呢?Whatever!
五. 让世界动起来
根据上文的叙述,机器用来制造某一类对象。正因为如此,机器可以作为这类对象的标志,即面向对象语言中类(class)的概念。此时,机器被称为构造函数。所以,在ES6引入class关键字之前,我们常常把构造函数叫做类。
然而,除了作为构造函数来制造对象外,函数通常还用作另外的用途:用来做一件事情。正是有了这个功能,JavaScript的世界才由静变动,变得生机勃勃。
比如,我们现在用Function机器制造了鸟类(即用来造鸟的机器):
function Bird(color) {
this.color = color;
}
然后,对着造鸟机说:“new!”,于是造鸟机发动起来,制造一个红色的鸟:
var redBird = new Bird('#FF0000');
现在我们想让鸟飞起来,于是我们再用Function机器来制造一台机器。这台机器不是用来制造对象的,而是用来做一件事情的,即“让鸟飞起来”这件事情:
// 这是一台通过晃动鸟的翅膀,让鸟飞起来的简陋的机器。
function makeBirdFly(bird) {
shakeBirdWing(bird);
}
我们知道,让一台制造对象的机器发动,只需要对它喊“new”即可;那么怎样让一台做事情的机器发动呢?更简单,对它咳嗽一声就行了。
于是红鸟飞起来了,世界充满了生机。
从上面的Bird和makeBirdFly的定义可以看出:实际上,制造对象的机器和做事情的机器没什么明显区别,它们只是使用方式不同。在两种情况下,它们分别被叫做构造函数和普通函数。
说明1:function xxx语法可以看成new Function的等价形式。
说明2:用户自定义的函数通常既可以作为普通函数使用,又可以作为构造函数来制造对象。ES6新增的class语法定义的函数只能作为构造函数,ES6新增的=>语法定义的箭头函数只能作为普通函数。
六. 让世界立体起来
造物主对目前的世界不太满意。因为几乎所有的机器的模板对象都是No. 2,这导致世界看起来有点扁。
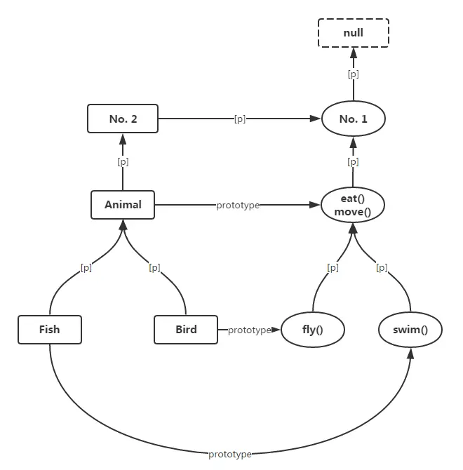
于是他又开始研究世界万物的分类问题。它发现有些对象会动、还会吃东西,于是他把它们叫做动物,用机器Animal来制造它们。他进一步发现,即使都是动物,也还是可以进一步分类,比如有些会飞、有些会游,他分别把它们叫做鸟类、鱼类。于是他想,我何不单独造几台机器,专门用来制造某一类动物呢。于是它造出了Bird、Fish等机器。
接下来,在选择这些机器的模板对象时碰到一个问题:如果还像之前那样直接复制一个No. 1对象作为Bird、Fish的模板,那么结果就是这样的:
这样可不好。首先没体现出鸟类、鱼类跟动物的关系,其次它们的模板对象存了重复的东西,这是一种浪费。怎么办呢?很简单,让Bird和Fish的模板对象继承自Animal的模板对象就好了。也就是
Bird.prototype.__proto__ === Animal.prototype
Fish.prototype.__proto__ === Animal.prototype
于是:
用同样的方法,造物主造出了一个立体得多的JavaScript世界。
然而还不够。虽然那些纯对象现在充满了层次感,但是那些机器之间的关系还是扁平的:

怎么办呢?其实用类似的办法就行了:
为了做到这点,造物主发明了class关键字。
七. 世界最终的样子
世界现在变得可复杂了,只能画出一部分: