云栖大会上宣布即将开源的手淘 Atlas 什么来头?

1,309 阅读12分钟
原文链接: weibo.com

在刚刚过去的云栖大会上,手淘宣布其移动容器化框架Atlas将于2017年年初开源,对这个框架,在过去团队对外部做过一些分享,外界也一直对其十分关注,到现在它终于即将开源了。

本文将介绍Atlas的设计思路和手淘对容器化、组件化和动态化上的思考,主要内容来自阿里巴巴资深技术专家倪生华(玄黎)在云栖大会上的分享。

Atlas是什么

2013年,手淘航母战略的制定,带来了业务和开发人员的翻倍膨胀。从不到100人猛增四五倍,同时业务数量大增,整个客户端的架构和发版节奏受到极大挑战,Atlas作为之前手淘客户端的基础框架,进行了一次大的重构,形成了今天的Atlas。

Atlas是一个Android客户端容器化框架,主要提供了组件化、动态性、解耦化的支持。支持工程师在工程编码期、Apk运行期以及后续运维修复期的各种问题。

在工程期,实现工程独立开发,调试的功能,工程模块独立。

在运行期,实现完整的组件生命周期的映射,类隔离等机制。

在运维期,提供快速增量的更新修复能力,快速升级。

Atlas是工程期和运行期共同起作用的框架,它的特点是尽量将一些工作放到工程期,这样来保证运行期的简单,稳定。

目前,Atlas在淘系App的应用十分广泛,手淘自身超过60+业务组件、20个协作团队,以及百万行级别代码都在Atlas上运行,其快速迭代能力让应用的发布周期从每月到每周再到随时发布,在过去半年里就发布了446次。

另外Atlas本身非常轻量,只有90多个类,支持大小型App开发,从大型的手淘到相对小型的阿里健康等都是用的这个框架。其稳定性也接受了考验,兼容Android 4.x以上系统版本。整体手淘的Crash率一直维持在万分之五左右,因为容器导致的crash占比小于百分之一。

从这个意义上来说,Atlas首先要解决的问题是大规模团队的协作问题,诉求包括并行开发、快速迭代、工程解耦,然后解决的问题是客户端动态更新的问题。手淘内部思考的解决方案就是组件化。

Atlas组件化实现

组件化,业界称为插件化,不过这里Atlas的组件化和现在的插件化有一些不一样的地方。组件化是需要去知道组件的功能,设计更规范。

手淘APK包目录结构手淘APK包目录结构


这是一个手机淘宝的APK包,第一层目录上与标准的APK是完全一样的,在APP会有很多的so文件,如果解开来看的话,它的结构类似于完整的APK,但本身并不能独立运行,它跟很多插件化的差别是在运行期,它是运行在整个容器里的,每一个组件都是独立的Bundle。

bundlebundle

从模块来划分,手淘APK可以分为两层,上层是经过拆分的业务Bundle,扫码、评价、详情,各个业务之间可以进行功能的调用,可以通过路由调度到其他业务方。下层是共享的底层中间件,向业务方开放各种能力,如网络库、图片库等,会在容器里进行统一地把控,这样做的好处是包做到尽可能小,第二是性能佳。

分层分层

这一块是Atlas的整体设计,分为五层:

第一层我们称之为Hack层,包括OS Hack toolkit & verifier,这里我们对系统能力做一些扩展,然后做一些安全校验。

第二层是Bundle Franework,就是我们的容器基础框架,提供Bundle管理、加载、生命周期、安全等一些最基本的能力。

第三层是运行期管理层,包括清单,我们会把所有的Bundle和它们的能力列在一个清单上,在调用时方便查找;另外是版本管理,会对所有Bundle的版本进行管理;再就是代理,这里就是和业界一些插件化框架机制类似的地方,我们会代理系统的运行环境,让Bundle运行在我们的容器框架上;然后还有调试和监控工具,是为了方便工程期开发调试。

第四层是业务层了,这里我们向业务方暴露了一些接口,如框架生命周期、配置文件、工具库等等。

最上面一层是应用接入层,就是我们的业务代码了。

所以Atlas作为一个框架提供了相对完整的能力,业务层的开发可以在框架生命周期的各个环节做一些自定义的动作,也可以自由的调用系统、框架,乃至其它组件释放的能力。

组件化技术细节

前面讲的是容器层面的比较概要的东西,下面我们会讲一些具体的细节。

关于Bundle的生命周期会提供细粒度的节点,比如下面是一个Bundle从加载到运行的周期:

startInstall:开始加载。这个时候框架会做一些拷贝文件、释放lib、加载Bundle的事情;

Installed:加载完毕。这时框架会注入资源路径,创建class loader;

resolved:解析完毕,框架会检查组件配置是否合法,是否能被解析;

active:运行组件,即开始运行组件Bundle;

started:运行成功。

组件化涉及到的第一个问题是Manifest处理,一个是因为来源很多,有宿主Manifest、Aar Manifest以及组件Manifest,另外不同组件的Manifest经常发生变化,要求我们灵活地去处理。

这里的做法是在工程期将所有的Manifest进行Merge操作,这里需要注意的是Bundle的依赖单独Merge,因为这里涉及到依赖仲裁的问题。最后解析各个Bundle的Merge Manifest,得到整包的BundleInfoList,就是上面我们提到的Bundle信息清单。

第二个是类加载,这里利用Delegate ClassLoader来动态加载组件的类。Delegate ClassLoader先查找宿主Bundle的PathClassLoader,然后根据前面的BundleList找到对应的BundleClassLoader.

类加载类加载

第三个是资源,我们会用自己的DelegeteResources替换掉系统的resource,Bundle的资源会逐个在安装的时候添加到AssertPath,由于添加Bundle的顺序非固定,不分区会导致资源查找错乱。

另外,Dalvik和ART上的资源查找过程顺序是不一样的,加上小米等系统会重写自己的resources,所以我们会适配不同的机型,往后追加AssetsPath或者往前追加,系统AssetManager是个单例,默认往后追加,如果往前追加,则需要重新创建AssetsManager对象,同样主dex动态部署的时候要达到替换原有resource的目的,必须保证插入顺序与查找顺序一致。

还有需要注意的是,每次更新resourceTable的时候,必须保证apkresource,runtime的系统resource,例如webview,bundle resource都已经添加成功,而且唯一,顺序正确。

不同Bundle的资源可能发生命名冲突,我们是用了一种相对来说简单的方法,将各自的Bundle分配成不同的ID,保证所有的业务资源不会产生冲突,尽量将问题放到工程期解决。在很多代码里,通过反射来调用整个资源,在5.0以上的系统是没有问题的,它只找第一个,对业务代码而言,原来是怎么写的,今天还是怎么去写。

关于组件化性能这一部分,我们引入了按需加载,因为手淘APK有70多个Bundle,每个用户真正用的时候只需要5或10个,所以不需要加载所有的Bundle。Bundle之间进行隔离,通过Android四大原生组件进行交互,这样Bundle之间可以比较好的解耦。

我们所有调用的入口都是基于BundleInfolist去做的,根据这个清单信息,得到组件所在Bundle,如果需要加载,我们就进行install、dexopt等操作。

另外,对于解决组件依赖问题,定义了两种新的组件格式Awb(业务Bundle)和solib(so库),前者与AAR一致,不过不添加本地lib,在构建的时候做依赖仲裁区分,后者是Native so库的依赖。Awb其实就是AAR,只是后缀修改了,如果你的包放在宿主Bundle就用AAR,如果是组件Bundle就用Awb。

对于业务Bundle的依赖,我们在构建期会将宿主Bundle和业务Bundle及其依赖分别打包,然后按照最短路径、第一声明原则进行树状仲裁,得到每个Bundle需要的依赖,在打包的时候会将依赖库放到各自的Bundle里去。

依赖依赖

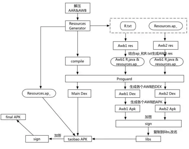
最后是APK构建,我们对它做了比较大的调整。上面的图中,其实左边这一部分是一个标准的APK的构建过程,包括处理,编译,到签名的过程。

我们这个不同的地方是多了Awb需要特殊处理,其中Awb的资源根据宿主的resource.ap_和包内资源构建,R文件由Bundle R资源和宿主R资源合并而来,然后我们对Aapt进行了修改,对每个awb分配不同的packageId,然后进行统一混淆,生产各个AWB的Dex,打包为APK,签名之后复制到libs,改名为so文件,然后合并到taobao APK. 这就是我们组件化的整个过程。

Atlas动态化

在一个容器框架内,组件化和动态化是相辅相成的,组件只是解决了解耦的问题,但我们如果想要随时发包,就必须让容器框架具备动态化能力。我们在完成了Atlas的组件化之后,做了动态化的支持。动态化的好处一个是包的大小缩减,我们可以将一些包在运行后下载到应用中,另一个是具备动态发版和修复能力。

增量动态化方案

Atlas提供了动态部署的能力,主要目标是动态业务发布,以及问题修复。它基于手淘自研差量算法,主Bundle基于ClassLoader机制,业务Bundle基于差量merge,支持全业务类型。

另外,Atlas也支持Andfix作为插件使用,目标是快速故障修复,它的原理基于Native hook,主要做方法的修改,在实际中可以两个一起用。在工程构建期适配之后,可以做到一套代码两套方案通用。

方案方案

自研动态部署功能实现原理,首先,对于Dex Patch的生成,我们通过修改Dex的字节码实现,将Dex文件转为Smali,对其中的ClassDef和ClassDataMethod结构体进行分析,可以实现删除、新增、修改类,然后通过Diff处理得到差量文件,再通过Merge处理即生成补丁。

其次是整个资源Patch的生成,分为两块,一个是业务Bundle,本来是一个不断加载的过程,它实现起来会比较简单,通过Md5 diff/BSDiff即可得到。对于主Bundle,因为安卓本身有一个限制,所有的资源必须得在base包里,新增一个资源是不生效的。所以一个做法是在打包的时候预留很多空资源。另外更新已有的资源则通过资源覆盖来完成。

最后,如果新加业务的话,会新加Activity,我们的做法首先在Manifest预埋一个StubActivity,然后在Instrumentation.execStartActivity()阶段进行替换,同时配合Intent setFlag模拟Activity launch mode并继续startActivity,接着System_server进程进行处理,更新ActivityStack,创建binder,并通知ActivityThread进行实例创建,最后我们在ActivityThread的handler里面进行拦截,更新ActivityInfo等信息,创建目标Activity。

另外在工程实践上,因为补丁的生成会涉及到Dex和资源的基线,我们会在部署的时候,每次发布APK包同步发布AP(基线包)到Maven,AP基线包里是所有影响基线的文件,第一是安卓APK,第二是Mapping.txt,最后是Dependency.txt,这样的话整个构建的速度会非常的快。

所以我们这种方式,版本的升级是不同的方式。比如今天手淘的详情要更新,会发布版本,这个版本可能不是到应用市场的版本,而是一个Patch包。业务版本的动态部署,我们是同步的,5.3.0到5.3.1到5.3.2,这样一个好处是只要容器版本没有升级,只要有需求,patch就可以一直升级,而且是无感知的差量升级。

周边优化点

最后来讲讲我们的周边优化点,为什么到今天才说要开源,做的过程当中还是遇到了不少问题。

第一点是Bundle的重复资源合并。因为我们发现,因为宿主问题,必然而然会出现冲突的问题,包括图片资源,我们会放到整个宿主类目中去。

第二是Bundle的依赖校验,以前是代码的话,是编译过的,但因为今天是二进制,这个问题会遗留到现场去,所以会看看API是否会影响Bundle。

第三是类库“瘦身”,因为手淘依赖的各种中间件类库太多了,导致手淘本身很臃肿,方法数很大;所以打包的时候对类库有一个裁剪的过程,优化方法数。

第四是依赖导致的,依赖查询库。

第五是做Dex File等,进行混淆Mapping。

最后是开源准备中,我们在工程期、运行期都会去做开源,并且将机制通过云服务的方式提供出来,阿里百川会提供Atlas的研发支撑能力,包括快捷的生成,发布,回滚,监控等能力。