简单实现 Android 图片三级缓存机制

2,557 阅读2分钟

    用户在使用我们的APP时,通常会重复浏览一些图片,这时如果每一次浏览都需要通过网络获取图片,那么将会非常流量。为了节省用户流量,提高图片加载效率,我们通常使用图片三级缓存策略,即通过网络、本地、内存三级缓存图片,来减少不必要的网络交互,避免浪费流量。
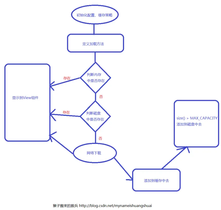
    网上已经有很多讲述图片三级缓存的策略,这次我也来实现一次三级缓存,其中用到了LRU+SoftReference关于LRU算法,可以参考我之前的博客LinkedHashMap最佳实践:LruCache。首先我将整个机制流程展示给大家:

这里写图片描述

下面是源码实现:

/**
  * @ClassName: CastielImageLoader 
  * @Description: LRU+SoftReference
  * @author 猴子搬来的救兵 http://blog.csdn.net/mynameishuangshuai
  */
public class CastielImageLoader {
    private static final int MAX_CAPACITY = 20;
    private static Context mContext;
    private static CastielImageLoader castielImageLoader;
    
    private static final LinkedHashMap> firstCacheMap = new LinkedHashMap>(
            MAX_CAPACITY) {
        protected boolean removeEldestEntry(java.util.Map.Entry> eldest) {
            
            if (this.size() > MAX_CAPACITY) {
                return true;
            } else {
                diskCache(eldest.getKey(), eldest.getValue());
                return false;
            }
        }
    };

    /**
     * 单例模式加载CastielImageLoader
     * @return
     */
    public static CastielImageLoader getInstance() {
        if (castielImageLoader == null) {
            castielImageLoader = new CastielImageLoader();
        }
        return castielImageLoader;
    }
    /**
     * 加载图片到对应组件
     * 
     * @param key 所需加载的路径
     * @param view 被加载的组件
     * @param drawable 没有加载前默认显示图片
     */
    @SuppressWarnings("deprecation")
    public void loadImage(String key, ImageView view, Drawable drawable ,Context context) {
        mContext = context;
        synchronized (view) {
            
            Bitmap bitmap = getFromCache(key);
            if (bitmap != null) {
                
                view.setImageBitmap(bitmap);
            } else {
                
                
                view.setBackgroundDrawable(drawable);
                
                new CastielAsyncImageLoaderTask(view).execute(key);
            }
        }
    }

    /**
     * 判断缓存中是否已经有了,如果有了就从缓存中取出
     * 
     * @param key
     * @return
     */
    private Bitmap getFromCache(String key) {
        
        synchronized (firstCacheMap) {
            if (firstCacheMap.get(key) != null) {
                Bitmap bitmap = firstCacheMap.get(key).get();
                if (bitmap != null) {
                    firstCacheMap.put(key, new SoftReference(bitmap));
                    return bitmap;
                }
            }
        }
        
        Bitmap bitmap = getFromLocalSD(key);
        if (bitmap != null) {
            firstCacheMap.put(key, new SoftReference(bitmap));
            return bitmap;
        }
        return null;
    }

    /**
     * 判断本地磁盘中是否已经有了该图片,如果有了就从本地磁盘中取出
     * @param key
     * @return
     */
    private Bitmap getFromLocalSD(String key) {
        String fileName = MD5Util.getMD5Str(key);
        if (fileName == null) {
            return null;
        } else {
            String filePath = mContext.getCacheDir().getAbsolutePath() + File.separator + fileName;
            InputStream is = null;
            try {
                is = new FileInputStream(new File(filePath));
                Bitmap bitmap = BitmapFactory.decodeStream(is);
                return bitmap;
            } catch (FileNotFoundException e) {
                e.printStackTrace();
            } finally {
                try {
                    is.close();
                } catch (IOException e) {
                    e.printStackTrace();
                }
            }
        }
        return null;
    }

    /**
     * 把图片缓存到本地磁盘,拿到图片,写到SD卡中
     * 
     * @param key 图片的URL
     * @param value Bitmap
     */
    private static void diskCache(String key, SoftReference value) {
        
        String fileName = MD5Util.getMD5Str(key);
        String filePath = mContext.getCacheDir().getAbsolutePath() + File.separator + fileName;
        FileOutputStream os = null;
        try {
            os = new FileOutputStream(new File(filePath));
            if (value.get() != null) {
                value.get().compress(Bitmap.CompressFormat.JPEG, 60, os);
            }
        } catch (FileNotFoundException e) {
            e.printStackTrace();
        } finally {
            if (os != null) {
                try {
                    os.close();
                } catch (IOException e) {
                    e.printStackTrace();
                }
            }
        }
    }

    /**
     * 
     * @ClassName: MyAsyncImageLoaderTask 
     * @Description: 异步加载图片 
     * @author 
     */
    class CastielAsyncImageLoaderTask extends AsyncTask{

        private ImageView imageView;
        private String key;

        public CastielAsyncImageLoaderTask(ImageView imageView) {
            this.imageView = imageView;
        }

        @Override
        protected Bitmap doInBackground(String... params) {
            this.key = params[0];
            Bitmap bitmap = castielDownload(key);
            return bitmap;
        }

        @Override
        protected void onPostExecute(Bitmap result) {
            super.onPostExecute(result);
            if (result != null) {
                addFirstCache(key,result);
                imageView.setImageBitmap(result);
            }
        }
    }

    /**
     * 根据图片路径执行图片下载
     * @param key
     * @return
     */
    public Bitmap castielDownload(String key) {
        InputStream is = null;
        try {
            is = CastielHttpUtils.castielDownLoad(key);
            return BitmapFactory.decodeStream(is);
        } catch (IOException e) {
            e.printStackTrace();
        } finally {
            try {
                is.close();
            } catch (IOException e) {
                e.printStackTrace();
            }
        }
        return null;
    }

    /**
     * 添加到缓存中去
     * @param key
     * @param result
     */
    public void addFirstCache(String key, Bitmap result) {
        if (result != null) {
            synchronized (firstCacheMap) {
                firstCacheMap.put(key, new SoftReference(result));
            }
        }
    }
}

网络加载工具类 CastielHttpUtils.java

public class CastielHttpUtils {
    public static InputStream castielDownLoad(String key) throws IOException{
        HttpURLConnection conn = (HttpURLConnection) new URL(key).openConnection();
        return conn.getInputStream();
    }
}

测试,调用我们的图片缓存工具 MainActivity.java

public class MainActivity extends Activity {

    ImageView img;
    String imgURl = "http://img2.imgtn.bdimg.com/it/u=3722998253,3365379445&fm=21&gp=0.jpg";
    @Override
    protected void onCreate(Bundle savedInstanceState) {
        super.onCreate(savedInstanceState);
        setContentView(R.layout.activity_main);
        img = (ImageView) findViewById(R.id.img);
        CastielImageLoader.getInstance().loadImage(imgURl, img, this.getResources().getDrawable(R.drawable.ic_launcher),MainActivity.this);
    }

}

布局文件 activity_main



    

    



测试加载图片结果如下:

这里写图片描述