下面介绍Redis的集群方案。
Replication(主从复制)
Redis的replication机制允许slave从master那里通过网络传输拷贝到完整的数据备份,从而达到主从机制。为了实现主从复制,我们准备三个redis服务,依次命名为master,slave1,slave2。
配置主服务器
为了测试效果,我们先修改主服务器的配置文件redis.conf的端口信息
port 6300
配置从服务器
replication相关的配置比较简单,只需要把下面一行加到slave的配置文件中。你只需要把ip地址和端口号改一下。
slaveof 192.168.1.1 6379
我们先修改从服务器1的配置文件redis.conf的端口信息和从服务器配置。
port 6301
slaveof 127.0.0.1 6300
我们再修改从服务器2的配置文件redis.conf的端口信息和从服务器配置。
port 6302
slaveof 127.0.0.1 6300
值得注意的是,从redis2.6版本开始,slave支持只读模式,而且是默认的。可以通过配置项slave-read-only来进行配置。
此外,如果master通过requirepass配置项设置了密码,slave每次同步操作都需要验证密码,可以通过在slave的配置文件中添加以下配置项
masterauth
测试
分别启动主服务器,从服务器,我们来验证下主从复制。我们在主服务器写入一条消息,然后再其他从服务器查看是否成功复制了。
Sentinel(哨兵)
主从机制,上面的方案中主服务器可能存在单点故障,万一主服务器宕机,这是个麻烦事情,所以Redis提供了Redis-Sentinel,以此来实现主从切换的功能,类似与zookeeper。
Redis-Sentinel是Redis官方推荐的高可用性(HA)解决方案,当用Redis做master-slave的高可用方案时,假如master宕机了,Redis本身(包括它的很多客户端)都没有实现自动进行主备切换,而Redis-Sentinel本身也是一个独立运行的进程,它能监控多个master-slave集群,发现master宕机后能进行自动切换。
它的主要功能有以下几点
- 监控(Monitoring):不断地检查redis的主服务器和从服务器是否运作正常。
- 提醒(Notification):如果发现某个redis服务器运行出现状况,可以通过 API 向管理员或者其他应用程序发送通知。
- 自动故障迁移(Automatic failover):能够进行自动切换。当一个主服务器不能正常工作时,会将失效主服务器的其中一个从服务器升级为新的主服务器,并让失效主服务器的其他从服务器改为复制新的主服务器; 当客户端试图连接失效的主服务器时, 集群也会向客户端返回新主服务器的地址, 使得集群可以使用新主服务器代替失效服务器。
Redis Sentinel 兼容 Redis 2.4.16 或以上版本, 推荐使用 Redis 2.8.0 或以上的版本。
配置Sentinel
必须指定一个sentinel的配置文件sentinel.conf,如果不指定将无法启动sentinel。首先,我们先创建一个配置文件sentinel.conf
port 26379
sentinel monitor mymaster 127.0.0.1 6300 2
官方典型的配置如下
sentinel monitor mymaster 127.0.0.1 6379 2
sentinel down-after-milliseconds mymaster 60000
sentinel failover-timeout mymaster 180000
sentinel parallel-syncs mymaster 1
sentinel monitor resque 192.168.1.3 6380 4
sentinel down-after-milliseconds resque 10000
sentinel failover-timeout resque 180000
sentinel parallel-syncs resque 5
配置文件只需要配置master的信息就好啦,不用配置slave的信息,因为slave能够被自动检测到(master节点会有关于slave的消息)。
需要注意的是,配置文件在sentinel运行期间是会被动态修改的,例如当发生主备切换时候,配置文件中的master会被修改为另外一个slave。这样,之后sentinel如果重启时,就可以根据这个配置来恢复其之前所监控的redis集群的状态。
接下来我们将一行一行地解释上面的配置项:
sentinel monitor mymaster 127.0.0.1 6379 2
这行配置指示 Sentinel 去监视一个名为 mymaster 的主服务器, 这个主服务器的 IP 地址为 127.0.0.1 , 端口号为 6300, 而将这个主服务器判断为失效至少需要 2 个 Sentinel 同意,只要同意 Sentinel 的数量不达标,自动故障迁移就不会执行。
不过要注意, 无论你设置要多少个 Sentinel 同意才能判断一个服务器失效, 一个 Sentinel 都需要获得系统中多数(majority) Sentinel 的支持, 才能发起一次自动故障迁移, 并预留一个给定的配置纪元 (configuration Epoch ,一个配置纪元就是一个新主服务器配置的版本号)。换句话说, 在只有少数(minority) Sentinel 进程正常运作的情况下, Sentinel 是不能执行自动故障迁移的。sentinel集群中各个sentinel也有互相通信,通过gossip协议。
除了第一行配置,我们发现剩下的配置都有一个统一的格式:
sentinel
接下来我们根据上面格式中的option_name一个一个来解释这些配置项:
- down-after-milliseconds 选项指定了 Sentinel 认为服务器已经断线所需的毫秒数。
- parallel-syncs 选项指定了在执行故障转移时, 最多可以有多少个从服务器同时对新的主服务器进行同步, 这个数字越小, 完成故障转移所需的时间就越长。
启动 Sentinel
对于 redis-sentinel 程序, 你可以用以下命令来启动 Sentinel 系统
redis-sentinel sentinel.conf
对于 redis-server 程序, 你可以用以下命令来启动一个运行在 Sentinel 模式下的 Redis 服务器
redis-server sentinel.conf --sentinel
以上两种方式,都必须指定一个sentinel的配置文件sentinel.conf, 如果不指定将无法启动sentinel。sentinel默认监听26379端口,所以运行前必须确定该端口没有被别的进程占用。
测试
此时,我们开启两个Sentinel,关闭主服务器,我们来验证下Sentinel。发现,服务器发生切换了。
当6300端口的这个服务重启的时候,他会变成6301端口服务的slave。
Twemproxy
Twemproxy是由Twitter开源的Redis代理, Redis客户端把请求发送到Twemproxy,Twemproxy根据路由规则发送到正确的Redis实例,最后Twemproxy把结果汇集返回给客户端。
Twemproxy通过引入一个代理层,将多个Redis实例进行统一管理,使Redis客户端只需要在Twemproxy上进行操作,而不需要关心后面有多少个Redis实例,从而实现了Redis集群。
Twemproxy本身也是单点,需要用Keepalived做高可用方案。
这么些年来,Twenproxy作为应用范围最广、稳定性最高、最久经考验的分布式中间件,在业界广泛使用。
但是,Twemproxy存在诸多不方便之处,最主要的是,Twemproxy无法平滑地增加Redis实例,业务量突增,需增加Redis服务器;业务量萎缩,需要减少Redis服务器。但对Twemproxy而言,基本上都很难操作。其次,没有友好的监控管理后台界面,不利于运维监控。
Codis
Codis解决了Twemproxy的这两大痛点,由豌豆荚于2014年11月开源,基于Go和C开发、现已广泛用于豌豆荚的各种Redis业务场景。
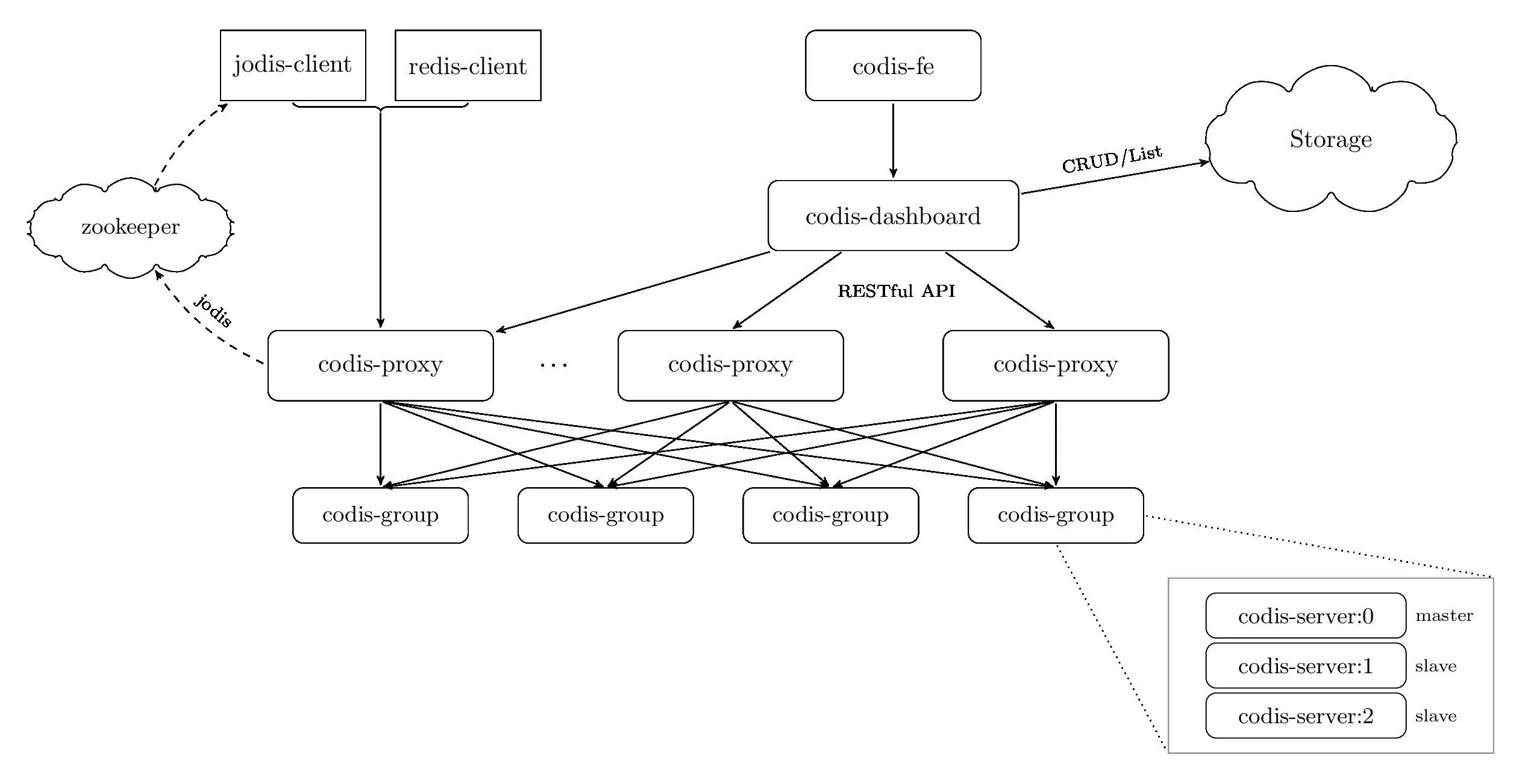
Codis 3.x 由以下组件组成:
- Codis Server:基于 redis-2.8.21 分支开发。增加了额外的数据结构,以支持 slot 有关的操作以及数据迁移指令。具体的修改可以参考文档 redis 的修改。
- Codis Proxy:客户端连接的 Redis 代理服务, 实现了 Redis 协议。 除部分命令不支持以外(不支持的命令列表),表现的和原生的 Redis 没有区别(就像 Twemproxy)。对于同一个业务集群而言,可以同时部署多个 codis-proxy 实例;不同 codis-proxy 之间由 codis-dashboard 保证状态同步。
- Codis Dashboard:集群管理工具,支持 codis-proxy、codis-server 的添加、删除,以及据迁移等操作。在集群状态发生改变时,codis-dashboard 维护集群下所有 codis-proxy 的状态的一致性。对于同一个业务集群而言,同一个时刻 codis-dashboard 只能有 0个或者1个;所有对集群的修改都必须通过 codis-dashboard 完成。
- Codis Admin:集群管理的命令行工具。可用于控制 codis-proxy、codis-dashboard 状态以及访问外部存储。
- Codis FE:集群管理界面。多个集群实例共享可以共享同一个前端展示页面;通过配置文件管理后端 codis-dashboard 列表,配置文件可自动更新。
- Codis HA:为集群提供高可用。依赖 codis-dashboard 实例,自动抓取集群各个组件的状态;会根据当前集群状态自动生成主从切换策略,并在需要时通过 codis-dashboard 完成主从切换。
- Storage:为集群状态提供外部存储。提供 Namespace 概念,不同集群的会按照不同 product name 进行组织;目前仅提供了 Zookeeper 和 Etcd 两种实现,但是提供了抽象的 interface 可自行扩展。

Codis引入了Group的概念,每个Group包括1个Redis Master及一个或多个Redis Slave,这是和Twemproxy的区别之一,实现了Redis集群的高可用。当1个Redis Master挂掉时,Codis不会自动把一个Slave提升为Master,这涉及数据的一致性问题,Redis本身的数据同步是采用主从异步复制,当数据在Maste写入成功时,Slave是否已读入这个数据是没法保证的,需要管理员在管理界面上手动把Slave提升为Master。
Codis使用,可以参考官方文档github.com/CodisLabs/c…
Redis 3.0集群
Redis 3.0集群采用了P2P的模式,完全去中心化。支持多节点数据集自动分片,提供一定程度的分区可用性,部分节点挂掉或者无法连接其他节点后,服务可以正常运行。Redis 3.0集群采用Hash Slot方案,而不是一致性哈希。Redis把所有的Key分成了16384个slot,每个Redis实例负责其中一部分slot。集群中的所有信息(节点、端口、slot等),都通过节点之间定期的数据交换而更新。
Redis客户端在任意一个Redis实例发出请求,如果所需数据不在该实例中,通过重定向命令引导客户端访问所需的实例。
Redis 3.0集群,目前支持的cluster特性
- 节点自动发现
- slave->master 选举,集群容错
- Hot resharding:在线分片
- 集群管理:cluster xxx
- 基于配置(nodes-port.conf)的集群管理
- ASK 转向/MOVED 转向机制
如上图所示,所有的redis节点彼此互联(PING-PONG机制),内部使用二进制协议优化传输速度和带宽。节点的fail是通过集群中超过半数的节点检测失效时才生效。客户端与redis节点直连,不需要中间proxy层。客户端不需要连接集群所有节点,连接集群中任何一个可用节点即可。redis-cluster把所有的物理节点映射到[0-16383]slot上cluster负责维护node<->slot<->value。
选举过程是集群中所有master参与,如果半数以上master节点与master节点通信超时,认为当前master节点挂掉。
当集群不可用时,所有对集群的操作做都不可用,收到((error) CLUSTERDOWN The cluster is down)错误。如果集群任意master挂掉,且当前master没有slave,集群进入fail状态,也可以理解成进群的slot映射[0-16383]不完成时进入fail状态。如果进群超过半数以上master挂掉,无论是否有slave集群进入fail状态。
环境搭建
现在,我们进行集群环境搭建。集群环境至少需要3个主服务器节点。本次测试,使用另外3个节点作为从服务器的节点,即3个主服务器,3个从服务器。
修改配置文件,其它的保持默认即可。
# 根据实际情况修改
port 7000
# 允许redis支持集群模式
cluster-enabled yes
# 节点配置文件,由redis自动维护
cluster-config-file nodes.conf
# 节点超时毫秒
cluster-node-timeout 5000
# 开启AOF同步模式
appendonly yes
创建集群
目前这些实例虽然都开启了cluster模式,但是彼此还不认识对方,接下来可以通过Redis集群的命令行工具redis-trib.rb来完成集群创建。
首先,下载 raw.githubusercontent.com/antirez/red…。
然后,搭建Redis 的 Ruby 支持环境。这里,不进行扩展,参考相关文档。
现在,接下来运行以下命令。这个命令在这里用于创建一个新的集群, 选项—replicas 1 表示我们希望为集群中的每个主节点创建一个从节点。
redis-trib.rb create --replicas 1 127.0.0.1:7001 127.0.0.1:7002 127.0.0.1:7003 127.0.0.1:7004 127.0.0.1:7005 127.0.0.1:7006
5.3、测试