又到了一年两度的招聘季时节,这个时间肯定有一大堆人都在海投面试。恰好最近又做了一份笔试题,顺便就来聊一聊“交互设计笔试题”要怎么做?
我碰到过的交互设计笔试题有两种:
一种就是两三个小时内给你三四道题,然后你做完立马交卷。这种笔试题一般会有一道设计题,其他都是论述题。这里的设计题你大概写一下思路,然后把原型图加上说明扔上去就可以了。论述题的话可以参考这份交互设计面试题汇总,如果这里涵盖不到的,可以搜索一下该公司去年或者前年的题目,剩下的就只能交给运气了;
另一种形式是给你一道题目,然后给你一周时间出一套方案出来。不用担心,这些题目一般都不会太难,他们不能让你一周出一个app的整套方案,一般是一个功能模块或者一个运营活动,我这里主要讲的是第二种。
既然是设计笔试题,那么最终的方案肯定是最重要的,最终的方案涉及到的是个人的基本功问题,这里爱莫能助。但是,如果只是把一堆原型图扔上去,却又犯了一个大忌,毕竟交互设计师不仅仅是一个线框仔,更重要的是“设计前的逻辑推导”,方案的好坏可能无法一眼看出来,但是可以通过交互设计师的思路去验证方案的准确性。除此之外,还可以通过流程的完整性去保证方案的可行性。
设计前的逻辑推导,主要有这几个方面:用户需求、目标用户和使用场景。笔试题的题干可以看作是产品经理提交给你的需求,分析完这些需求之后需要分析目标用户,之后推导用户的典型使用场景,最后才是给出设计方案。
而流程的完整性方面,可以参考交互设计流程图,这是一个相对完整的设计流程,在做设计题的时候,你可以看看你能涵盖多少流程。我只能说,流程越完整,整个方案的说服力就越强,不过可能没那么多时间精力去做而已。
下面就通过我之前做的一个笔试题来详细讲讲。笔试题的题干如下图:

这是一个典型的运营活动的设计,运营活动有典型的三个目的:拉新、促活和增留存。这个题目涉及到的主要有后两个方面。
拿到题目之后,你就把他当成一个需求。这个时候你会怎么做呢?如果是在公司,一般是还会追问目标用户等信息,然后再去分析需求。当然笔试中就直接进入分析环节。
分析需求

关键点分析
一般我都是采用关键字提取的分析方法,然后会提取出一些设计点。不过在这次笔试题中,我觉得有一些地方有些奇怪,我把这些点罗列出来做进一步的讨论。

还原需求
罗列完设计点之后,我发现有一些设定会干扰到我的设计,但是又没有产品经理来商量,所以在这里我倒推了一下产品需求(正常情况下其实是没有这一步的)。

然后根据我的这个需求重新去验证我之前的设计点,然后才进入正式的设计工作。
从需求看争议点

分析完需求之后的正式工作有目标用户分析和用户需求分析。
目标用户分析

分析完之后可以开始画任务流程图,这里的流程图只是为了捋一捋思路而已,跟之后的页面流程图还是有一定区别的。
用户任务流程

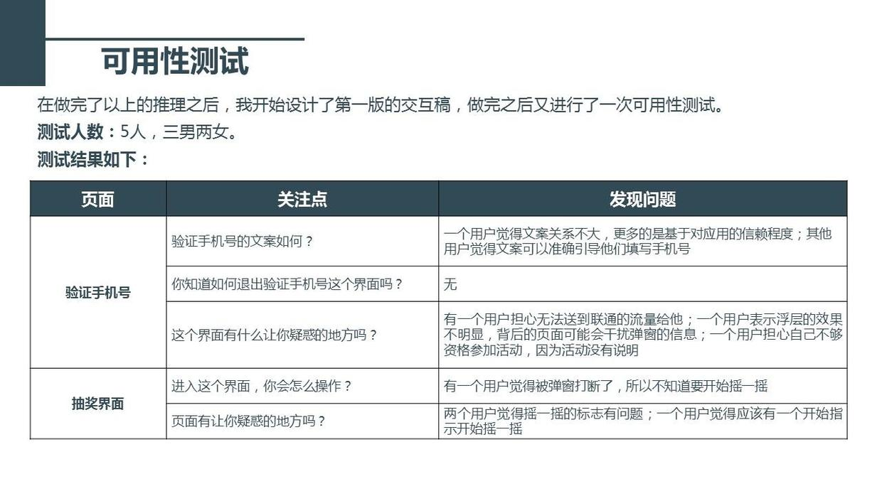
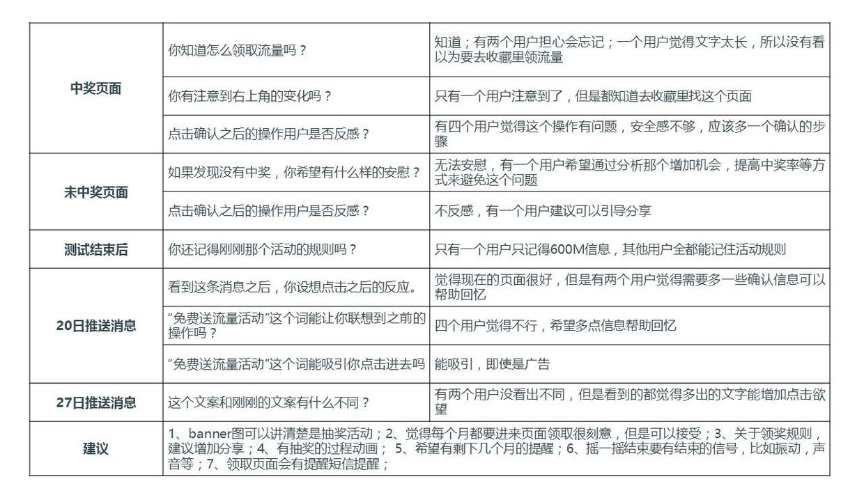
有了任务流程之后,就可以开始设计工作了。然后我在这次笔试题中为了确保流程的完整性,我选用了一个可用性测试。作为最后的方案展示,我就先把可用性测试给展示出来,然后再陈述方案。
可用性测试1

可用性测试2

正式的方案陈述我一般就是两个部分,页面流程图和页面详解。具体见下面:
页面流程图

页面详解






至此,整个笔试题的方案展示到这里就结束了。
#专栏作家#
妖叶秋,一年级交互设计师,人人都是产品经理专栏作家。做过ToC产品的交互设计,现在在尝试ToB的业务。主攻交互,也懂点用研、视觉和产品的知识。爱生活、爱设计、爱读书、爱总结,头像下方是我的联系方式,欢迎志同道合者与我交流。
本文原创发布于人人都是产品经理,未经许可,不得转载。