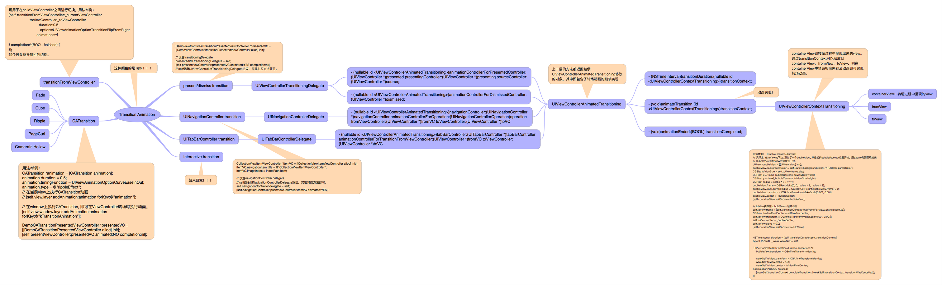
转场动画在iOS开发中非常常见, 其原理大概如下图:

TransitionAnimation.png
一切都是从图中的 Transition Animation 开始.
本文主要基于以上这张图, 讲解了transitionFromViewController, CATransition, TransitionAnimation三种转场实现方式.
transitionFromViewController
我们可以先看UIViewController自带的方法:
transitionFromViewController:toViewController:duration:options:animations:completion:
参数很多, 不过都非常直观.
通常的使用场景是 在多个Child ViewController之间切换.
AViewController *a = self.childViewControllers[0];
BViewController *b = self.childViewControllers[1];
CViewController *c = self.childViewControllers[2];
// Curl 翻页效果
// UIViewAnimationOptionTransitionCurlUp, UIViewAnimationOptionTransitionCurlDown
// Flip 翻转效果
// UIViewAnimationOptionTransitionFlipFromLeft, UIViewAnimationOptionTransitionFlipFromRight
// UIViewAnimationOptionTransitionFlipFromTop, UIViewAnimationOptionTransitionFlipFromDown
[self transitionFromViewController:_currentViewController
toViewController:b
duration:0.5
options:UIViewAnimationOptionTransitionFlipFromRight
animations:^{
} completion:^(BOOL finished) {
}];
转场的效果可以通过options和animations参数来控制.
NewsNavigationBar

屏幕快照 2016-08-15 21.34.01.png
这个demo是利用transitionFromViewController方法实现的类似网易新闻的导航栏样式.
DemoNewsNavigationBar
CATransition
CATransition继承自CALayer, 包含了一些场景的动画效果. 如Fade,Cube,Ripple,PageCurl,CameraIrilHollow等.
使用如下:
CATransition *animation = [CATransition animation];
animation.duration = 0.5;
animation.timingFunction = UIViewAnimationOptionCurveEaseInOut;
animation.type = kCATransitionFade;
// 在当前view上执行CATransition动画
// [self.view.layer addAnimation:animation forKey:@"animation"];
// 在window上执行CATransition, 即可在ViewController转场时执行动画。
[self.view.window.layer addAnimation:animation forKey:@"kTransitionAnimation"];
DemoCATransitionPresentedViewController *presentedVC = [[DemoCATransitionPresentedViewController alloc] init];
[self presentViewController:presentedVC animated:NO completion:nil];
如果仅仅在当前view的layer上添加该动画, 则使用场景不在本文讨论范围之内.
而将该动画添加到window.layer上, 则会在执行present或push操作时, 呈现指定的转场动画效果.
[self.navigationController.view.layer addAnimation:animation forKey:@"kTransitionAnimation"];
DemoCATransitionPushedViewController *pushedVC = [[DemoCATransitionPushedViewController alloc] init];
[self.navigationController pushViewController:pushedVC animated:NO];
Transition Animation
iOS中自定义的转场动画, 通常需要两个对象.
UIViewControllerTransitioningDelegate
继承该协议的对象是transition的代理, 该协议中主要指定了present/dismiss的UIViewControllerAnimatedTransitioning对象.
DemoViewControllerTransitionPresentedViewController *presentedVC = [[DemoViewControllerTransitionPresentedViewController alloc] init];
presentedVC.transitionDelegate = self;
[self presentViewController:presentedVC animated:YES completion:nil];
该协议包含的方法:
// prenent
- (id )animationControllerForPresentedController:(UIViewController *)presented presentingController:(UIViewController *)presenting sourceController:(UIViewController *)source;
// pop
- (id )animationControllerForDismissedController:(UIViewController *)dismissed;
// prenent
- (id )interactionControllerForPresentation:(id )animator;
// pop
- (nullable id )interactionControllerForDismissal:(id )animator;
前两个方法都返回的是继承UIViewControllerAnimatedTransitioning协议的对象,其中即为转场动画的细节实现。
UIViewControllerAnimatedTransitioning
实现该协议的对象中即包含了转场动画的细节实现代码, 因此, UIViewControllerTransitioningDelegate对象的作用主要是指定了包含转场动画细节实现的对象.
UIViewControllerAnimatedTransitioning包含的方法主要有:
转场动画时间
// This is used for percent driven interactive transitions, as well as for container controllers that have companion animations that might need to synchronize with the main animation.
- (NSTimeInterval)transitionDuration:(nullable id )transitionContext;
动画结束回调方法
@optional
// This is a convenience and if implemented will be invoked by the system when the transition context's completeTransition: method is invoked.
- (void)animationEnded:(BOOL) transitionCompleted;
转场动画细节实现
该方法中则主要负责转场动画细节的实现.
// This method can only be a nop if the transition is interactive and not a percentDriven interactive transition.
- (void)animateTransition:(id )transitionContext;
转场细节中的几个关键变量:
_transitionContext = transitionContext;
_containerView = [transitionContext containerView];
_from = [transitionContext viewControllerForKey:UITransitionContextFromViewControllerKey];
_to = [transitionContext viewControllerForKey:UITransitionContextToViewControllerKey];
// iOS8之后才有
if ([transitionContext respondsToSelector:@selector(viewForKey:)]) {
_fromView = [transitionContext viewForKey:UITransitionContextFromViewKey];
_toView = [transitionContext viewForKey:UITransitionContextToViewKey];
} else {
_fromView = _from.view;
_toView = _to.view;
}
containerView即是转场过程中呈现出来的View.
我们能够从transitionContext中获取到fromView和toView, 则用这两个view的内容对containerView进行填充, 即可实现转场细节了.
本文的Demo中实现了几种常见的转场动画, 包括present/dismiss, presentHalf, Bubble, Drawer,push/pop.
UINavigationControllerDelegate
在UINavigationController的转场中, 要指定UINavigationControllerDelegate对象.
self.navigationController.delegate = self;
[self.navigationController pushViewController:itemVC animated:YES];
push/pop主要是如下两个方法
//
- (id )navigationController:(UINavigationController *)navigationController
animationControllerForOperation:(UINavigationControllerOperation)operation
fromViewController:(UIViewController *)fromVC
toViewController:(UIViewController *)toVC;
//
- (id )navigationController:(UINavigationController *)navigationController
animationController;
interactionControllerForAnimationController:(id )
使用如下:
#pragma mark -
- (nullable id )navigationController:(UINavigationController *)navigationController
animationControllerForOperation:(UINavigationControllerOperation)operation
fromViewController:(UIViewController *)fromVC
toViewController:(UIViewController *)toVC {
// Push/Pop
AnimatorPushPopTransition *pushPopTransition = [[AnimatorPushPopTransition alloc] init];
if (operation == UINavigationControllerOperationPush) {
pushPopTransition.animatorTransitionType = kAnimatorTransitionTypePush;
} else {
pushPopTransition.animatorTransitionType = kAnimatorTransitionTypePop;
}
NSArray *indexPaths = [_collectionView indexPathsForSelectedItems];
if (indexPaths.count == 0) {
return nil;
}
NSIndexPath *selectedIndexPath = indexPaths[0];
UICollectionViewCell *cell = [_collectionView cellForItemAtIndexPath:selectedIndexPath];
// 一定要加上convertPoint:toView:操作
pushPopTransition.itemCenter = [_collectionView convertPoint:cell.center toView:self.view];
pushPopTransition.itemSize = cell.frame.size;
pushPopTransition.imageName = [NSString stringWithFormat:@"%ld", (long)selectedIndexPath.item];
return pushPopTransition;
}
UITabBarController
在UITabBarController的转场中, 同样指定UITabBarControllerDelegate对象即可.
//
- (id )tabBarController:(UITabBarController *)tabBarController
animationControllerForTransitionFromViewController:(UIViewController *)fromVC
toViewController:(UIViewController *)toVC;
//
- (id )tabBarController:(UITabBarController *)tabBarController
interactionControllerForAnimationController:(id )animationController;
使用情况都比较类似, 这里就不多说了.
Demo
本文的Demo地址:
iOS-TransitionAnimation