Jenkins Gitlab 持续集成打包平台搭建

4,443 阅读7分钟
原文链接: skyseraph.com

相关概念

Jenkins

  • Jenkins,一个用Java编写的开源的持续集成工具,提供了软件开发的持续集成服务,可监控并触发持续重复的工作,具有开源,支持多平台和插件扩展,安装简单,界面化管理等特点。更多介绍参考维基介绍.

Gitlab

  • GitLab是一个利用Ruby on Rails开发的开源应用程序,实现一个自托管的Git项目仓库,可通过Web界面进行访问公开的或者私人项目,更多介绍参考维基介绍.

持续集成

  • 持续集成, 简称CI(continuous integration).
  • CI作为敏捷开发重要的一步,其目的在于让产品快速迭代的同时,尽可能保持高质量.
  • CI一种可以增加项目可见性,降低项目失败风险的开发实践。其每一次代码更新,都要通过自动化测试来检测代码和功能的正确性,只有通过自动测试的代码才能进行后续的交付和部署.
  • CI 是团队成员间(产研测)更好地协调工作,更好的适应敏捷迭代开发,自动完成减少人工干预,保证每个时间点上团队成员提交的代码都能成功集成的,可以很好的用于对Android/iOS项目的打包.

蒲公英

  • 蒲公英(pgyer)为移动开发者提供App免费测试分发应用的服务平台,支持iOS与Android,简单两步分发应用。类似的还有fir.im等.

流程结构

简单绘制了下Jenkins的一个流程,如下图:

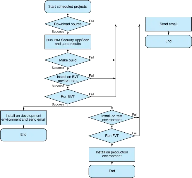
IBM Developer上也有一个看似更复杂一点的图,如下图

持续交互流程图:

平台搭建

Jenkins安装和启动

官网jenkins.io/index.html 下载mirrors.jenkins-ci.org/war/latest/…

安装:

  • 依赖于Java环境,首先安装和配置Java环境
  • 官网下载Jenkins,双击安装,如果是Mac电脑,会自动生成全局变量jenkins
  • 修改参数: jenkins + 相关参数,如 jenkins –httpPort=8888 #更换端口号,当默认端口8080被占用,或指定特定端口时。
  • 手动启动: java -jar jenkins.war
  • 后台启动(默认端口): nohup java -jar jenkins.war &
  • 后台启动(指定端口): nohup java -jar jenkins.war -httpPort=88 &
  • 后台启动(HTTPS): nohup java -jar jenkins.war -httpsPort=88 &
  • 浏览:http://localhost:8080/ , localhost可配置

Jenkins插件安装

插件安装

操作: Manage Jenkins -> Manage Plugins -> Available -> Search -> Click to install,如下图所示

实用插件

  • iOS专用:Xcode integration
  • Android专用:Gradle plugin
  • Gitlab插件:GitLab Plugin 和 Gitlab Hook Plugin
  • Git插件: Git plugin
  • GitBuckit插件: GitBuckit plugin
  • 签名证书管理插件: Credentials Plugin 和Keychains and Provisioning Profiles Management
  • FTP插件: Publish over FTP
  • 脚本插件: Post-Build Script Plug-in
  • 修改Build名称/描述(二维码): build-name-setter / description setter plugin
  • 获取仓库提交的commit log: Git Changelog Plugin
  • 自定义全局变量: Environment Injector Plugin
  • 自定义邮件插件: Email Extension Plugin
  • 获取当前登录用户信息: build-user-vars-plugin
  • 显示代码测试覆盖率报表: Cobertura Plugin
  • 来展示生成的单元测试报表,支持一切单测框架,如junit、nosetests等: Junit Plugin
  • 其它: GIT plugin / SSH Credentials Plugin

Jenkins系统设置

操作: Manage Jenkins -> Configure System

  • Jenkins内部shell UTF-8 编码设置,如下图所示

  • Jenkins Location和Email设置,如下图所示

  • E-mail Notification,设置如下如所示

Jenkis系统设置3

SMTP详细配置请参考 How to send Email at every build with Jenkins

Jenkins Jobs配置

Jobs基础配置

配置编译参数

例如,如果需要打包者自行选择打包类型,如需要编译Release/Debug/Test等不同版本的包,那需要配置Jobs的编译参数,配置方法如下图所示:

Jenkins编译设置-参数设置2

你还可以配置一些其它参数,例如:

Jenkins编译设置-参数设置3

配置完后,build界面中就会出现,如下如所示:

Jenkins编译设置-参数设置1

How to configure a single Jenkins job to make the release process from trunk or branches?

配置匿名用户权限

后面打包的应用发布时,如果懒得自己搭建服务器,就用Jenkins的,但发布出去的链接需要登录才能访问,这时候你可以设置匿名用户的访问权限,这样匿名用户可以下载访问你提供的应用链接了,非常取巧的方法,如下图:

Jenkins编译设置-参数设置4.png

Jobs源码库配置(Gitlab为例)

配置SSH

操作: Manage Jenkins -> Credentials -> Global credentials (unrestricted) -> Add Credentials

  1. 本机生成SSH:ssh-keygen -t rsa -C “Your email” , 生成过程中需设置密码,最终生成id_rsa和id_rsa.pub(公钥)
  2. 本机添加秘钥到SSH:ssh-add 文件名(需输入管理密码)
  3. Gitlab上添加公钥:复制id_rsa.pub里面的公钥添加到Gitlab
  4. Jenkins上配置密钥到SSH:复制id_rsa.pub里面的公钥添加到Jenkins(private key选项)

新建Job

在Jenkins中,所有的任务都是以”Job”为单位的。在进行操作前,你需要新建一个Job,Job新建比较简单,只需要在Jenkins管理的首页左侧,点击“New Job”,一般选择free-style software project,再输入Job的名字即可。

配置Gitlab

在新建的任务(Jobs)中,Gitlab源码配置如下图:需要输入git仓库和build分支,公钥使用上面配置SSH生成的公钥。

Jobs触发条件配置

Jenkins支持多种触发器配置,包括:

  • 定期进行构建(Build periodically),定时器使用示例如下:

    H(25-30) 18 1-5: 工作日下午6点25到30分之间进行build H 23 1-5:工作日每晚23:00至23:59之间的某一时刻进行build H(0-29)/15 :前半小时内每隔15分钟进行build(开始时间不确定) H/20 :每隔20分钟进行build(开始时间不确定)

  • 根据提交进行构建(Build when a change is pushed to GitHub)

  • 定期检测代码更新,如有更新则进行构建(Poll SCM)

Jobs构建方式/编译 配置

Jenkins支持多种编译配置方式,包括:

  • Xcode: iOS编译配置(安装Xcode integration插件)
  • Invoke Gradle script: Android编译配置(安装Gradle plugin插件)
  • Exceute Shell: 脚本方式

对于iOS应用的构建,如果选择Xcode方式构建,需要配置好开发者证书,具体参考后面签名和整数问题。 推荐使用Exceute Shell方式,简单有效。

Jobs构建后处理

Artifacts和邮件通知配置,参考下图

Jenkins项目设置-Archive-min

可借助Email Extension Plugin 插件进行详细配置,具体可参考此文

Jenkins项目设置-邮件-min

iOS的发布可能希望用到OTA,可参考此文

这里分享一个我写的shell脚本模板(已开源),可以用于iOS的plist文件自动创建以及OTA简单发布页面的自动创建,参考此链接获取源码, 欢迎Star.

自动生成一个简单HTML界面,如下图,点击Install即可安装:

Jenkis发布1

注意,这里iOS7.1以后限定必须要要用https,所以需要对jenkins设置下https,参考下面”后记” 中的Jenkins Https设置

Last Show

构建成功后最终的结果如下如所示:

查看图片

后记

签名和证书问题(iOS)

Jenkins Https Support

查询Jenkins Https相关命令:

java -jar jenkins.war --help | grep -i https

说明:下面以Mac为例.

KeyStore方式

keytool -genkey -keyalg RSA -alias selfsigned -keystore keystore.jks -storepass 密码 -dname "cn=WEB"
  • 注意: 第一次使用时需要将”WEB”证书导入,导入步骤为:Chrome导出证书 -> 安装证书 -> 设置证书”全部允许”, 图解步骤可参考下面实用参考中的第5篇文章.

Certificate方式

openssl genrsa -out server.key 1024
openssl req -new -key server.key -out server.csr
openssl x509 -req -in server.csr -signkey server.key -out server.crt
java -jar jenkins.war --httpsPort=8088 --httpsCertificate=/path/server.crt --httpsPrivateKey=/path/server.key

实用参考

Refs

By SkySeraph-2016

版权声明

SkySeraph by SkySeraph is licensed under a Creative Commons BY-NC-ND 4.0 International License. 由Bob创作并维护的SkySeraph博客采用创作共用保留署名-非商业-禁止演绎4.0国际许可证. 本文首发于SkySeraph博客( skyseraph.com ),版权归作者所有,欢迎转载,但未经作者同意必须保留此段声明,且在文章页面明显位置给出原文连接,否则保留追究法律责任的权利。

微信扫码打赏SkySeraph

如果您愿意捐助其它金额请戳我~~,扫码支付宝/微信

本文永久链接:skyseraph.com/2016/07/18/… Gitlab持续集成打包平台搭建/