两年前编写的文章 Git Style,是参考业界实践对 Git 提交记录格式和分支模型所做的总结。本文在 Git Style 基础上,再次描述提交记录的格式和分支模型,并介绍两个工具 commitizen 和 gitflow,分别处理维护提交记录格式和分支切换的工作。
Commit Message
在 Git Style 中已经介绍了提交记录(Commit Message)的格式,但是没有说明为什么要遵循这样的约定。事实上,这个格式参考了 AngularJS’s commit message convention,而 AngularJS 制定这样的约定是出于几个目的
- 自动生成 CHANGELOG.md
- 识别不重要的提交
- 为浏览提交历史时提供更好的信息
后面简称 AngularJS’s commit message convention 为 conventional message。
格式
Conventional message 格式是这样的
():
subject 是对变更的简要描述。
body 是更为详细的描述。
type 则定义了此次变更的类型,只能使用下面几种类型
- feat:增加新功能
- fix:问题修复
- docs:文档变更
- style:代码风格变更(不影响功能)
- refactor:既不是新功能也不是问题修复的代码变更
- perf:改善性能
- test:增加测试
- chore:开发工具(构建,脚手架工具等)
footer 可以包含 Breaking Changes 和 Closes 信息。
应用
node-trail-agent 项目遵循 conventional message,这里以这个项目举例,演示其应用场景。
CHANGELOG
通过 git log 可以生成 CHANGELOG.md 中版本间新增功能,
$ git log v0.4.0..v1.1.2 --grep feat --pretty=format:%s
feat: add "type" tag to distinguish client and server span
feat: instrument via Module._load hook
也可以同时获取修复的问题,
$ git log v0.4.0..v1.1.2 --grep 'feat\|fix' --pretty=format:%s
fix: wrapper function not returned
feat: add "type" tag to distinguish client and server span
feat: instrument via Module._load hook
定位错误
使用 git bisect 可以定位引入问题的提交,通过 type 可以快速辨别不会引入 bug 的提交,
(master) $ git bisect start
(master) $ git bisect bad
(master) $ gco v0.1.0
(7f04616) $ git bisect good
Bisecting: 15 revisions left to test after this (roughly 4 steps)
[433f58f26a53b519ab7fc52927895e67eb068c64] docs: how to use agent
(433f58f) $ git bisect good
Bisecting: 7 revisions left to test after this (roughly 3 steps)
[02894fb497f41eecc7b21462d3b020687b3aaee2] docs(CHANGELOG): 1.1.0
(02894fb) $ git bisect good
Bisecting: 3 revisions left to test after this (roughly 2 steps)
[9d15ca2166075aa180cd38a3b4d3be22aa336575] chore(release): 1.1.1
(9d15ca2) $ git bisect good
Bisecting: 1 revision left to test after this (roughly 1 step)
[f024d7c0382c4ff8b0543cbd66c6fe05b199bfbc] fix: wrapper function not returned
(f024d7c) $ npm test
...
因为 docs 或 chore 不会引入 bug,所以可以直接执行 git bisect good。
使用 git bisect skip 可以直接过滤掉这些提交,
$ git bisect skip $(git rev-list --grep 'style\|docs\|chore' v0.1.0..HEAD)
Commitizen
命令行工具 commitizen 帮助开发者生成符合 conventional message 的提交记录。
成功安装并初始化 commitizen 后,通过调用 git cz 来提交代码,
$ git cz
Line 1 will be cropped at 100 characters. All other lines will be wrapped after 100 characters.
? Select the type of change that you're committing: (Use arrow keys)
❯ feat: A new feature
fix: A bug fix
docs: Documentation only changes
style: Changes that do not affect the meaning of the code
(white-space, formatting, missing semi-colons, etc)
refactor: A code change that neither fixes a bug or adds a feature
perf: A code change that improves performance
提交后会按照 convertional message 格式化提交记录,
commit f024d7c0382c4ff8b0543cbd66c6fe05b199bfbc
Author: zhongchiyu
Date: Mon May 30 14:49:17 2016 +0800
fix: wrapper function not returned
除此之外,commitizen 还依据 conventional message,创建起一个生态
- conventional-changelog-cli:通过提交记录生成 CHANGELOG.md
- conventional-github-releaser:通过提交记录生成 github release 中的变更描述
- conventional-recommended-bump:根据提交记录判断需要升级 Semantic Versioning 哪一位版本号
- validate-commit-msg:检查提交记录是否符合约定
使用这些工具可以简化 npm 包的发布流程,
#! /bin/bash
# https://gist.github.com/stevemao/280ef22ee861323993a0
# npm install -g commitizen cz-conventional-changelog trash-cli conventional-recommended-bump conventional-changelog-cli conventional-commits-detector json
trash node_modules &>/dev/null;
git pull --rebase &&
npm install &&
npm test &&
cp package.json _package.json &&
preset=`conventional-commits-detector` &&
echo $preset &&
bump=`conventional-recommended-bump -p angular` &&
echo ${1:-$bump} &&
npm --no-git-tag-version version ${1:-$bump} &>/dev/null &&
conventional-changelog -i History.md -s -p ${2:-$preset} &&
git add History.md &&
version=`cat package.json | json version` &&
git commit -m"docs(CHANGELOG): $version" &&
mv -f _package.json package.json &&
npm version ${1:-$bump} -m "chore(release): %s" &&
git push --follow-tags &&
npm publish
运行上述脚本会更新 CHANGELOG.md、升级版本号并发布新版本到 npm,所有这些操作都基于提交记录自动处理。
Branching Model
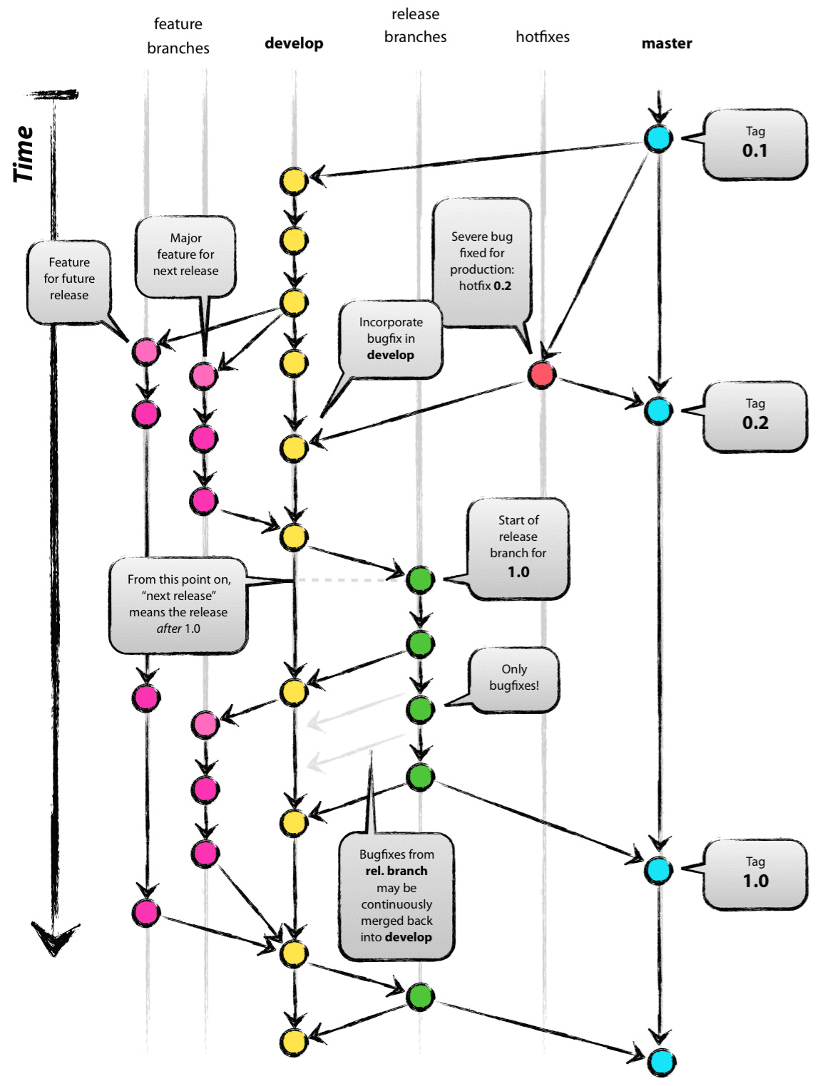
Vincent Driessen 的分支模型(Branching Model)介绍 Git 分支和开发,部署,问题修复时的工作流程,

Author: Vincent Driessen Original blog post: http://nvie.com/posts/a-succesful-git-branching-model License: Creative Commons BY-SA
在整个开发流程中,始终存在 master 和 develop 分支,其中 master 分支代码和生产环境代码保持一致,develop 分支还包括新功能代码。
分支模型主要涉及三个过程:功能开发,代码发布和问题修复。
功能开发
- 从 develop 创建一个新分支(feature/*)
- 功能开发
- 生产环境测试
- Review
- Merge 回 develop 分支
代码发布
需要发布新功能到生产环境时
- 从 develop 创建新分支(release/*)
- 发布 feature 分支代码到预上线环境
- 测试并修复问题
- Review
- 分别 merge 回 develop 和 master 分支
- 发布 master 代码到生产环境
问题修复
当生产环境代码出现问题需要立刻修复时
- 从 master 创建新分支(hotfix/*)
- 发布 hotfix 代码到预上线环境
- 修复问题并测试
- Review
- 分别 merge 会 develop 和 master 分支
- 发布 master 代码到生产环境
该分支模型值得借鉴的地方包括,
分支和代码运行环境的关系是这样的,
- master => 生产环境
- release/*,hotfix/* => 预上线环境
- feature/*,develop => 开发环境
gitflow
Vincent Driessen 的分支模型将开发流程和Git分支很好的结合起来,但在实际使用中涉及复杂的分支切换,gitflow 可以简化这些工作。
安装并在代码仓库初始化 gitflow 后,就可以使用它完成分支工作流程,
$ git flow init
No branches exist yet. Base branches must be created now.
Branch name for production releases: [master]
Branch name for "next release" development: [develop]
How to name your supporting branch prefixes?
Feature branches? [feature/]
Release branches? [release/]
Hotfix branches? [hotfix/]
Support branches? [support/]
Version tag prefix? []
功能开发
开始开发时
(develop) $ git flow feature start demo
Switched to a new branch 'feature/demo'
Summary of actions:
- A new branch 'feature/demo' was created, based on 'develop'
- You are now on branch 'feature/demo'
完成开发后
(feature/demo) $ git flow feature finish demo
Switched to branch 'develop'
Already up-to-date.
Deleted branch feature/demo (was 48fbada).
Summary of actions:
- The feature branch 'feature/demo' was merged into 'develop'
- Feature branch 'feature/demo' has been removed
- You are now on branch 'develop'
代码发布
发布代码前
(develop) $ git flow release start demo
Switched to a new branch 'release/demo'
Summary of actions:
- A new branch 'release/demo' was created, based on 'develop'
- You are now on branch 'release/demo'
测试完成准备上线时
(release/demo) $ git flow release finish demo
Switched to branch 'master'
Deleted branch release/demo (was 48fbada).
Summary of actions:
- Latest objects have been fetched from 'origin'
- Release branch has been merged into 'master'
- The release was tagged 'demo'
- Release branch has been back-merged into 'develop'
- Release branch 'release/demo' has been deleted
发布 master 代码到线上环境
问题修复
发现线上故障时,
(master) $ git flow hotfix start demo-hotfix
Switched to a new branch 'hotfix/demo-hotfix'
Summary of actions:
- A new branch 'hotfix/demo-hotfix' was created, based on 'master'
- You are now on branch 'hotfix/demo-hotfix'
修复问题后
(hotfix/demo-hotfix) $ git flow hotfix finish demo-hotfix
Deleted branch hotfix/demo-hotfix (was 48fbada).
Summary of actions:
- Latest objects have been fetched from 'origin'
- Hotfix branch has been merged into 'master'
- The hotfix was tagged 'demo-hotfix'
- Hotfix branch has been back-merged into 'develop'
- Hotfix branch 'hotfix/demo-hotfix' has been deleted