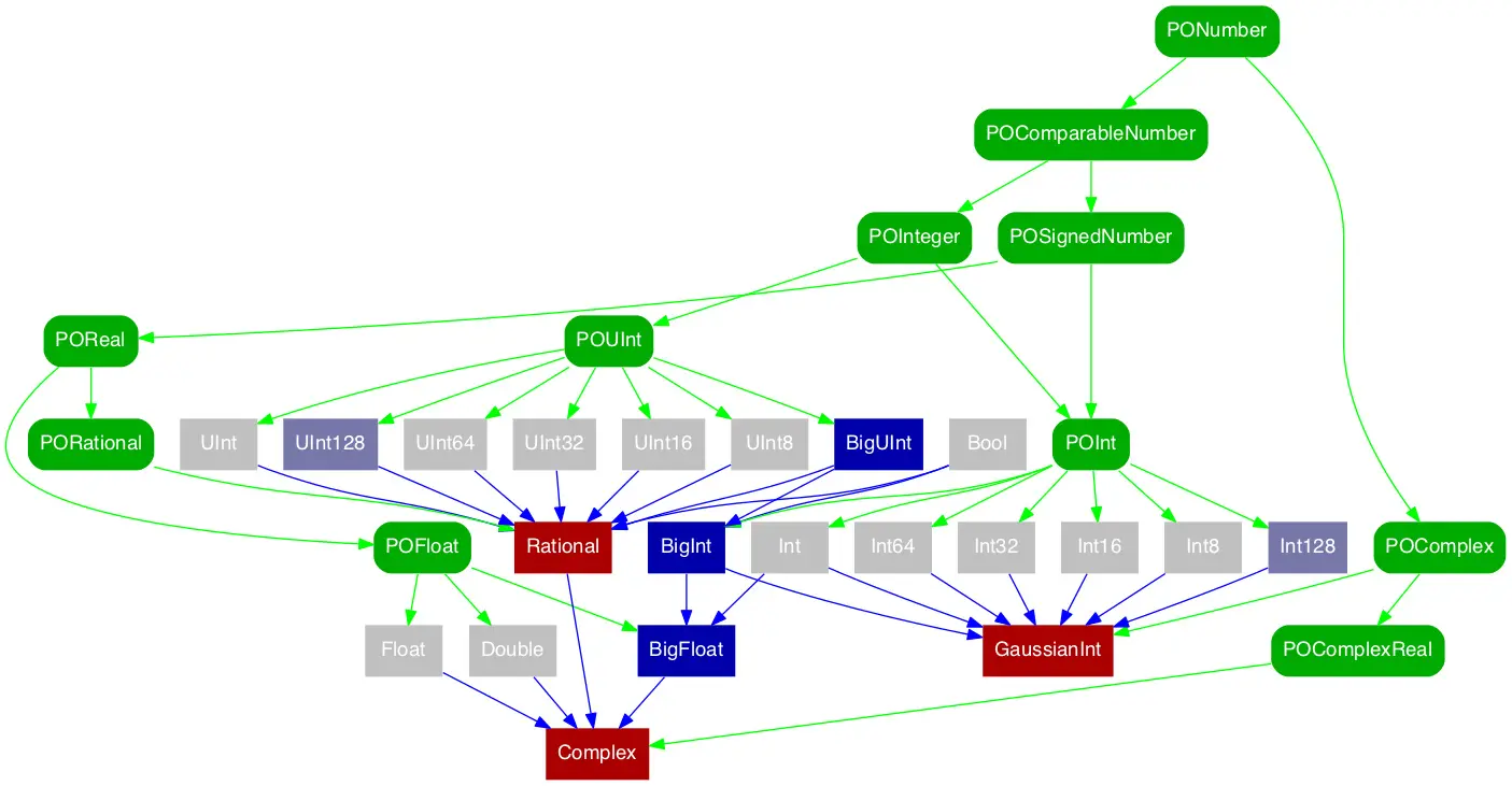
Protocol-Oriented Number System in Pure Swift
SYNOPSIS
import PONS // Let the fun begin!Big integer included. Enjoy unlimited!
let bn = BigInt(1)<<64 1="" +="" 18446744073709551617="" bn.asuint64="" nil;="" bn=""> UIntMax.max
(bn - 2).asUInt64 // 18446744073709551615 == UIntMax.max
bn + bn // 36893488147419103234
bn - bn // 0
bn * bn // 340282366920938463500268095579187314689
bn / bn // 1Rational number also included.
let bq = BigInt(1).over(bn) // (1/18446744073709551617)
bq + bq // (2/18446744073709551617)
bq - bq // (0/1)
bq * bq // (1/340282366920938463500268095579187314689)
bq / bq // (1/1)
bq.denominator == bn // true, of course!
bq.reciprocal.numerator == bn // so is thisComplex numbers. How can we live without them?
let bz = bq + bq.i // ((1/18446744073709551617)+(1/18446744073709551617).i)
bz + bz // ((2/18446744073709551617)+(2/18446744073709551617).i)
bz - bz // ((0/1)+(0/1).i)
bz * bz // ((0/1)+(2/340282366920938463500268095579187314689).i)
bz / bz // ((1/1)+(0/1).i)Elementary functions (as in ) are supported as static functions.
POReal has defalut implementations so you don't have to implement them for your new number types!
Darwin and Glibc implementations are attached to Double as static functions, too.
Double.sqrt(-1) // sadly NaN
Rational.sqrt(bq) // (1/4294967296) == yes, works with Rational, too!
Complex.sqrt(-1) // (0.0+1.0.i) // as it should be
Complex.log(-1) // (0.0+3.14159265358979.i) // Yes, πi
Complex.exp(Double.PI.i) // (-1.0+1.22464679914735e-16.i) != (-1.0+0.0.i) // :(
// default 64-bit precision is still not good enough…
Complex.exp(BigRat.pi().i) // (-(1/1)-(1/4722366482869645213696).i)
// but with 128-bit precision…
Complex.exp(BigRat.pi(128).i) // (-(1/1)+(0/1).i) // as it should be!USAGE
With Playground via Workspace
Build the framework before having fun.
To do so, all you need is choose Framework-OSX from the scheme and build it. With framework done, get back to the OSX playground and enjoy.
With Your Project
- Just copy pons/*.swift to your project
- Or build framework and copy it to your project
With REPL
OS X
Simply make repl in the top directory.
Linux
make SWIFTPATH=${YOUR_SWIFT_PATH} repl # ${YOUR_SWIFT_PATH}=~/swift/usr/bin in my case
REQUIREMENT
Swift 2.2. OSX/iOS/tvOS/Linux supported. For Linux, make sure you use 2.2.x release branch.
Now that Xcode is 7.3 with Swift 2.2, Swift 2.1 is no longer supported.
FAQ
Q. Swift already has tons of protocols built-in like IntegerType and FloatingPointType. Why do you reinvent these?
A. I wish I could simply use all those predefined protocols. As a matter of fact I tried to do so when I started. It turns out the protocol tree Swift 2.1 offers is not fit for the Protocol-Oriented Number System. For instance, FloatingPointType lacks arithmetic operators. They can be found in IntegerArithmeticType but it includes %, something that is not essential for real-number arithmetics
Besides, where are you going to fit Complex? It is the queen of the numbers but definitely not Comparable. It is absolute-valuable but Swift says AbsoluteValuable is also Comparable.
I am pretty sure Swift insiders are aware of this issue that should be addressed. I found the following in the swift-evolution mailing list.
I have been working for some time on a rewrite of all the integer types and protocols github.com/apple/swift…. One goal of this effort is to enable operations on mixed integer types, which as you can see is partially completed. In-place arithmetic (anInt32 += aUInt64) is next. Another important goal is to make the integer protocols actually useful for writing generic code, instead of what they are today: implementation artifacts used only for code sharing. As another litmus test of the usefulness of the resulting protocols, the plan is to implement BigInt in terms of the generic operations defined on integers, and make BigInt itself conform to those protocols.
Maybe I am a litte too impatient. But here it is.
Impatience: The anger you feel when the computer is being lazy. This makes you write programs that don't just react to your needs, but actually anticipate them. Or at least pretend to.

