还记得前面几年,产品经理这词刚在国内兴起,大家对这一职业还没有清晰认识的时候,就被各媒体以零门槛高回报的宣传口号拿来大肆炒作,使得大家一个个趋之若鹜,纷纷投身于产品经理这一职业,造成这一行鱼目混杂,滥竽充数者数不胜数,时至今日产品经理岗位依然为人所诟病,所以我们时刻都要问自己,作为一名产品经理,我们是否真正明白这份职业所要承担的责任和义务?在此,我将我对产品经理的一些认识与经验写下来,想与诸位一起探讨。

做产品,就像找伴侣,在找之前,我们心中就应该对另一半有自己标准,内敛的?还是活泼的?同样,在我们刚拿到一份产品策划时,千万别急着开始动手,第一步先从策划书或项目对接人身上确定三点一目标,三点分别是目标人群、使用场景、业务核心,一目标是指想通过该产品实现什么样的目标,那么确定三点一目标有什么重要性呢?总结过来有以下两点:
1、确认项目方给到我们的需求是否靠谱?有些时候真的不能保证项目方给到我们的是不是真需求,至少我时常会遇到伪需求,某些伪需求的危害是巨大的,犹如连锁效应,头招错,无论后面做的多么好,都没有任何意义的,这就要求产品经理必须具备辨别需求真伪的能力,当然培养这种能力这需要一定经验的积累,但是如果你能明确产品的三点一目标,基本上可以辨别出大部分伪需求。
2、保证你的团队走在正确的开发道路上。我之前就遇到过这样一件事情,某次我负责一个关于大学生开学季的产品,我将原型给到设计师,并跟她说明了我需要偏卡通风的UI界面,结果设计出来以后,UI界面风格太过于幼稚,视觉上给大家的感受是这是小朋友用的产品,无奈之下重做,过后我总结,我在将原型给到设计师的时候确实说过需要的设计风格,但为何设计出来的样式却与我的想法背离。仔细思考,其实很大一部分原因是我没有将产品的三点一目标明确转达给设计师,使得设计师在设计过程中方向不是特别清晰,从而造成了这种问题。所以产品经理不仅需要了解三点一目标,并且还需要通过各种方式将三点一目标明确地转达给团队的各位成员,让大家对要做的产品有一个清晰的认识。
二、学做产品会议的掌舵人

产品需求不明确,很多时候需要召开头脑风暴会议,产出好的点子。我记得第一次参加头脑风暴会议的时候,我和各位同事一起进行一次漫长而激烈地讨论,但由于会议缺乏有效组织和引导,导致最后也没能产出几个好的点子,有过这次经历后,我认识到,想开好一场头脑风暴会议,产品经理需要担任会议掌舵人的角色,有目的地去引导团队成员,下面是产品经理在参加头脑风暴会议所要知道的:
1、激发团队灵感。首先要明确一场头脑风暴会议真的不是找一伙人,个个撸起袖子瞎讨论,头脑风暴也是要讲究方法的,通过运用一些科学方式和手段可以更加有效地激发团队成员的灵感,产出更好的点子。比如说我在每次头脑风暴时都会使用商业画布来引导团队成员进行讨论,通过商业画布从九个维度——客户细分、价值主张、渠道通路、客户关系、收入来源、核心资源、关键业务、重要伙伴、成本结构引导团队,极大地增加会议的质量。
2、准备备用方案。当通过头脑风暴讨论出比较满意的方案后,千万不要就此打住,产品经理需要通过会议准备好替代方案,这一点很重要,因为谁也不能保证最优方案是万无一失的,如果出现问题,还有替代方案可用,避免增加时间成本。
三、做有针对的竞品分析

我们都知道竞品分析是需求挖掘的重要手段,竞品分析的方式多种多样,我比较常用的方法是用户体验5要素分析法,从战略层、范围层、结构层、框架层、表现层5个层面对产品进行分析,如何做竞品分析,网上有大量好的文章,大家可以去借鉴学习,我这里就不详细赘述的,我今天想说的是,大家在做竞品分析时,千万不要过分追求大而全,要有针对性地做,在产品发起阶段,一份好而全面的竞品分析报告,确实是很有必要的,然而在产品迭代阶段,迭代周期是很短的,在限时间内做一份全面的分析报告是不太符合实际的,最终导致的结果是,大而粗,我们需要做的是,产品在迭代过程中,有针对性的去做,抓取迭代过程中几个关键点,做深做透,才是最科学有效的手段。
四、需求分析,你有做到这些么?

需求分析要解决两个点,首先是需求从哪里来?然后是如何加工需求?
如何获取需求?
不同产品,需求来源不同,部分需求可能是需求方直接给到我们的,但是很多情况之下,需求是需要产品经理自己去挖掘的,通常的挖掘渠道包括用户调研、数据的分析、竞品分析。这3块如果摊开了讲都是很大的模块,产品经理需要通过不断学习和实践,掌握一套熟练的方法。
需求评审大会
确定需求以后,还需要对需求进行一个精加工,通常最常用的的方式是邀请各部门负责产品的同事,召开需求评审大会,需求评审大会需要明确以下几个点:
1、根据需求的紧急性、重要性排列优先级。根据需要,甚至可以砍掉部分需求。
2、是否需要其他部门进行配合,如果需要的话,评审大会召开以后还需要与合作部门进行会议。
3、技术方面存在哪些风险和难点,预防措施是什么;是否可以复用已有功能,避免重复造轮子。
4、确定产品的周期,制作一份产品周期表。
5、会后将确定内容通过邮件的方式发送给上司以及与该涉及产品的所有同事。
五、画出你的功能模块与功能流程

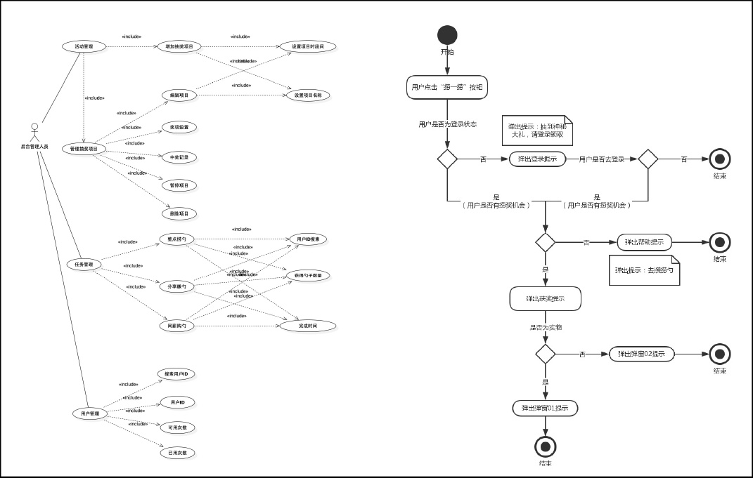
需求确认以后,离它成为原型之间还有重要的一步,就是梳理功能模块与功能流程,这一步常常被很多产品经理所忽略,原型图往往接近用户所看到的成品,很多更加深层次的细节是表现不出来的,最容易造成的问题是功能的缺失和流程的不完善,为了避免这些问题,在画原型图之前需要清楚的梳理出你的功能模块和功能流程,通过将你的功能模块与流程画出来就是一种比较行之有效的手段,我比较推荐使用UML(统一建模语言)来表现,UML有自己一套比较成熟的体系,而且有一套国际上认可的规范,通过画图,需要梳理清楚两个东西,第一是产品有哪些功能模块,功能模块之间关系如何;第二点是每个功能模块中的流程是否能跑通,有哪些分支流程和异常流程。你会通过画图发现很多之前没有考虑到的问题,由此保证你产品的严谨性。
六、你的工作不只是画原型

我看到需要刚刚接触产品经理岗位的人,很多都沉迷于画原型难以自拔,为了画出高逼格的原型图绞尽脑汁,更有甚者做出来的原型已经和上线产品不相上下了,大有抢交互设计师的饭碗气势;不得不承认,画好原型确实是一个产品经理必须的技能,尤其在一些小公司,公司可能根本没有交互这个职位的,产品往往要顺带着做交互的活,但是,这并不是要求我们过分追求原型如何的高大上,原型如果能表达一个产品的各个模块和每个模块的关系、以及每个模块中主要功能的交互方式,就是一个很好的原型了,如果是比较简单的产品迭代,直接一张静态原型加上文字说明也足够了,产品经理需要做的事情很多,一个人的精力是有限,请不要过分的追求“完美”。
七、一切以数据说话

身为产品经理必须时刻的提醒自己,一切都要以数据说话,数据决定了你的产品是否成功,所以数据分析技能是产品不可缺少的一项技能,我将数据分析分为两个部分,数据指标制定、数据监测,每个部分需要如何做,请听我一一道来:
1、数据指标的制定。产品上线前,产品经理需要与数据分析师一起讨论,确定产品制定哪些数据指标,那如何制定一份优秀的数据指标呢?可以参考一下几个标准:
1.1、简单:确保所选指标能让参与该项目的人很快的理解其含义。
1.2、相关:所选指标一点要符合业务目标(公司产出)。
1.3、及时:指标必须是及时的,为了及时质,甚至可以牺牲指标的复杂的和完美程度。
1.4、即时有用性:指的是当你很快理解这个指标后,马上就能发现指标后面反映问题。
这里我再补充一下,一个产品的关键指标不要过多,一般3个指标就足够能反应产品的好坏。
2、数据监测。产品上线后,产品经理需要关注所定指标的数据走向,根据数据的反馈,调整产品,做好迭代准备。产品经理需要注意一点,没有必要过分追求数据的精准性。对数据拥有90%的信心时,就可以做决定了。
八、学点技术吧

产品经理需不需要懂技术一直存在比较大的争议,但是多少还是学点技术吧,至少一些技术名词你得懂吧,跟开发大哥讨论时,至少能够减少一些障碍,我就见过跟开发老师讨论时,连后端和后台两个概念都没分清楚的人,这多少让双方会比较尴尬,再说了,懂点技术还能在小白面前装一装是不是...
以上就是鄙人对产品经理的一些拙见,如有不足之处,还望各位指点。最后预祝各位,在产品经理的道路上越走越好。