WHAT - 什么是微服务
微服务简介
这次参加JavaOne2015最大的困难就是听Microservice相关的session,无论内容多么水,只要题目带microservice,必定报不上名,可见Microservice有多火。最喜欢其中一页。关于这个典故,可以参考this,此图适用于一切高大上的名字——技术有SOA,Agile,CLOUD,DevOps等等,古代有道,气,八卦等等。此类名词的最大特点就是 一解释就懂,一问就不知,一讨论就打架。 
微服务的流行,Martin功不可没,这老头也是个奇人,特别擅长抽象归纳和制造概念,我觉的这就是最牛逼的markting啊,感觉这也是目前国人欠缺的能力。
Martin Fowler是国际著名的OO专家,敏捷开发方法的创始人之一,现为ThoughtWorks公司的首席科学家.福勒(Martin Fowler),在面向对象分析设计、UML、模式、软件开发方法学、XP、重构等方面,都是世界顶级的专家,现为Thought Works公司的首席科学家。Thought Works是一家从事企业应用开发和集成的公司。早在20世纪80年代,Fowler就是使用对象技术构建多层企业应用的倡导者,他著有几本经典书籍:《企业应用架构模式》、《UML精粹》和《重构》等。—— 百度百科
先来看看传统的web开发方式,通过对比比较容易理解什么是Microservice Architecture。和Microservice相对应的,这种方式一般被称为Monolithic(比较难传神的翻译)。所有的功能打包在一个WAR包里,基本没有外部依赖(除了容器),部署在一个JEE容器(Tomcat,JBoss,WebLogic)里,包含了DO/DAO,Service,UI等所有逻辑。
Monolithic比较适合小项目,优点是:
- 开发简单直接,集中式管理
- 基本不会重复开发
- 功能都在本地,没有分布式的管理开销和调用开销
它的缺点也非常明显,特别对于互联网公司来说(不一一列举了):
- 开发效率低:所有的开发在一个项目改代码,递交代码相互等待,代码冲突不断
- 代码维护难:代码功能耦合在一起,新人不知道何从下手
- 部署不灵活:构建时间长,任何小修改必须重新构建整个项目,这个过程往往很长
- 稳定性不高:一个微不足道的小问题,可以导致整个应用挂掉
- 扩展性不够:无法满足高并发情况下的业务需求
所以,现在主流的设计一般会采用Microservice Architecture,就是基于微服务的架构。简单来说, 微服务的目的是有效的拆分应用,实现敏捷开发和部署 。
用《The art of scalability》一书里提到的scale cube比较容易理解如何拆分。你看,我们叫分库分表,别人总结成了scale cube,这就是抽象的能力啊,把复杂的东西用最简单的概念解释和总结。X轴代表运行多个负载均衡器之后运行的实例,Y轴代表将应用进一步分解为微服务(分库),数据量大时,还可以用Z轴将服务按数据分区(分表)
微服务的具体特征
先看看最官方的定义吧
The microservice architectural style is an approach to developing a single application as a suite of small services, each running in its own process and communicating with lightweight mechanisms, often an HTTP resource API. These services are **built around business capabilities** and independently deployable by fully automated deployment machinery. There is a bare minimum of centralized management of these services , which may be written in different programming languages and use different data storage technologies.
-- James Lewis and Martin Fowler
把Martin老头的定义大概的翻译一下就是下面几条,这个定义还是太抽象是不是,那就对了,就是要务虚,都说明白了谁还找他付费咨询啊,这么贵。
1. 一些列的独立的服务共同组成系统
2. 单独部署,跑在自己的进程里
3. 每个服务为独立的业务开发
4. 分布式的管理
Martin自己也说了,每个人对微服务都可以有自己的理解,不过大概的标准还是有一些的。
- 分布式服务组成的系统
- 按照业务而不是技术来划分组织
- 做有生命的产品而不是项目
- Smart endpoints and dumb pipes(我的理解是强服务个体和弱通信)
- 自动化运维(DevOps)
- 容错
- 快速演化
SOA vs Microservice
除了Smart endpoints and dumb pipes都很容易理解对吗?相信很多人都会问一个问题,这是不是就是SOA换了个概念,挂羊头卖狗肉啊,有说法把Microservice叫成Lightway SOA。也有很多传统砖家跳出来说Microservice就是SOA。其实Martin也没否认SOA和Microservice的关系。
我个人理解,Microservice是SOA的传承,但一个最本质的区别就在于Smart endpoints and dumb pipes,或者说是真正的分布式的、去中心化的。Smart endpoints and dumb pipes本质就是去ESB,把所有的“思考”逻辑包括路由、消息解析等放在服务内部(Smart endpoints),去掉一个大一统的ESB,服务间轻(dumb pipes)通信,是比SOA更彻底的拆分。
HOW - 怎么具体实践微服务
听上去好像都不错,具体怎么落地啊?这需要回答下面几个问题:
- 客户端如何访问这些服务?
- 服务之间如何通信?
- 这么多服务,怎么找?
- 服务挂了怎么办?
客户端如何访问这些服务?
原来的Monolithic方式开发,所有的服务都是本地的,UI可以直接调用,现在按功能拆分成独立的服务,跑在独立的一般都在独立的虚拟机上的Java进程了。客户端UI如何访问他的?后台有N个服务,前台就需要记住管理N个服务,一个服务下线/更新/升级,前台就要重新部署,这明显不服务我们拆分的理念,特别当前台是移动应用的时候,通常业务变化的节奏更快。另外,N个小服务的调用也是一个不小的网络开销。还有一般微服务在系统内部,通常是无状态的,用户登录信息和权限管理最好有一个统一的地方维护管理(OAuth)。
所以,一般在后台N个服务和UI之间一般会一个代理或者叫API Gateway,他的作用包括
- 提供统一服务入口,让微服务对前台透明
- 聚合后台的服务,节省流量,提升性能
- 提供安全,过滤,流控等API管理功能
我的理解其实这个API Gateway可以有很多广义的实现办法,可以是一个软硬一体的盒子,也可以是一个简单的MVC框架,甚至是一个Node.js的服务端。他们最重要的作用是为前台(通常是移动应用)提供后台服务的聚合,提供一个统一的服务出口,解除他们之间的耦合,不过API Gateway也有可能成为单点故障点或者性能的瓶颈。
一般用过Taobao Open Platform的就能很容易的体会,TAO就是这个API Gateway。
服务之间如何通信?
因为所有的微服务都是独立的Java进程跑在独立的虚拟机上,所以服务间的通行就是IPC(inter process communication),已经有很多成熟的方案。现在基本最通用的有两种方式。这几种方式,展开来讲都可以写本书,而且大家一般都比较熟悉细节了,就不展开讲了。
- 同步调用
- REST(JAX-RS,Spring Boot)
- RPC(Thrift, Dubbo, HSF)
- 异步消息调用(Kafka, Notify, MetaQ)
一般同步调用比较简单,一致性强,但是容易出调用问题,性能体验上也会差些,特别是调用层次多的时候。RESTful和RPC的比较也是一个很有意思的话题。一般REST基于HTTP,更容易实现,更容易被接受,服务端实现技术也更灵活些,各个语言都能支持,同时能跨客户端,对客户端没有特殊的要求,只要封装了HTTP的SDK就能调用,所以相对使用的广一些。RPC也有自己的优点,传输协议更高效,安全更可控,特别在一个公司内部,如果有统一个的开发规范和统一的服务框架时,他的开发效率优势更明显些。就看各自的技术积累实际条件,自己的选择了。好像HSF的新版本也在考虑加上RESTful支持。
而异步消息的方式在分布式系统中有特别广泛的应用,他既能减低调用服务之间的耦合,又能成为调用之间的缓冲,确保消息挤压不会冲垮被调用方,同时能保证调用方的服务体验,继续干自己该干的活,不至于被后台性能拖慢。不过需要付出的代价是一致性的减弱,需要接受数据最终一致性;还有就是后台服务一般要实现幂等性,因为消息发送出于性能的考虑一般会有重复;最后就是必须引入一个独立的broker,如果公司内部没有技术积累,对broker分布式管理也是一个很大的挑战。
这么多服务,怎么找?
在微服务架构中,一般每一个服务都是有多个拷贝,来做负载均衡。一个服务随时可能下线,也可能应对临时访问压力增加新的服务节点。服务之间如何相互感知?服务如何管理?这就是服务发现的问题了。一般有两类做法,也各有优缺点。基本都是通过zookeeper等类似技术做服务注册信息的分布式管理。当服务上线时,服务提供者将自己的服务信息注册到ZK(或类似框架),并通过心跳维持长链接,实时更新链接信息。服务调用者通过ZK寻址,根据可定制算法,找到一个服务,还可以将服务信息缓存在本地以提高性能。当服务下线时,ZK会发通知给服务客户端。
- 客户端做:优点是架构简单,扩展灵活,只对服务注册器依赖。缺点是客户端要维护所有调用服务的地址,有技术难度,一般大公司都有成熟的内部框架支持,比如HSF。
- 服务端做:优点是简单,所有服务对于前台调用方透明,一般在小公司在云服务上部署的应用采用的比较多。
这么多服务,服务挂了怎么办?
前面提到,Monolithic方式开发一个很大的风险是,把所有鸡蛋放在一个篮子里,一荣俱荣,一损俱损。而分布式最大的特性就是网络是不可靠的。通过微服务拆分能降低这个风险,不过如果没有特别的保障,结局肯定是噩梦。我们刚遇到一个线上故障就是一个很不起眼的SQL计数功能,在访问量上升时,导致数据库load彪高,影响了所在应用的性能,从而影响所有调用这个应用服务的前台应用。所以当我们的系统是由一系列的服务调用链组成的时候,我们必须确保任一环节出问题都不至于影响整体链路。相应的手段有很多:
- 重试机制
- 限流
- 熔断机制
- 负载均衡
- 降级(本地缓存)
这些方法基本上都很明确通用,就不详细说明了。比如Netflix的Hystrix:github.com/Netflix/Hys…
WHY - 微服务的应用
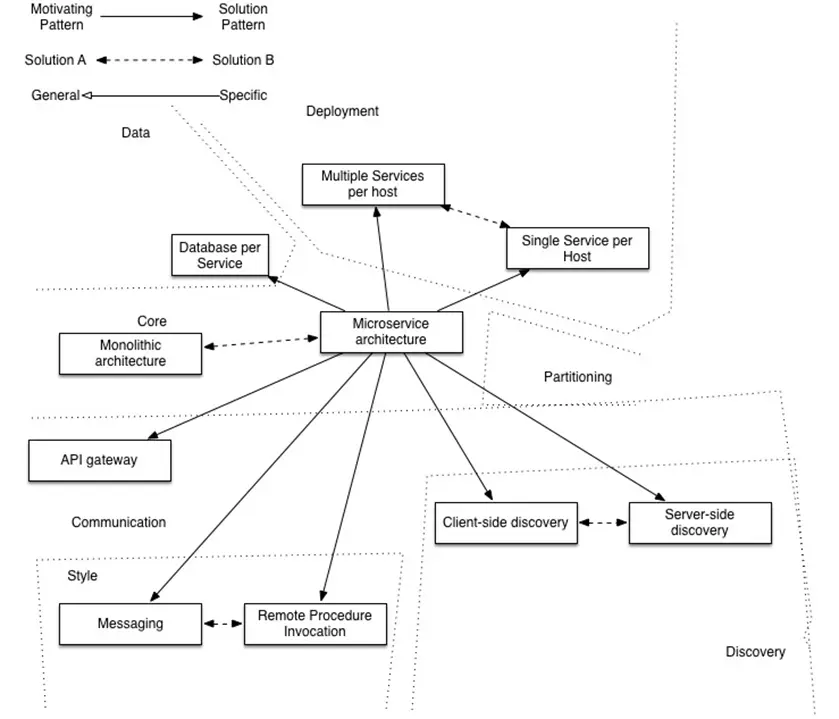
这里有一个图非常好的总结微服务架构需要考虑的问题,包括
- API Gateway
- 服务间调用
- 服务发现
- 服务容错
- 服务部署
- 数据调用
微服务的优点和缺点(或者说挑战)一样明显。
- 优点
- 开发简单
- 技术栈灵活
- 服务独立无依赖
- 独立按需扩展
- 可用性高
- 缺点(挑战)
- 多服务运维难度
- 系统部署依赖
- 服务间通信成本
- 数据一致性
- 系统集成测试
- 重复工作
- 性能监控
- 对于大的互联网公司,微服务架构是血液,是习惯,每家公司都有自己的套路和架构,细节有不同,但是核心理念是通的。
- 对于一般的公司而言,实践微服务有非常大的技术挑战,于是乎才有了这么多IT供应商考虑这里的商机。微服务比较适合未来有一定的扩展复杂度,且有很大用户增量预期的应用,说人话就是新兴的互联网公司。创业初期,不可能买大量的机器或者很贵的机器,但是又必须考虑应对成功后的巨量的用户,微服务架构成了最好的选择。
So What - 思考
看到上面的图,不是不觉得特别的熟悉?其实我们N年前就用的滚瓜烂熟了好不好?裤子都拖了,你就给我看这个?

from: github.com/Netflix/rec…
其实本来所谓的微服务就是对互联网在应用技术的一个总结归纳,IT厂商鼓吹所有概念无非是为了生意(business),SOA是,Cloud是,Microservice也是。下面玩笑很有意思的概括了这个情况(我加了第一条线,原图见这里)
所以微服对我们的思考我觉得更多的是思维上的,对已微服务架构, 技术上不是问题,意识比工具重要。
- 按照业务 或者客户需求组织资源(这是最难的)
- 做有生命的产品,而不是项目
- 头狼战队,全栈化
- 后台服务贯彻Single Responsibility Principle
- VM->Docker (to PE)
- DevOps (to PE)
同时,对于开发同学,有这么多的中间件和强大的PE支持固然是好事,我们也需要深入去了解这些中间件背后的原理,知其然知其所以然,设想下,如果我们是一个小公司的CTO,离开的阿里的大环境,在有限的技术资源如何通过开源技术实施微服务?
最后,一般提到微服务都离不开DevOps和Docker,理解微服务架构是核心,devops和docker是工具,是手段。下次在抽时间再学习整理下。



