
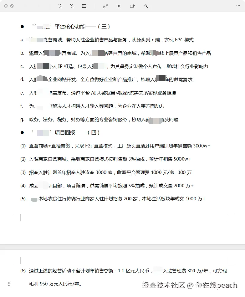
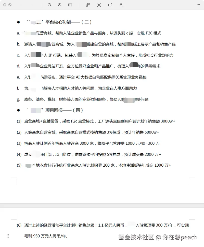
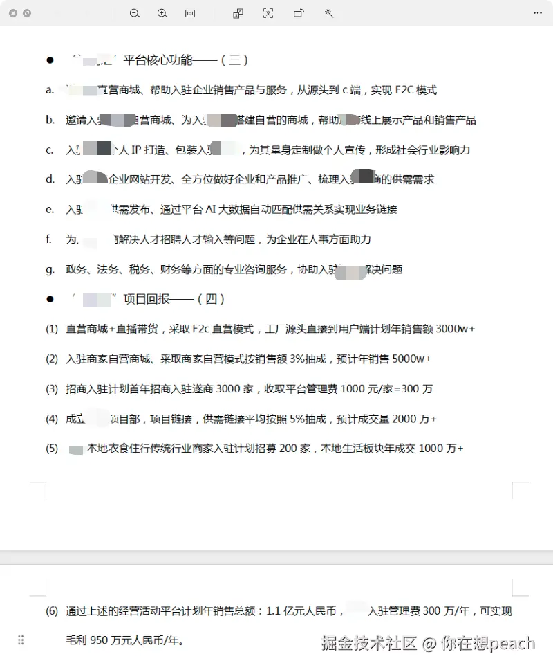
获得徽章 16
- 公司昨年10月份成立的。此前我在成都上班,还没离职前就在boos上面找到了这家公司发布的职位因为是在老家离家近(3km),然后国庆就回来聊了聊(打算做自己的项目)自此就从上家公司离职了。国庆收假后就去公司帮忙安装一下办公桌子(某宝买的自己安装的那种),差不多到11月份才开始正式办公吧。结果就是接一些外包项目,自己的项目是一点也没动过。到今年扩充业务也陆陆续续招了一些视频剪辑拍摄的给我们这个城市的一个县城的一个文旅账号发布视频。这期间要说正儿八经的开发项目也只招了2个,到这个月也快弄完了就准备动手自己公司的项目了。图片里数据写的这么好看结果5,6月的工资都还没发,无力吐槽,摸鱼个把月了展开204
- #爆笑囧图# 我的薪资,让我在摸鱼时毫无愧疚感。这叫问薪无愧。我每天上班的脸色都不是很好看,这叫相由薪生。我对工作丝毫提不起兴趣,不想干活,这叫力不从薪。别人问咱一个月挣多少钱,我非常害怕回答,这叫提薪吊胆。一个人的工资,干两个人的活,这叫一薪二用。一个人的工资,反应他的心情,这叫薪心相映。工资一直不涨,我也死活不挪窝,这叫死薪塌地。工资直接月光,心里扒凉扒凉的,这叫薪尽自然凉。工资索死了自己的购物欲望,这叫随薪所欲。旺季来临,就是薪薪向荣。淡季来临,薪急如焚。钱没有挣到还病倒了,就是丧薪病狂。钱挣得多了心情倍爽,就是赏薪悦目。想要的生活是星辰大海,现实的生活薪沉大海。展开919
- #浪漫奇遇季#
我出了一套情人节套餐c语言题。
第一题—————————
情人节,小明要去捉奸,但是他不知道具体房号,只知道门牌号由1,2,3,4中各不相同的3个数组成。请问,一种有多少个门牌号可能。
第二题—————————
这个时候小红开始跑,已知小红每分钟下x层台阶,小明每次下y层台阶。
输入x和y,(y>x)小红先跑一分钟台阶后小明开始追。
问几分钟后小明会追上小红。
第三题—————————
小红准备跟小明道歉,决定买些花,铺在家里。第一块地板放一朵,第二块地板放两朵,第三块放地板三朵....以此类推,输入一个n,表示小红家地板数,求小红需要买多少束花。
第四题—————————
小明这个时候去喝闷酒,准备去买酒。
小明带了100块钱一罐雪花5块钱,一瓶青岛3块钱,三瓶娃哈哈一块钱。小明花了100块钱买了100瓶酒。
请问雪花和青岛还有娃哈哈各买了多少个
第五题————————
小明喝酒的时候,小红找到了小明,想让小明跟自己回家。
小明叫来4个人,6个人按照(小明,小红,甲,乙,丙,丁)围成一圈。
小明从1开始顺时针报数,小红说一个数,报到这个数的人退出。下一个人从1开始重新报数。如果最后正好场内只留下小明,小明就和小红回家。
请问小红选择报出几的人退出,才能让小明和自己回家。展开评论4