首页
沸点
课程
数据标注
HOT
AI Coding
更多
直播
活动
APP
插件
直播
活动
APP
插件
搜索历史
清空
创作者中心
写文章
发沸点
写笔记
写代码
草稿箱
创作灵感
查看更多
登录
注册
zifengb
掘友等级
业余切图仔
面向 StackOverflow、Google、ChatGPT 编程
获得徽章 13
动态
文章
专栏
沸点
收藏集
关注
作品
赞
222
文章 216
沸点 6
赞
222
返回
|
搜索文章
zifengb
业余切图仔
·
29天前
举报
#AI编程搭子真香or翻车#
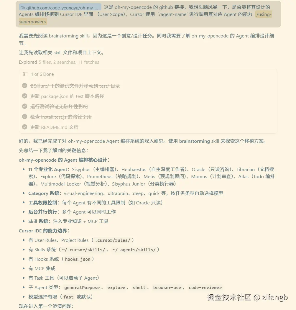
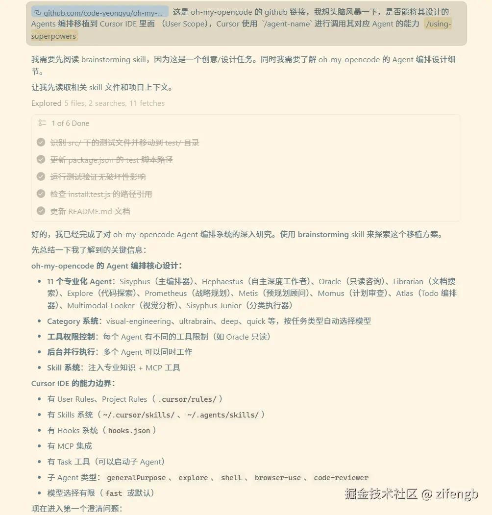
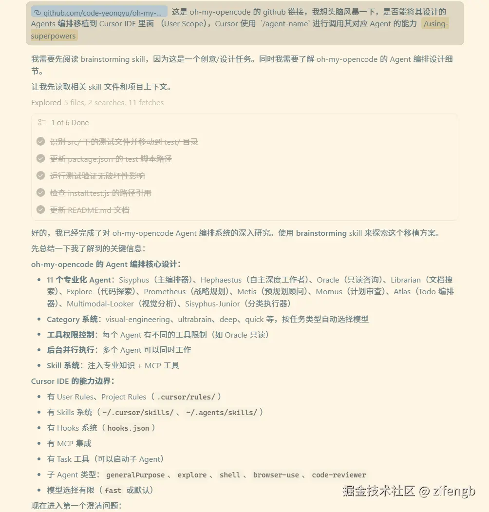
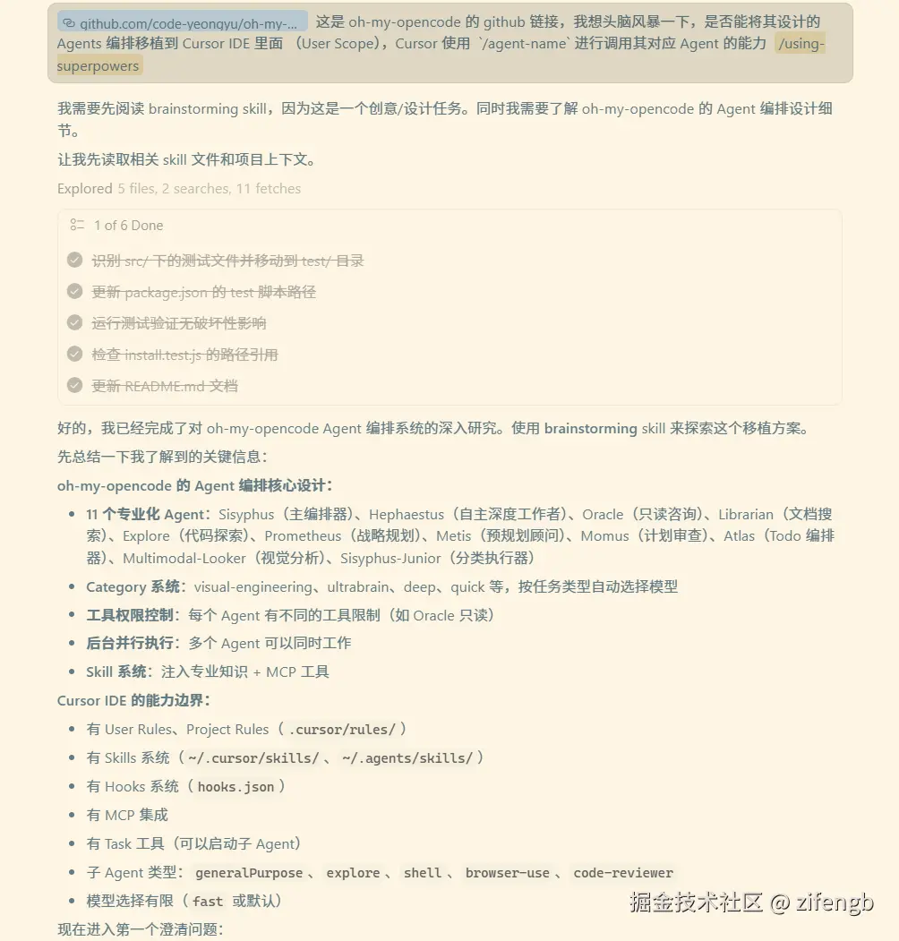
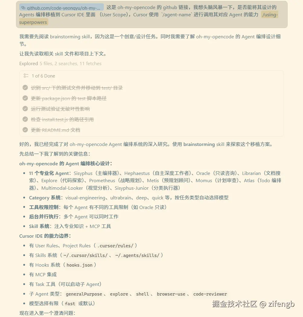
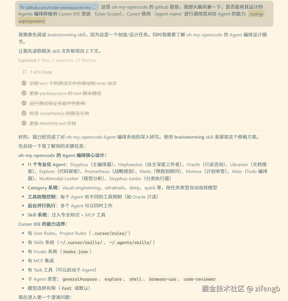
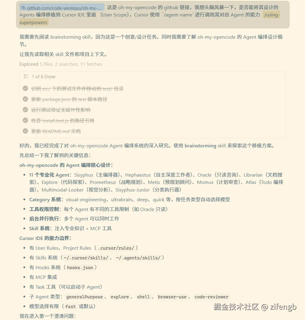
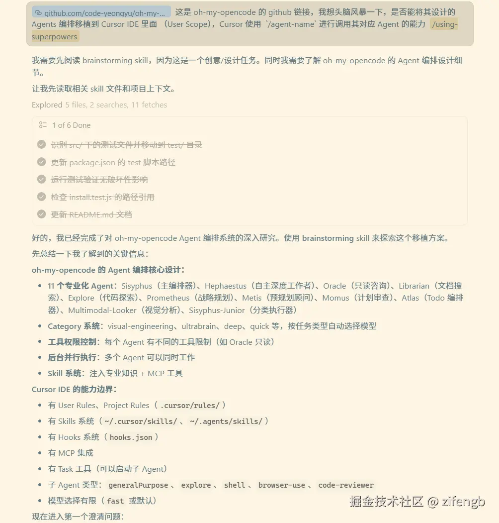
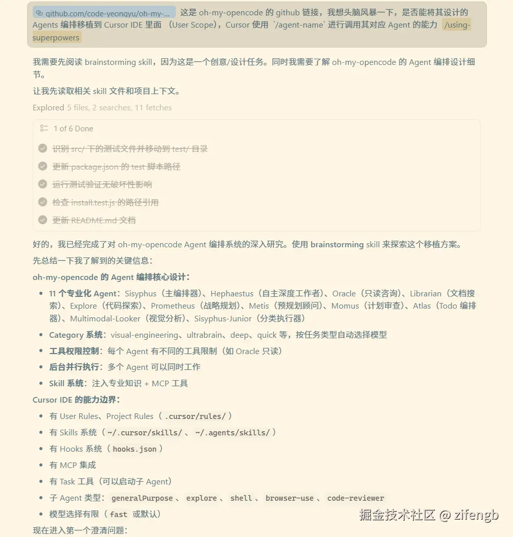
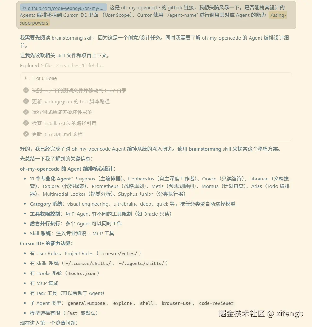
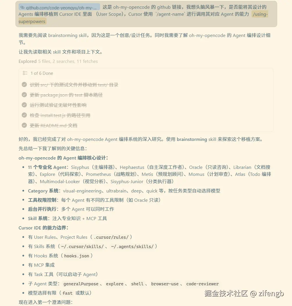
继将 Superpowers 工作流移植进 Cursor 之后,再移植下 oh-my-opencode 的多 Agent 角色工作流
收起
查看大图
向左旋转
向右旋转
打工人的日常
赞过
分享
2
1
zifengb
业余切图仔
·
7月前
举报
Fellou AI 浏览器 - Windows 版来袭 -
fellou.ai
分享一个邀请码: 【AODNYZ】
今日新鲜事
赞过
分享
1
1
zifengb
业余切图仔
·
1年前
举报
#每天一个知识点#
@vue/cli-service 创建的 vue2 项目如何自定义 vue-dev-tool 打开组件的编辑器?
idea编辑前端代码使用vue-devtools跳转对应组件功能时报错解决
blog.csdn.net
分享
2
点赞
zifengb
业余切图仔
·
2年前
举报
#每天一个知识点#
git 如何提交一空的 commit (即不包含任何更新的内容)
git commit --allow-empty -m "commit message here..."
等人赞过
分享
评论
4
zifengb
业余切图仔
·
2年前
举报
#每天一个知识点#
tailwindcss 如何配合 PostCSS 7 使用
收起
查看大图
向左旋转
向右旋转
等人赞过
分享
2
4
zifengb
业余切图仔
·
3年前
举报
#新人报道#
test
分享
评论
点赞
个人成就
文章被点赞
80
文章被阅读
11,631
掘力值
401
关注了
40
关注者
16
收藏集
1
关注标签
13
加入于
2016-08-06