首页
沸点
课程
数据标注
HOT
AI Coding
更多
直播
活动
APP
插件
直播
活动
APP
插件
搜索历史
清空
创作者中心
写文章
发沸点
写笔记
写代码
草稿箱
创作灵感
查看更多
登录
注册
zifengb
掘友等级
业余切图仔
面向 StackOverflow、Google、ChatGPT 编程
获得徽章 13
动态
文章
专栏
沸点
收藏集
关注
作品
赞
222
文章 216
沸点 6
赞
222
返回
|
搜索文章
zifengb
赞了这篇文章
答案answer
2月前
关注
一个非常实用的Three.js3D模型爆破💥和切割开源插件
分享一个非常实用Three.js3D模型爆破切割插件,这个插件能够使前端可以直接在浏览器中,对 3D 模型进行实时且物理效果真实的 “爆破”、“粉碎” 或 “切片” 处理。...
9
2
分享
zifengb
业余切图仔
·
1月前
举报
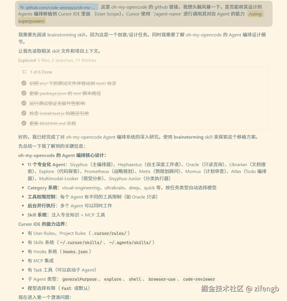
#AI编程搭子真香or翻车#
继将 Superpowers 工作流移植进 Cursor 之后,再移植下 oh-my-opencode 的多 Agent 角色工作流
收起
查看大图
向左旋转
向右旋转
打工人的日常
赞过
分享
2
1
zifengb
赞了这篇文章
Gyrate
前端开发 @中科智城
·
2月前
关注
挑战不写一行代码开发APP?
AI时代,真的人人都是程序员?这句话我是半信半疑的,直到不久前看到某个设计师朋友在AppStore里发布了一堆他自己做的App,于是我相信了。现在也想来测试一下普通人如何一...
6
评论
分享
zifengb
赞了这篇文章
冴羽
公众号@yayujs @🏅掘金签约作者
·
2月前
关注
Flexbox水太深,你把持不住
我以前以为我懂 flexbox,于是给容器加个 display: flex,然后就祈祷布局如我所愿。 有时候确实有效,但大部分时候,我得到了一堆“各自为政”的列,完全不是我...
20
评论
分享
zifengb
赞了这篇文章
古茗前端团队
@古茗科技
·
3月前
关注
供应链系统中的 Web 打印方案的探索实践
> 作者:刘锦泉 ## 一、前言 在供应链业务系统中,打印是一项**难以被完全数字化替代的基础能力**。尽管系统形态不断向 Web 化、平台化演进,但在仓储、物流、配送等线...
41
8
分享
zifengb
赞了这篇文章
还好还好不是吗
4月前
关注
老项目改造 vue-cli 2.6 升级 rsbuild 打包10分到3分,开发启动运行时间 从70秒--->2秒
老项目升级,打包10分到3分,开发启动运行时间 从70秒--->2秒!!!!!!!!!!!!!!!!!...
3
评论
分享
zifengb
赞了这篇文章
古茗前端团队
@古茗科技
·
6月前
关注
快速掌握MCP精髓,让AI为我们提效
## 一、前言 首先我们需要了解`MCP`是什么?需要了解大模型`LLM`是什么?通过`LLM`能计算数学表达式嘛?例如: `3+4`的结果吗? 官网解释大模型`LLM` ...
36
6
分享
zifengb
赞了这篇文章
不一样的少年_
代码和人,一个能跑就行
·
5月前
关注
【前端效率工具】再也不用 APIfox 联调!零侵入 Mock,全程不改代码、不开代理
上周四下午,我正在调样式,突然电脑风扇开始咆哮。打开任务管理器:内存占用 15.5G / 16G。我人傻了,16G 内存开发个前端项目还能卡?仔细一看.......
84
46
分享
zifengb
赞了这篇文章
该用户已不存在
6月前
关注
7个没听过但绝对好用的工具
分享7个我最近关注或在用的工具。后端开发总是有干不完的活,数据库、业务逻辑、API安全、云部署,事情一多就容易手忙脚乱。在这种时候,好用的工具能让我事半功倍。...
45
4
分享
zifengb
赞了这篇文章
icebreaker
Github: sonofmagic
·
5月前
关注
重新思考 weapp-tailwindcss 的未来
重新思考 weapp-tailwindcss 的未来 大家好,我是 weapp-tailwindcss、weapp-vite 的作者 icebreaker。 最近我一直在思...
78
42
分享
zifengb
赞了这篇文章
敲敲敲敲暴你脑袋
web前端开发 @可视化
·
6月前
关注
Canvas绘制自定义流动路径
点进来就学如何用canvas绘制流动折线路径,流动小球折线路径,流动小球贝塞尔曲线。以及编辑路径,封装成vue3组件...
37
2
分享
zifengb
赞了这篇文章
XboxYan
前端侦探 @阅文集团
·
8月前
关注
CSS 小技巧:如何将 img 转换成 background-image
单IMG标签还能玩出什么花样?大部分注重内容的图片(比如商品展示、文章配图)都推荐直接使用`img`标签...
68
9
分享
zifengb
赞了这篇文章
古茗前端团队
@古茗科技
·
8月前
关注
方向键滚不动?带你搞懂 tabindex 的工作原理
> 作者:刘锦泉 ## 一、客户的反馈 小刘是公司的一名前端工程师。某天,他在业务反馈群里看到客户抱怨: > “xx 页面用方向键居然滚不动了!” > 客户还补充: > “...
23
2
分享
zifengb
关注了
icebreaker
业余切图仔
zifengb
业余切图仔
·
8月前
举报
Fellou AI 浏览器 - Windows 版来袭 -
fellou.ai
分享一个邀请码: 【AODNYZ】
今日新鲜事
赞过
分享
1
1
zifengb
赞了这篇文章
唐某人丶
前端工程师 @牛马基地
·
9月前
关注
前端仔如何在公司搭建 AI Review 系统
本文介绍了使用Node.js和LLM搭建简易AI代码审查系统的方法,包括设计AI应用思路、提示词、NodeJS与LLM结合分析代码、AI Code Review实现步骤、核...
504
73
分享
zifengb
赞了这篇文章
FliPPeDround
9月前
关注
@uni-helper 社区:让 uni-app 拥抱 ESM 时代
由@uni-helpe社区驱动的 @uni-helper/plugin-uni,这是一个为 uni-app 提供的原生 ESM Vite 插件,让你在 ESM-First ...
18
10
分享
zifengb
赞了这篇文章
Vam的金豆之路
前端历劫之路 @公众号
·
8月前
关注
🔥 1.30 分!我的 JS 库 Mettle.js 杀入全球性能榜,紧追 Vue
时隔一年,我终于带着新的思考成果回来了。回归原生 JavaScript 的纯净力量,性能、体验与持续精进。...
84
95
分享
zifengb
赞了这篇文章
面霸芳芳
10月前
关注
做大模型应用的你们,真的懂markdown渲染吗?
实现的效果: 核心设计原则 四个要点:Web安全、高可用、易拓展和性能 站得高才飞得远,怎么在众多markdown渲染库和清理恶意 HTML的库中技术选型呢? 清理恶意 H...
91
24
分享
zifengb
赞了这篇文章
mlightcad
8月前
关注
CAD-Viewer:面向未来的高性能纯浏览器 DWG/DXF 查看器
CAD-Viewer是一款高性能、纯前端运行的DWG/DXF查看器,无需安装、无需服务器、支持离线使用。基于WebAssembly与WebGL构建,适合隐私敏感、低维护或定...
100
74
分享
下一页
个人成就
文章被点赞
80
文章被阅读
11,969
掘力值
401
关注了
40
关注者
16
收藏集
1
关注标签
13
加入于
2016-08-06