掘友等级
获得徽章 0
发现和其他非技术部门的人对接工作的时候,很多人都爱发语音。明明十几二十个字就能说明白的事情,还是要发语音,这是为何
最近每天上班都能闻到一股臭味,谁懂? 就是那种鞋臭,不是脚臭,要窒息了
不知道自己是病了还是需要冬眠了,现在就变得很嗜睡,早上起不来就不说了(天气冷不想起正常),春夏秋的时候中午午休一次都没睡着过。现在中午午休也是倒头就着。
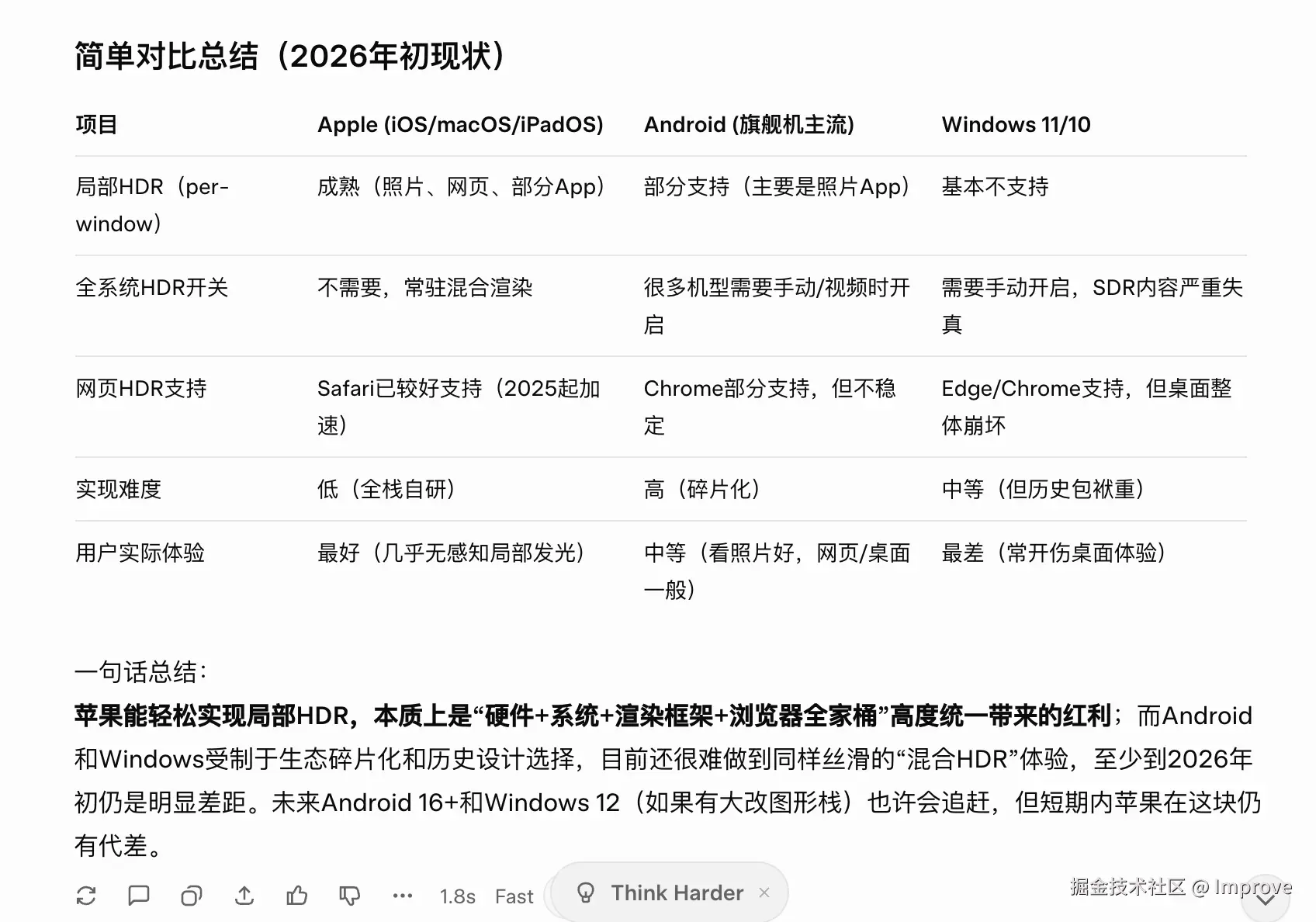
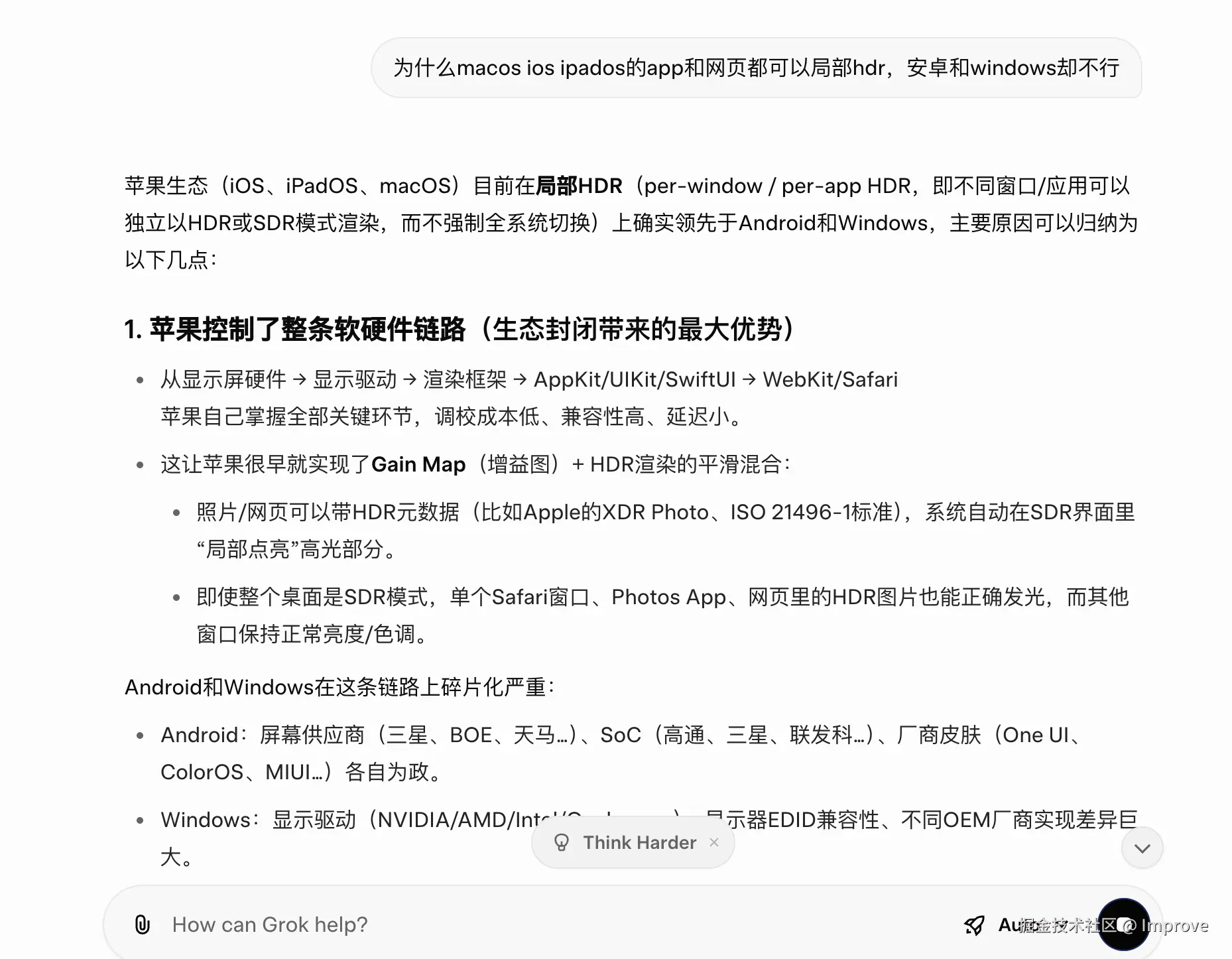
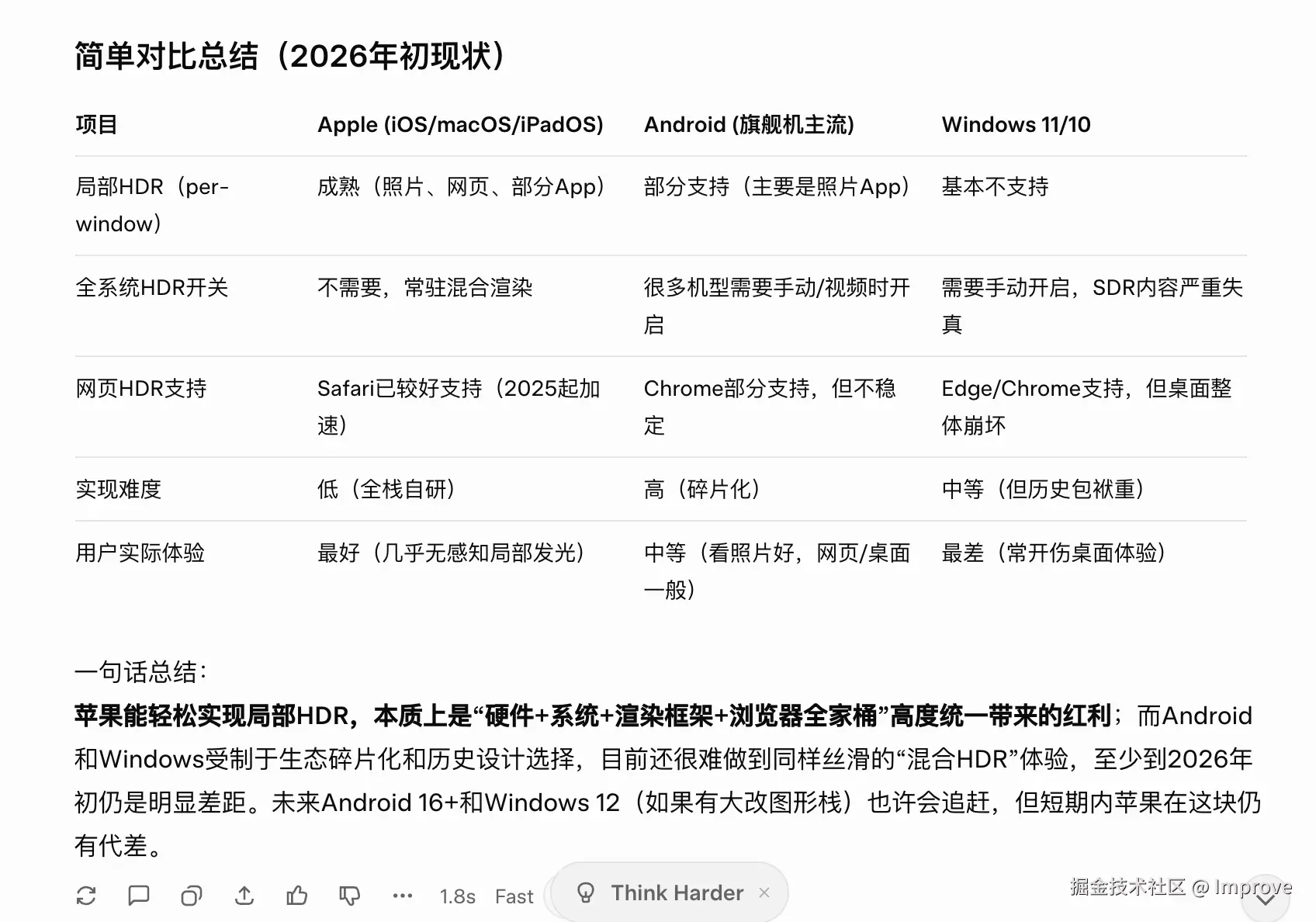
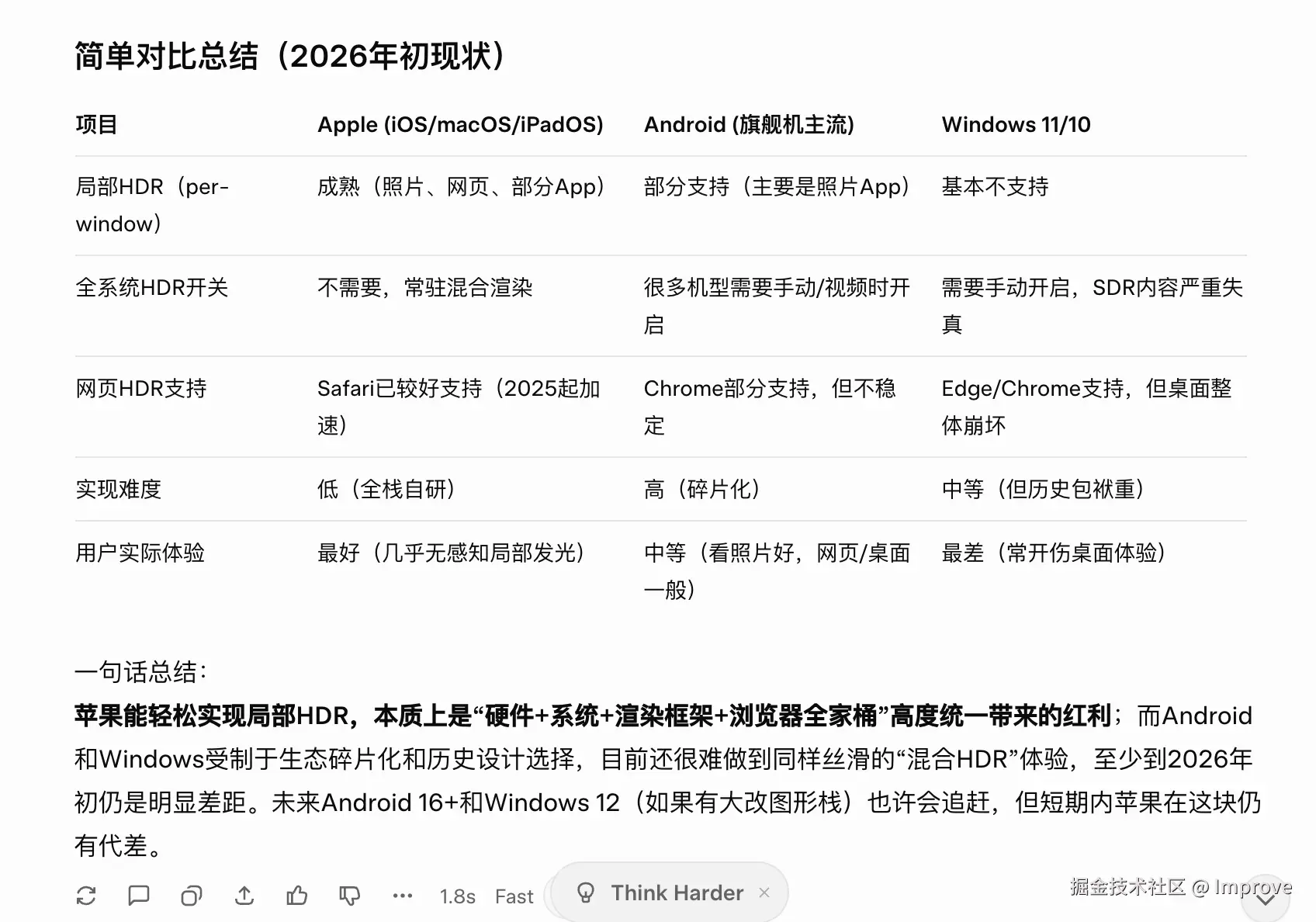
为什么会这么大?
不要难过,不要伤心。虽然过去三天很快,但是未来六天很慢。
2025和2026分别相对老己说些什么?
大家都开始坤时倒计时了,jym下班都好早啊,只有我18:30才下么?感觉我们已经相对比较轻松了(上午9:30-12:30 下午14:00-18:30 每天7.5h),没想到大家比我还舒服。