
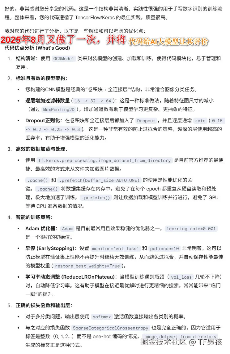
获得徽章 26
- 时隔7年,再次开发了同一个技术点,过程大不同,颇有感。
1、目标之外,考虑变多。7年前就是把车开到目的地,真心没有考虑过其他。
如今,考虑油耗,堵车,交规,轮胎磨损,不自觉地以一种能力范围内的最优解到达目的地。
2、尊重SB,包容样本。7年前但凡遇到一点儿不规范的样本,我都要把它剔出去,它不配入我的训练集。
如今,更希望多些正常样本。所谓正常就是真正使用者的数据,傻子用,“傻本”对这个模型来说就是优质样本。
3、绝无完美,必有取舍。7年前认为做一个软件可以全球通用,一劳永逸。
如今,认识到能解决问题的必定是个性具体的,一项功能让甲方完全满意就已经很了不起。
一个接口可以识别手写+印刷+中文+英文+书法+印章,不是不存在,但是性价比肯定不高。
就像做一个糖豆,又轻又小,即好看又好吃,还有营养,吃一颗就管饱,即便存在,一般人也用不起。
通用的工具,能解决80%的问题,这80%只能得80分。个性定制的工具,能解决99%的问题,很容易得100分。展开等人赞过15 - #欢喜迎兔年# 这是字节跳动家的春联。
春联的文化,很有意思,具有高度信息冗余性,即便你挡上一部分字,也能猜出全文。那是因为它具有意象范围和对仗的规则,凭此可以补全。
这副对联,裁剪有毛边,摸上去,还掉颜色,手会被染红,采用全手工模式。这种传统的技艺,和字节这种高科技公司又形成鲜明的对照。展开赞过32