首页
沸点
课程
数据标注
HOT
AI Coding
更多
直播
活动
APP
插件
直播
活动
APP
插件
搜索历史
清空
创作者中心
写文章
发沸点
写笔记
写代码
草稿箱
创作灵感
查看更多
登录
注册
今夕不知醉
掘友等级
java开发工程师
永远觉得自己知识储备不够
获得徽章 0
动态
文章
专栏
沸点
收藏集
关注
作品
赞
49
文章 20
沸点 29
赞
49
返回
|
搜索文章
今夕不知醉
java开发工程师
·
4月前
举报
jym,有没有好用的折叠洗衣机推荐一下,外地出差酒店没有洗衣机。
什么值得买
赞过
分享
7
1
今夕不知醉
java开发工程师
·
5月前
举报
1 比 1 了,看到希望了
游戏玩家俱乐部
赞过
分享
1
1
今夕不知醉
java开发工程师
·
7月前
举报
jym,推荐一下耳夹式的蓝牙耳机,预算300以下。
什么值得买
分享
7
点赞
今夕不知醉
java开发工程师
·
11月前
举报
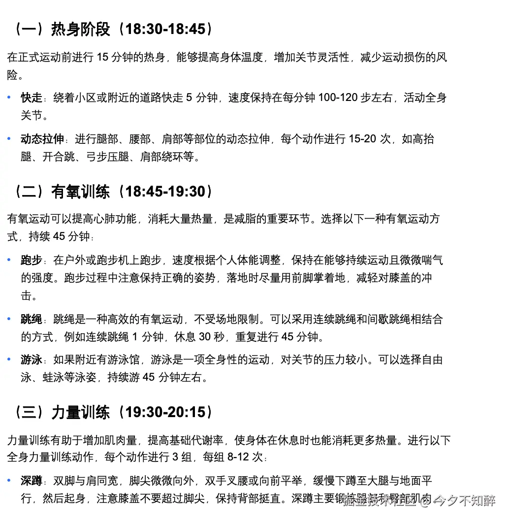
用chatGPT(第一张)和豆包(第二张)分别生成了个训练计划,一个练一周,试试哪个效果好
收起
查看大图
向左旋转
向右旋转
分享
7
点赞
今夕不知醉
java开发工程师
·
11月前
举报
jym,求三天qq音乐
分享
4
点赞
今夕不知醉
java开发工程师
·
12月前
举报
父亲走了二十天了,昨天晚上第一次梦到他,好开心
等人赞过
分享
39
39
今夕不知醉
java开发工程师
·
1年前
举报
jym,预算二百,有没有好用的路由器推荐一下
分享
6
点赞
今夕不知醉
java开发工程师
·
1年前
举报
jym,你们中午带饭的话,是早上做饭还是前一天晚上做?
分享
13
点赞
今夕不知醉
java开发工程师
·
1年前
举报
jym,两千左右的平板有推荐的吗?主要是看视频,屏幕能护眼一点,家里小朋友会看,偶尔打个王者、原神。
分享
35
点赞
今夕不知醉
java开发工程师
·
1年前
举报
jym,有没有买过安全座椅的给推荐一下
什么值得买
分享
13
点赞
下一页
关注了
14
关注者
0
收藏集
4
关注标签
7
加入于
2020-09-08