获得徽章 0
[微笑]我是来钓鱼的,🎣愿望是钓个喜欢看动漫打游戏的IT男……
小满同学于2025-11-24 23:40发布的图片
评论
想结婚了,也不是孤独,就是不想再一个人了……
3
一不小心熬了个夜💔
1
赞了这篇沸点
#挑战每日一条沸点#
天上月,人间月,独自异乡当空月,登高凭栏眼中月,竹篮打水碎又圆。
山间风 ,水边风,出租屋里蟑螂风,深秋故里眼中风,风吹浮萍有相逢。
3
赞了这篇沸点
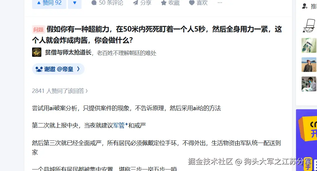
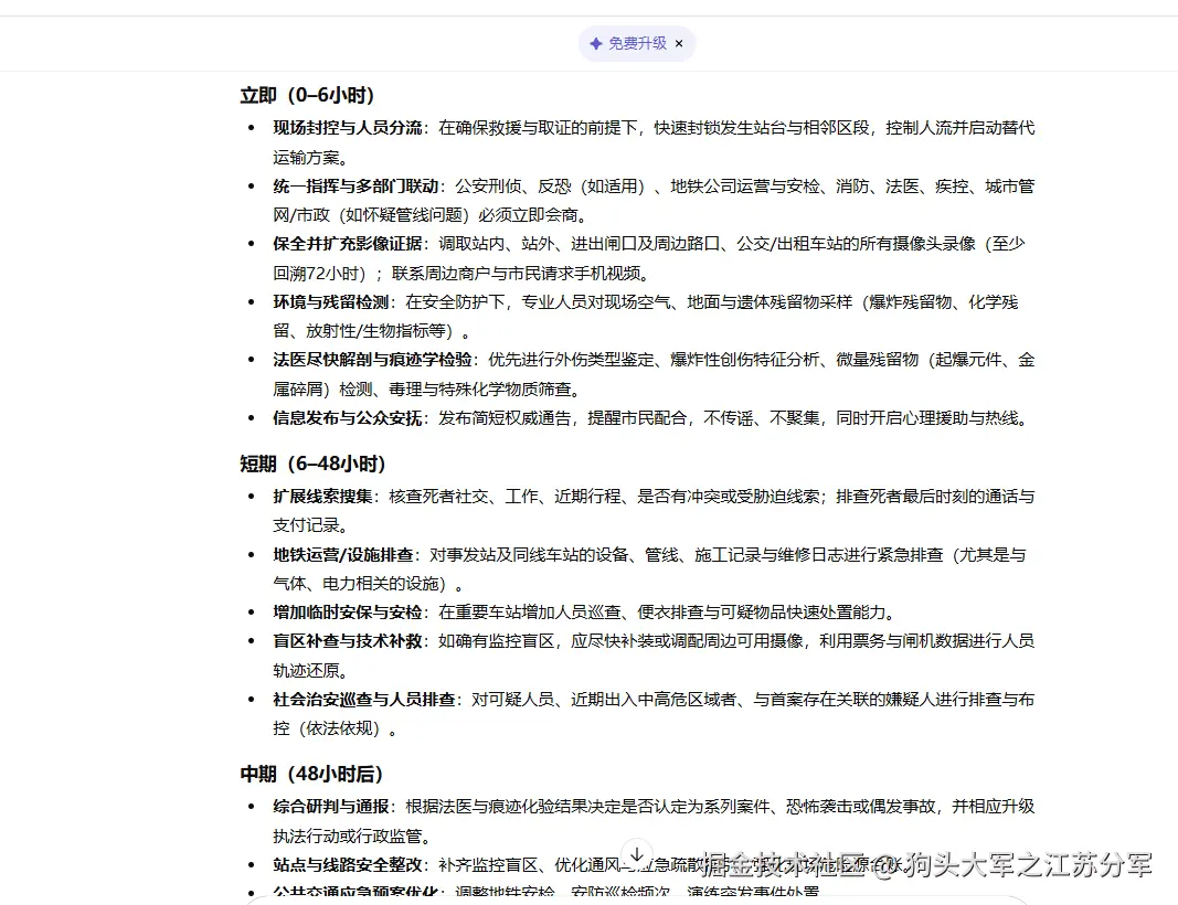
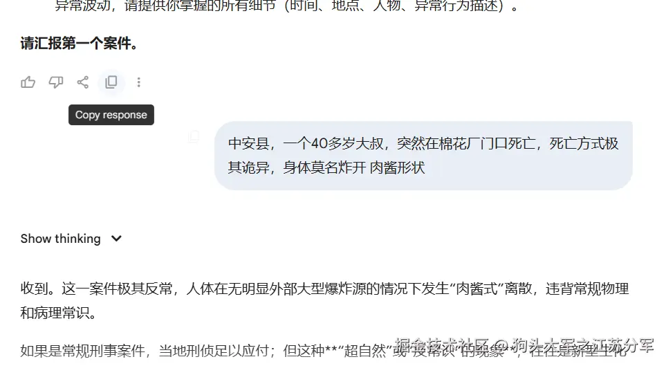
我拿这个问题测试了下Google的Gemini 3 ,只跟他说案件,不说其他信息,他的反应很快也很精准,第二次就已经能够查到嫌疑人了。相比较GPT的话,(图4)就显得跟讲故事一样
狗头大军之江苏分军于2025-11-21 11:45发布的图片
狗头大军之江苏分军于2025-11-21 11:45发布的图片
狗头大军之江苏分军于2025-11-21 11:45发布的图片
狗头大军之江苏分军于2025-11-21 11:45发布的图片
7
赞了这篇沸点
其实上了小学阶段的孩子就已经进化成完整的人了。只是某些表达跟成年人不一样而已。 我爸以前常年在国外,我记得小时候有个高高大大的男的,应该是老家的人,来找我妈,大概意思是要求还钱、还是什么忘记了,反正我妈是出于弱势,当时我就发现不对劲,我很难受,你凭什么手叉腰对我妈嚷嚷。我就假装蹲在地上我玩,然后找一个铁丝,转着圈的扫地似的动作,故意的去往他腿上扫动。让他离开我们家
3
生活已经这么难了,可以叫我一声美女,让我迷失一下自我吗?
小满同学于2025-11-21 13:06发布的图片
小满同学于2025-11-21 13:06发布的图片
小满同学于2025-11-21 13:06发布的图片
小满同学于2025-11-21 13:06发布的图片
32
好无聊啊,有没有河南的男铲阿[睡]
1
#新人报道# 被一只流浪猫欺骗了一周感情,每天都喂它,今天发现它竟然有“家”,有没有海贼迷聊聊天
小满同学于2025-11-20 13:24发布的图片
15