首页
沸点
课程
数据标注
HOT
AI Coding
更多
直播
活动
APP
插件
直播
活动
APP
插件
搜索历史
清空
创作者中心
写文章
发沸点
写笔记
写代码
草稿箱
创作灵感
查看更多
登录
注册
啦啦啦啦啦啦啦啦
掘友等级
获得徽章 0
动态
文章
专栏
沸点
收藏集
关注
作品
赞
724
文章 724
沸点 0
赞
724
返回
|
搜索文章
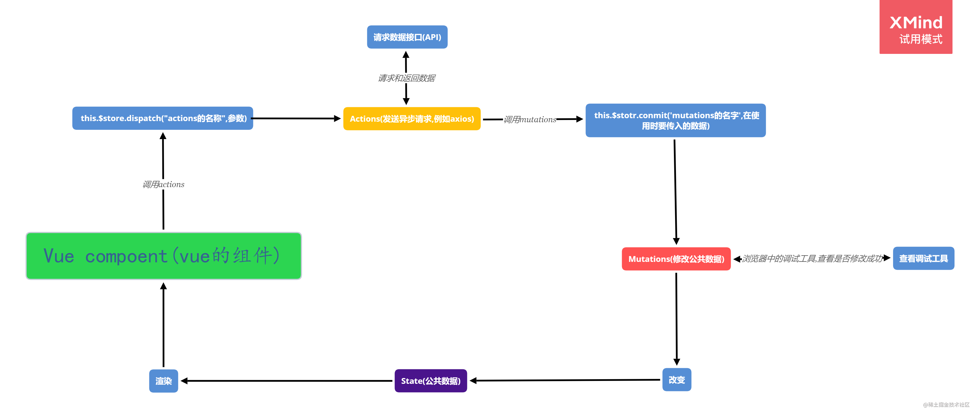
Vuex的使用
订阅
Vuex是一个专为Vue.js应用程序开发的状态管理模式,采用集中式储存管理所有组件的状态,解决多组件数据通信
2021-09-28 19:22
·
文章数 5
·
订阅人数 3
新建专栏
欢迎大家使用稀土掘金专栏,让你的写作更加体系化~
专栏名称
0/50
专栏简介
0/150
专栏封面
点击上传图片
建议尺寸:480*270px
个人成就
文章被点赞
814
文章被阅读
73,630
掘力值
2,507
关注了
6
关注者
20
收藏集
1
关注标签
24
加入于
2021-09-28