首页
沸点
课程
数据标注
HOT
AI Coding
更多
直播
活动
APP
插件
直播
活动
APP
插件
搜索历史
清空
创作者中心
写文章
发沸点
写笔记
写代码
草稿箱
创作灵感
查看更多
登录
注册
等等_
掘友等级
前端工程师
just going go
获得徽章 15
动态
文章
专栏
沸点
收藏集
关注
作品
赞
115
文章 114
沸点 1
赞
115
返回
|
搜索文章
赞
文章( 114 )
沸点( 1 )
外包兼职众包仔
1年前
举报
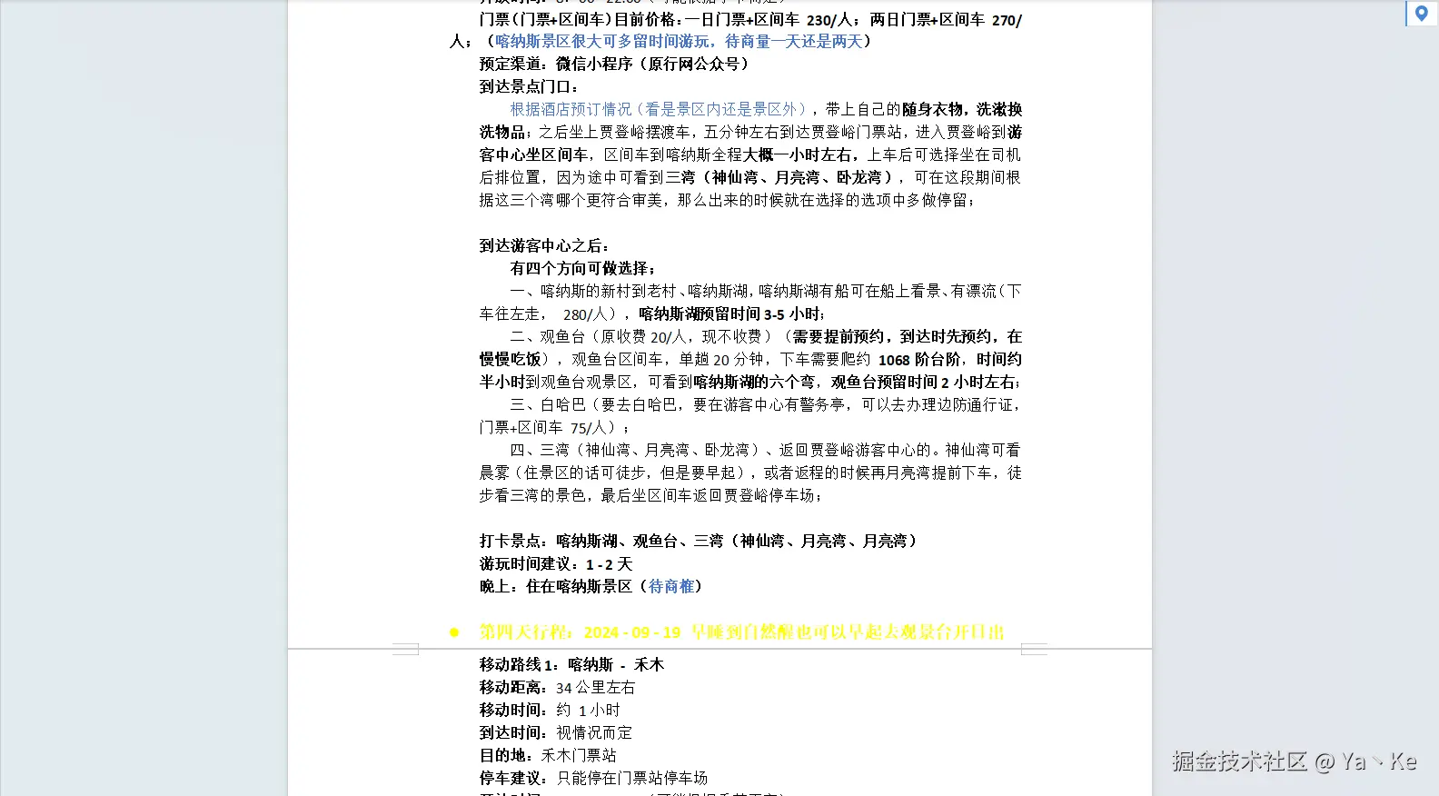
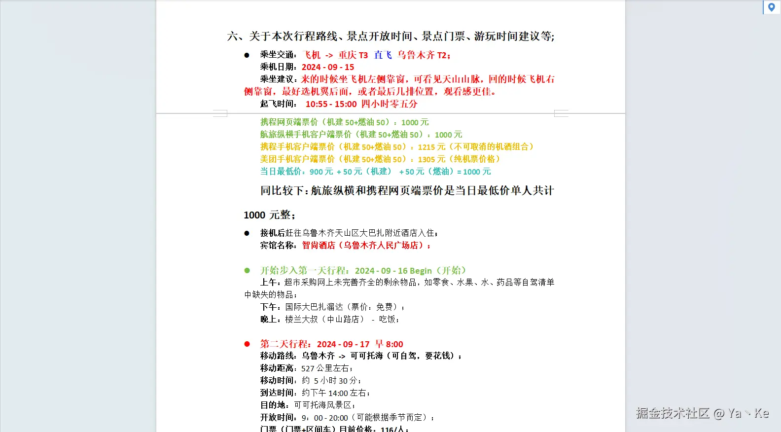
这攻略做的够了么
收起
查看大图
向左旋转
向右旋转
分享
246
131
个人成就
文章被点赞
107
文章被阅读
5,831
掘力值
419
关注了
34
关注者
20
收藏集
10
关注标签
13
加入于
2021-03-18