首页
沸点
课程
数据标注
HOT
AI Coding
更多
直播
活动
APP
插件
直播
活动
APP
插件
搜索历史
清空
创作者中心
写文章
发沸点
写笔记
写代码
草稿箱
创作灵感
查看更多
登录
注册
苏近之
掘友等级
牛马
专注于Rust、AI、区块链量化
获得徽章 0
动态
文章
专栏
沸点
收藏集
关注
作品
赞
1
文章 1
沸点 0
赞
1
返回
|
搜索文章
苏近之
牛马
·
3月前
举报
#Trae.ai#
用 Vibe Coding 写了一个 BTC 量化交易系统,用 AI 美化了一下管理界面, 瞬间就很 Hack,逼格满了!
收起
查看大图
向左旋转
向右旋转
AICoding交流
赞过
分享
9
3
苏近之
牛马
·
3月前
举报
#Trae.ai#
花了一个多月,用 AI 写了这个量化交易系统,10个服务,5.7万行 Rust 代码,终于稳定有收益了,不妄辛苦好多个夜晚。
收起
查看大图
向左旋转
向右旋转
AICoding交流
等人赞过
分享
4
7
苏近之
牛马
·
3月前
举报
#Trae.ai#
用 AI 写了 4W 行 Rust 代码,完成了币圈的量化交易程序,加上机器学习,1号上线到现在盈利百分之五。一直给 AI 付钱,终于可以用它变现了。
AICoding交流
等人赞过
分享
24
4
苏近之
牛马
·
9月前
举报
开源一个 Rust 写的小项目,保证所有前后端都用得到。功能太强,不好说得太直白,我就问你有没有遇到 npm 下载不下来,docker.io 访问不了,github 打不开?欢迎 star!
github.com
优秀开源项目
赞过
分享
评论
1
苏近之
牛马
·
11月前
举报
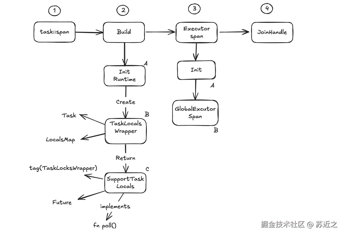
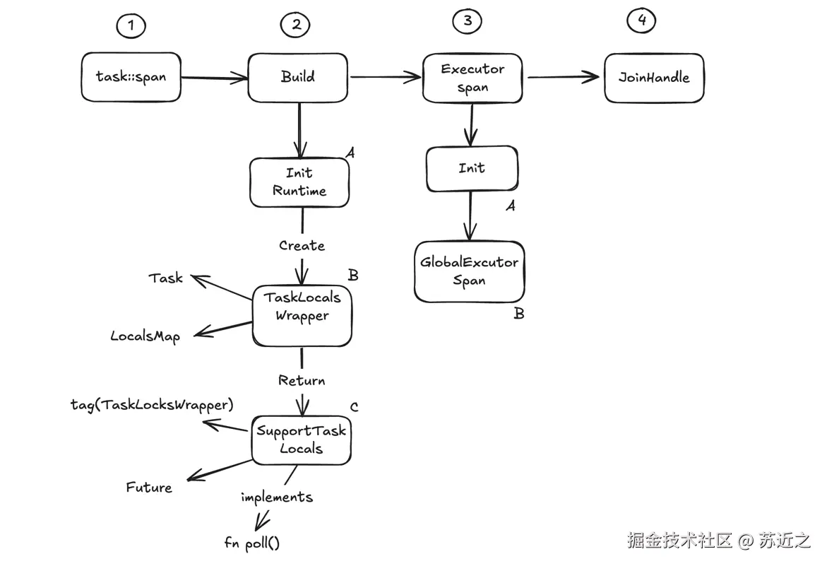
接下去,会写几篇关于 async-std 这个 rust 异步运行时的源码分析。
收起
查看大图
向左旋转
向右旋转
源码共读
分享
评论
点赞
苏近之
牛马
·
11月前
举报
#新人报道#
正在筹划出版一本 Rust 和微服务的书
服务端与架构
赞过
分享
3
2
个人成就
文章被点赞
95
文章被阅读
11,601
掘力值
702
关注了
2
关注者
35
收藏集
1
关注标签
2
加入于
2022-10-14