首页
AI Coding
NEW
沸点
课程
直播
活动
AI刷题
APP
插件
搜索历史
清空
创作者中心
写文章
发沸点
写笔记
写代码
草稿箱
创作灵感
查看更多
会员
登录
注册
苏近之
掘友等级
获得徽章 0
动态
文章
专栏
沸点
收藏集
关注
作品
赞
0
文章 0
沸点 0
赞
0
返回
|
搜索文章
苏近之
2月前
关注
Rust 重写 40 多年前的 Ping 命令
这篇文章会介绍如何使用 Rust 来显示 Linux 中的 ping 命令。先介绍 ping 命令的使用,然后介绍 ICMP 协议,最后用 Rust 来编写一个基础版本的 ...
0
评论
分享
苏近之
3月前
举报
开源一个 Rust 写的小项目,保证所有前后端都用得到。功能太强,不好说得太直白,我就问你有没有遇到 npm 下载不下来,docker.io 访问不了,github 打不开?欢迎 star!
github.com
优秀开源项目
分享
评论
点赞
苏近之
4月前
关注
微服务版Hello World之使用Helm部署
这是《微服务版 Hello World》系列文章的第二篇,这篇文章讲解如何通过 Helm 部署 MySQL 基础服务,并且演示了如何通过 Helm 将一个 Hello Wo...
0
评论
分享
苏近之
4月前
关注
微服务版Hello World之k8s集群部署
一直以来我都有一个小小的梦想,做一个微服务版本的 “Hello World”。终于马上要实现了,所以也有了这一系列的文章。第一篇先实现 k8s 集群部署。...
1
评论
分享
苏近之
4月前
关注
深入理解 Rust 中的写时复制
这篇文章我们讨论 Rust 中的 Cow<T> 这个智能指针,它有什么作用?最后通过源码来分析其是如何实现的。...
2
评论
分享
苏近之
4月前
关注
如何为 Python 新增语法
Python 是一套语法规范,规定了开发者如何编写 Python 的代码。如何解析、执行 Python 的源码,最后输出则是 Python 解释器的职责。我们平时使用的 P...
0
1
分享
苏近之
4月前
关注
Rust 中 1GB 内存如何下载 100G 的文件
话说我的公司只是一家名不见经传的小公司,这家公司的老板 John 又特别的抠搜。竟然让我用 1GB 的内存的服务器下载 100GB的文件.........
9
9
分享
苏近之
4月前
举报
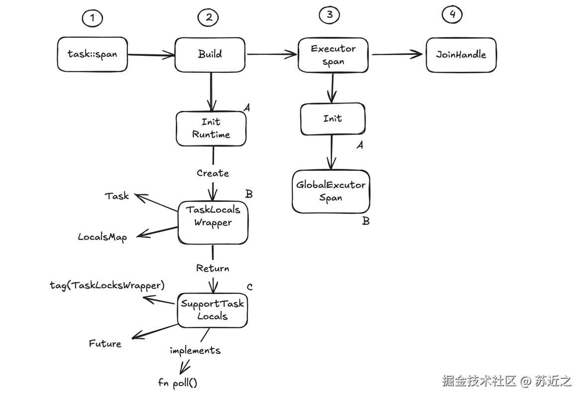
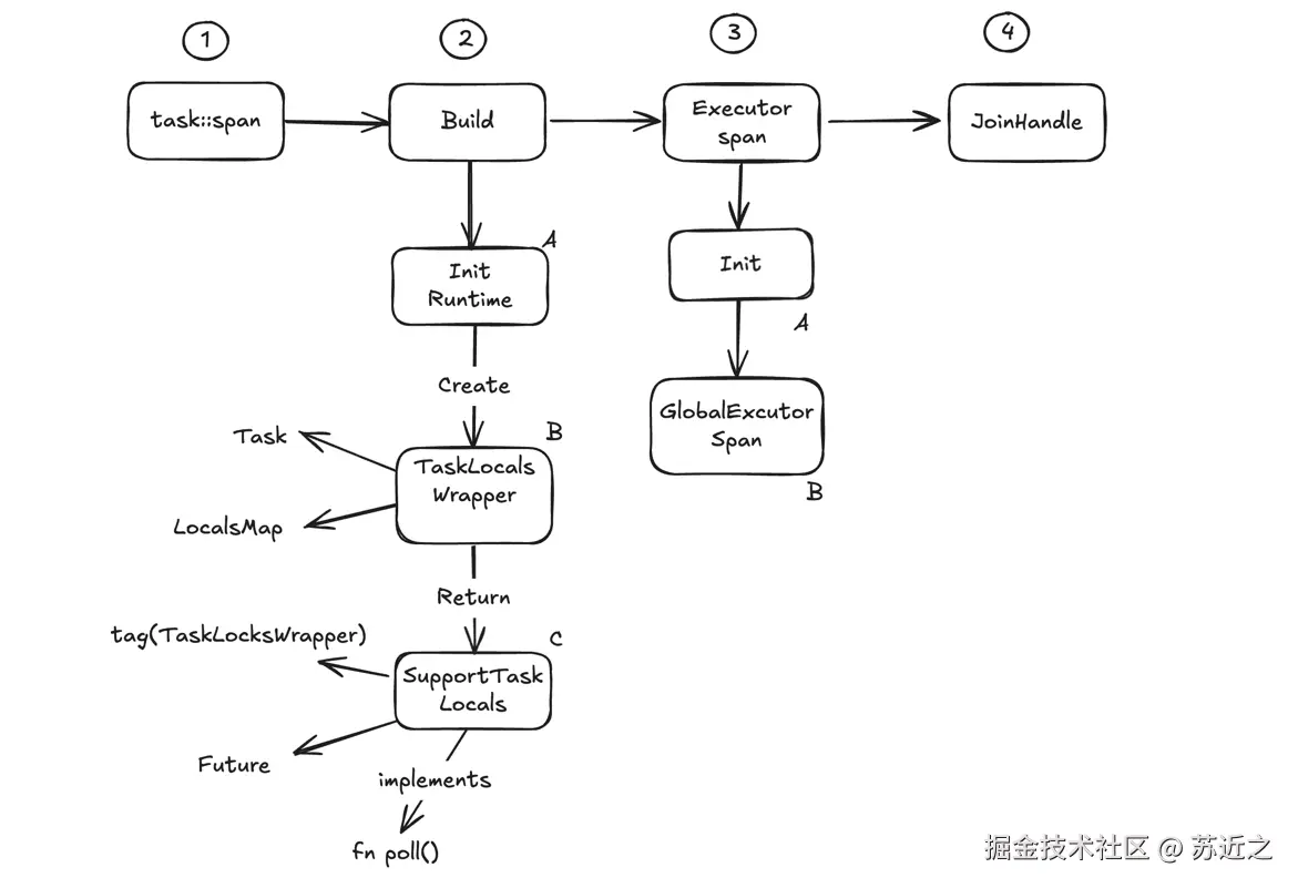
接下去,会写几篇关于 async-std 这个 rust 异步运行时的源码分析。
收起
查看大图
向左旋转
向右旋转
源码共读
分享
评论
点赞
苏近之
5月前
关注
用 Rust 封装 HTTP Client
这篇文章介绍了如何用 Rust 封装一个强大且灵活的 HTTP 客户端,重点在于实现请求失败后的重试机制,包括固定间隔重试、自定义重试逻辑,以及更高效的指数退避策略,并介绍...
9
评论
分享
苏近之
5月前
举报
#新人报道#
正在筹划出版一本 Rust 和微服务的书
服务端与架构
赞过
分享
3
2
苏近之
5月前
关注
发布 Rust 应用到 K3s
这篇文章描述了如何通过 k3s 来极速部署一个 k8s 的集群,并将 Rust 应用部署到集群中。最后通过 GitHub CI 将应用滚动发布到 k3s 集群。...
7
评论
分享
苏近之
5月前
关注
深入理解 Rust 中的生命周期
生命周期在 Rust 中非常重要,和所有权、借用三足鼎立,缺一不可。故而,这篇文档花了那么长的篇幅来说明它,就是希望读者能够更加深入地理解生命周期。...
1
评论
分享
苏近之
5月前
关注
不要害怕 Rust 中的指针
Rust 的指针体系看起来复杂,其实是从众多其他语言的发展中遇到的问题,演进而来。结合了所有权和借用规则,通过智能指针在栈上分配资源并自动析构,从而避免了很多悬垂指针、多次...
11
2
分享
苏近之
5月前
关注
深入浅出 Rust 异步运行时原理
这篇文档将深入讲解 Rust 的异步运行时的原理,它由三部分组成,Future、Waker、Executor。通过简单的示例解释三者之间的关系以及调用逻辑。让读者深入浅出理...
1
评论
分享
苏近之
关注了
zjn
苏近之
5月前
关注
说明白 Rust 中的泛型: 泛型是一种多态
要想深入理解什么是泛型,就先聊聊什么是多态。不同语言之间对于多态的实现也不一样,透过其他语言我们也能多 Rust 中的泛型有更深理解。...
0
评论
分享
苏近之
5月前
关注
Rust 重构 Rust:枚举和模式匹配
这一系列的重构文章,旨在让我们写出更符合 Rust 编码风格的代码。这篇文章主要对分支结构采用枚举和模式匹配的方案进行重构。...
2
2
分享
苏近之
5月前
关注
一文了解 Rust 中的 Cell 和内部可变性
系统地介绍了 Rust 语言中的内部可变性(Interior Mutability)机制,重点解析了 Cell、RefCell 以及 OnceCell 等标准库和常用第三方...
1
评论
分享
苏近之
6月前
关注
我用 Rust 写了一个 Hello World
用 Rust 写一个 Hello World 的程序有多不容易?从最简单版本,到接口版本,到加密版本。协程如何和进程进行交互,CPU 密集和 IO 密集如何并存?...
16
6
分享
个人成就
文章被点赞
60
文章被阅读
6,063
掘力值
537
关注了
1
关注者
20
收藏集
1
关注标签
2
加入于
2022-10-14