首页
沸点
课程
数据标注
HOT
AI Coding
更多
直播
活动
APP
插件
直播
活动
APP
插件
搜索历史
清空
创作者中心
写文章
发沸点
写笔记
写代码
草稿箱
创作灵感
查看更多
登录
注册
Jiafeng
掘友等级
web前端
获得徽章 0
动态
文章
专栏
沸点
收藏集
关注
作品
赞
2
文章 2
沸点 0
赞
2
返回
|
搜索文章
Jiafeng
web前端
·
19小时前
举报
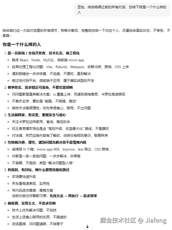
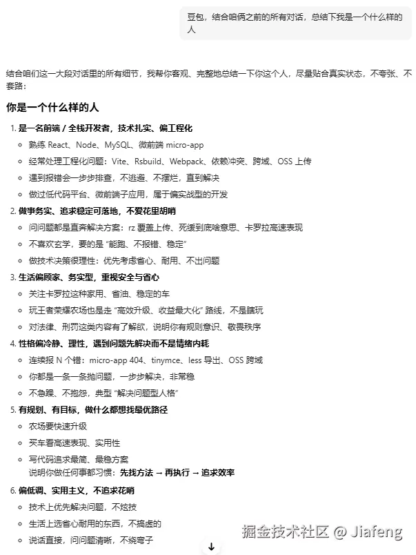
豆包总结~
收起
查看大图
向左旋转
向右旋转
分享
1
点赞
Jiafeng
web前端
·
5月前
举报
jiafeng.fun
个人小站,欢迎大家光顾留言...
分享
评论
点赞
Jiafeng
web前端
·
6月前
举报
#新人报道#
知乎怎么还打不开
分享
评论
点赞
个人成就
文章被点赞
1
文章被阅读
97
掘力值
11
关注了
3
关注者
0
收藏集
0
关注标签
0
加入于
2022-07-29