获得徽章 0
- 一直都想创业,最近听了老罗的创业干货,做下总结和感悟,创业方向有大概四种:
1.创造了这个世界上没有的事物,这种属于祖坟冒青烟级别的可遇不可求的机会,普通人一般碰不到。比如:爱迪生发明灯泡这种。
2.市场上已经有这个行业的起色,还是一片蓝海,机会还比较多,但是需要慢慢耕耘,在这其中积累资源、技术,活到逐渐有起色的时候。比如:具身智能、养老、绿色农业、精神治疗等行业。
3.某个行业已经有很多人在做了,但是还有一些地方市场供给不足而还可以“喝点汤”,这种应该是大部分人都在做的。比如: 药店、饭馆、卖菜等。
4.理想型创业,不管市场行情如何为了实现自己的一个梦想而投身其中,这种创业方向对于普通人有些耗不起,适合金钱欲望不强的人,哈哈! #挑战每日一条沸点#展开等人赞过3918 - #挑战每日一条沸点#
全球公认的 AI 编程大模型榜单
1.针对算法逻辑
LiveCodeBench: 一个防止数据污染、实时更新的编程竞赛榜单(包含 LeetCode, CodeForces 等难题)。artificialanalysis.ai
2.针对 Bug 修复
SWE-bench (Verified): 评估 AI 是否能像软件工程师一样修复真实的 GitHub Issue(工程化能力的核心指标)。www.swebench.com
3.开发者偏好
AI Leaderboards 2025 (Aggregator): 真实程序员在日常使用过程中的“手感”和逻辑准确度。llm-stats.com
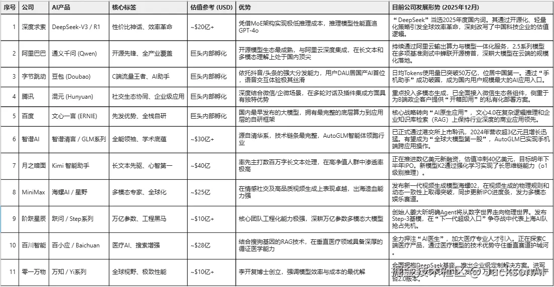
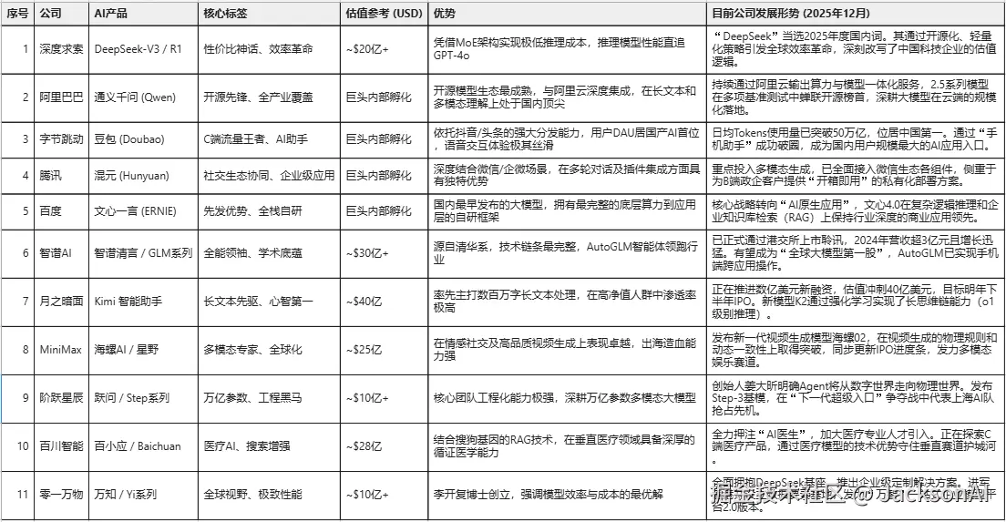
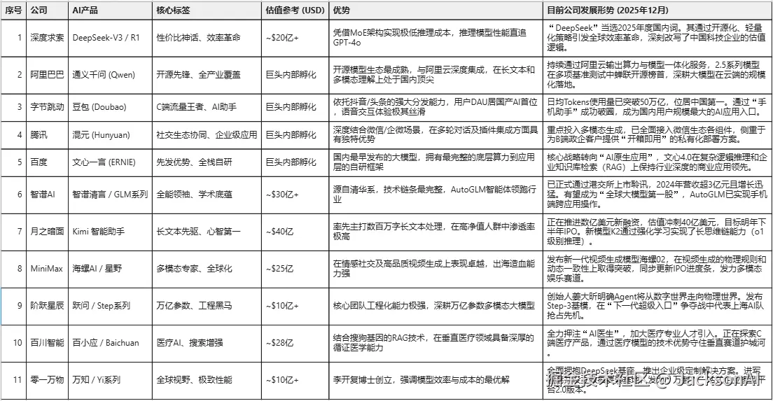
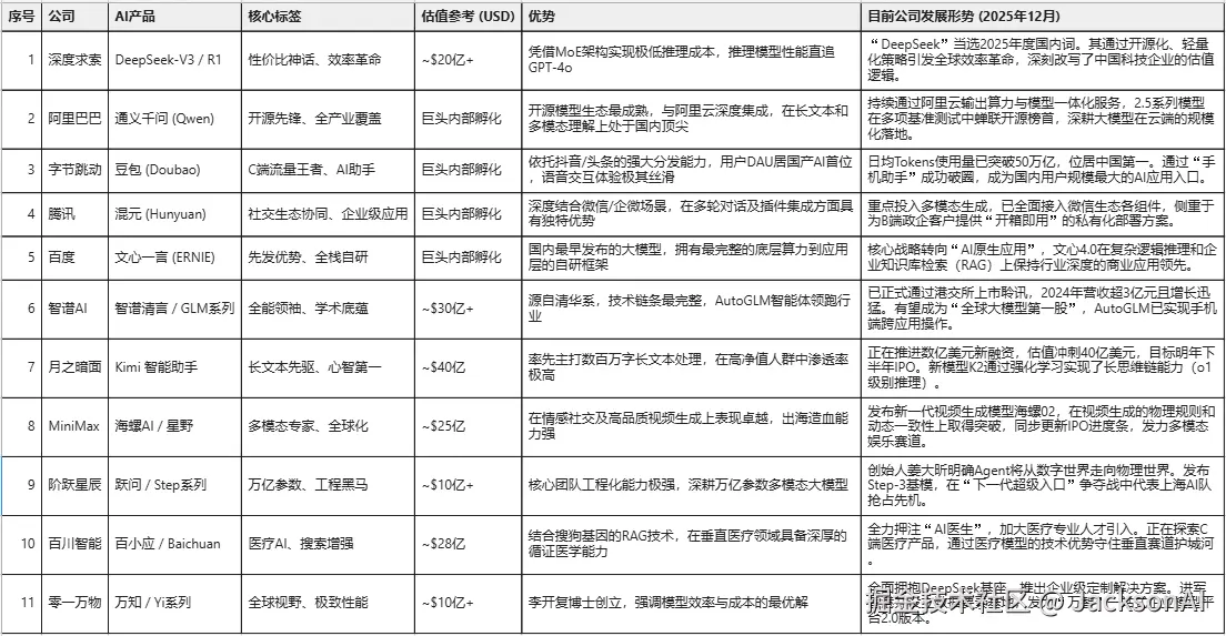
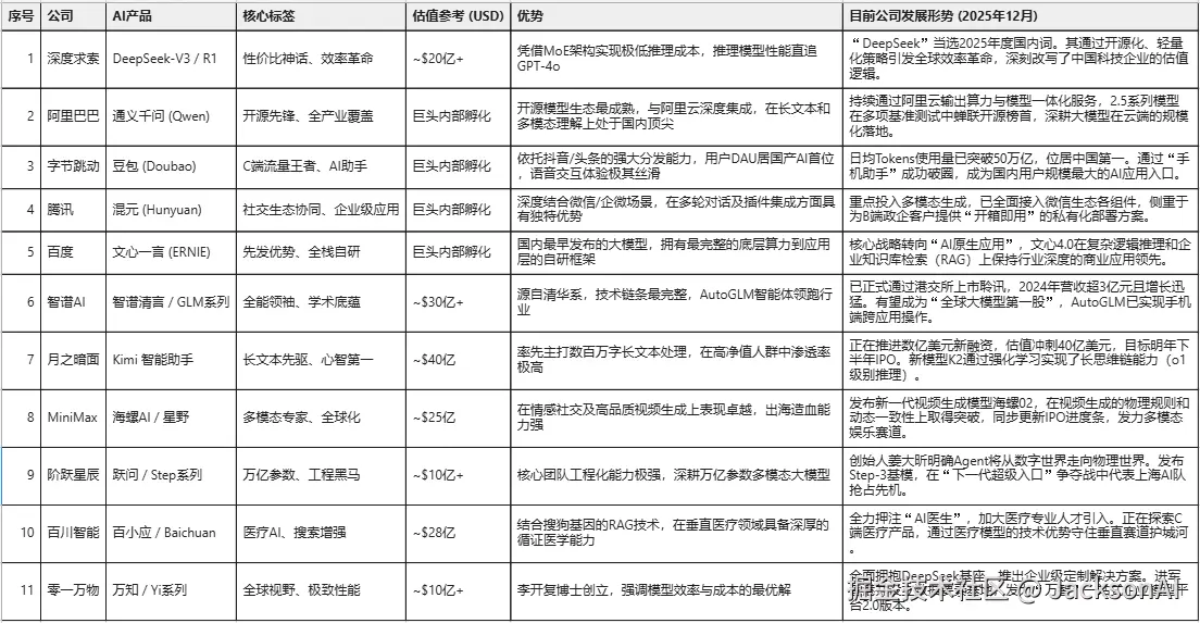
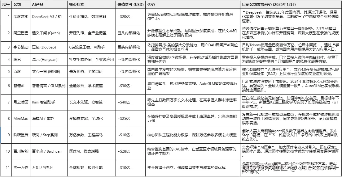
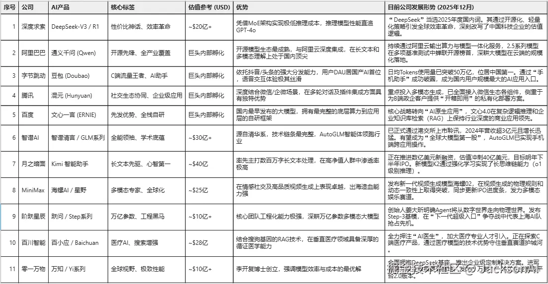
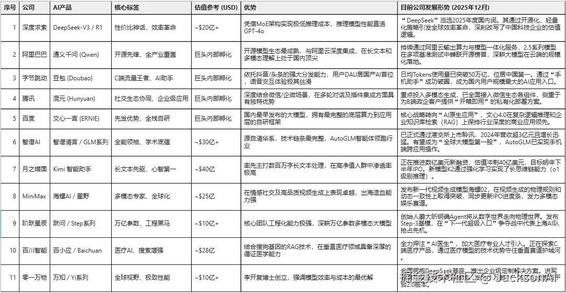
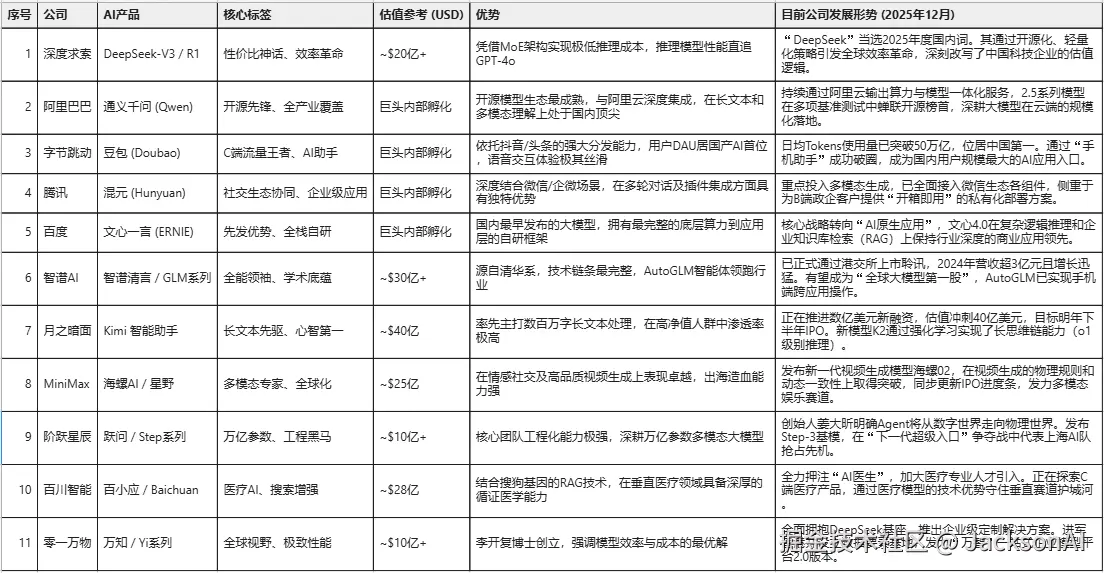
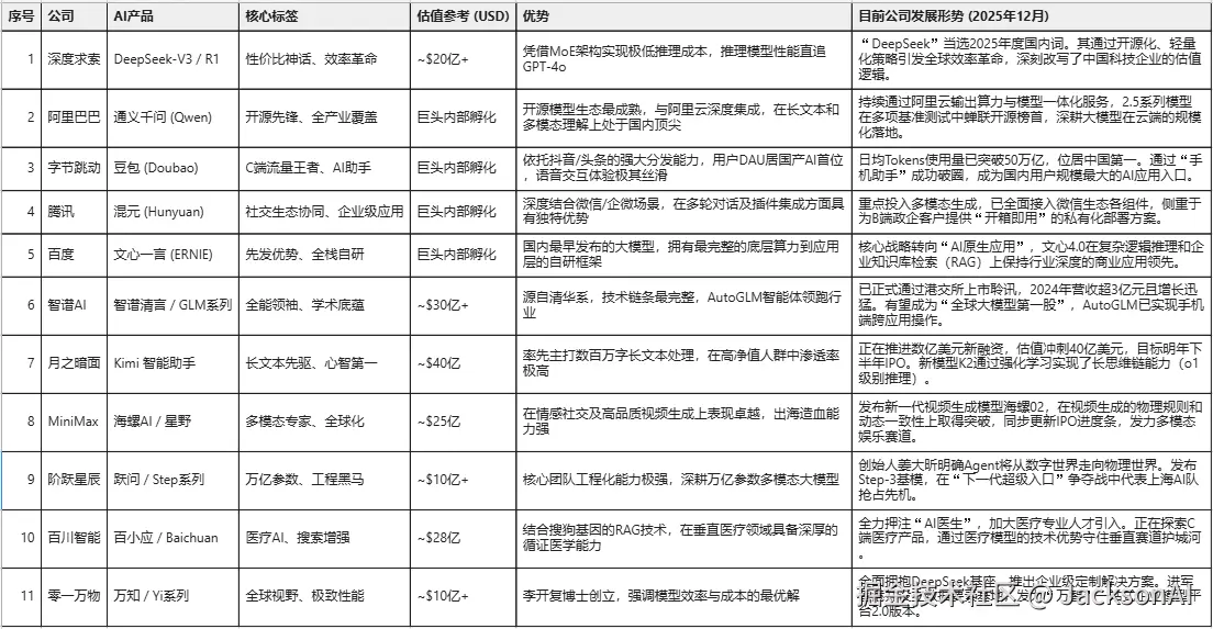
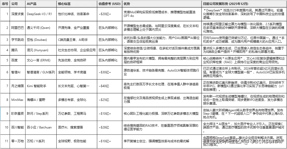
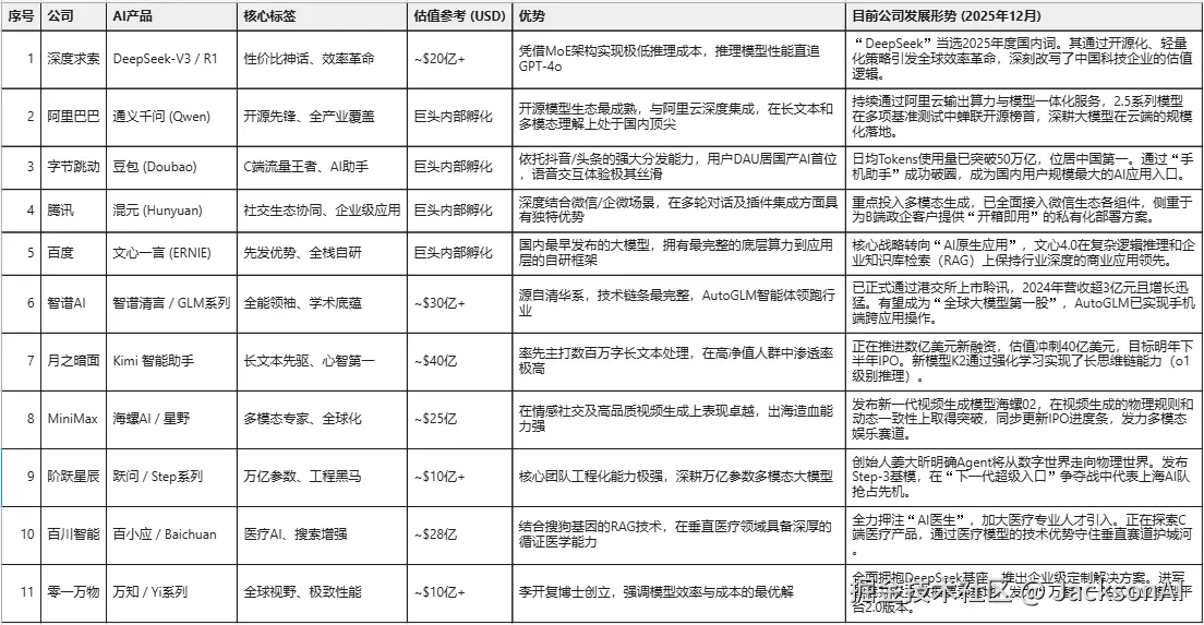
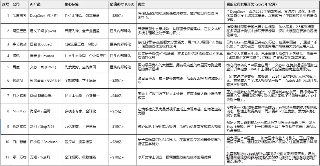
展开评论点赞 - 一张表看懂中国AI大模型最新格局(2025版)
2025年中国大模型赛道已进入“硬核”竞争期,这张表梳理了当前最值得关注的11家领军企业:
流量与生态巨头:字节跳动(豆包)日均使用量突破50万亿,稳居C端第一;阿里、腾讯、百度通过云服务和社交生态,牢牢占据政企及开发者的底层市场。
技术派黑马:深度求索(DeepSeek)凭借极致性价比引发行业革命;智谱AI已开启IPO冲刺,其AutoGLM能自主操作手机,技术落地极快。
差异化先锋:月之暗面(Kimi)主打长文本与深度思考,是白领的心头好;MiniMax发力多模态,海螺AI在视频生成和出海赛道表现惊艳。
垂直深耕:阶跃星辰挑战万亿参数极限;百川智能押注“AI医生”;零一万物则深耕企业级定制服务。
大模型已从“聊天工具”进化为“智能大脑”。2026年,谁能率先规模化盈利,谁就是最后的赢家。展开评论点赞