获得徽章 0
#每天一个知识点#
SOTA(State Of The Art):行业内最顶级的技术
OTA(Over The Air):远程升级
评论
一直都想创业,最近听了老罗的创业干货,做下总结和感悟,创业方向有大概四种:
1.创造了这个世界上没有的事物,这种属于祖坟冒青烟级别的可遇不可求的机会,普通人一般碰不到。比如:爱迪生发明灯泡这种。
2.市场上已经有这个行业的起色,还是一片蓝海,机会还比较多,但是需要慢慢耕耘,在这其中积累资源、技术,活到逐渐有起色的时候。比如:具身智能、养老、绿色农业、精神治疗等行业。
3.某个行业已经有很多人在做了,但是还有一些地方市场供给不足而还可以“喝点汤”,这种应该是大部分人都在做的。比如: 药店、饭馆、卖菜等。
4.理想型创业,不管市场行情如何为了实现自己的一个梦想而投身其中,这种创业方向对于普通人有些耗不起,适合金钱欲望不强的人,哈哈! #挑战每日一条沸点#
展开
39
#挑战每日一条沸点#
全球公认的 AI 编程大模型榜单


1.针对算法逻辑
LiveCodeBench: 一个防止数据污染、实时更新的编程竞赛榜单(包含 LeetCode, CodeForces 等难题)。
artificialanalysis.ai

2.针对 Bug 修复
SWE-bench (Verified): 评估 AI 是否能像软件工程师一样修复真实的 GitHub Issue(工程化能力的核心指标)。
www.swebench.com

3.开发者偏好
AI Leaderboards 2025 (Aggregator): 真实程序员在日常使用过程中的“手感”和逻辑准确度。
llm-stats.com
展开
JacksonAI于2025-12-20 14:55发布的图片
JacksonAI于2025-12-20 14:55发布的图片
JacksonAI于2025-12-20 14:55发布的图片
评论
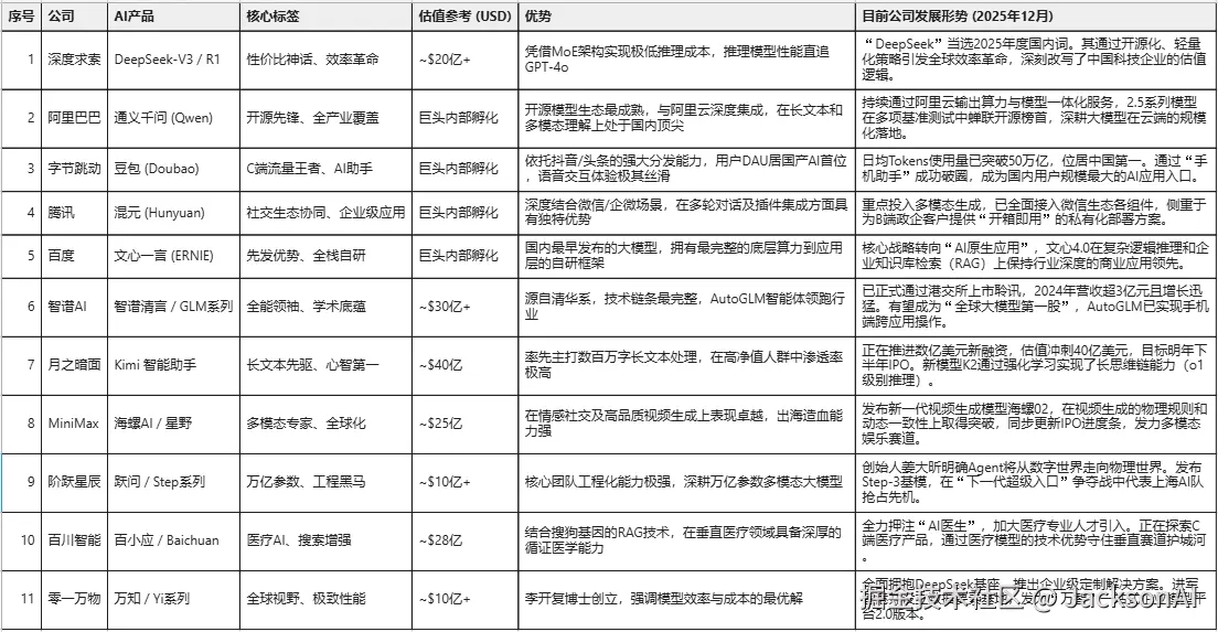
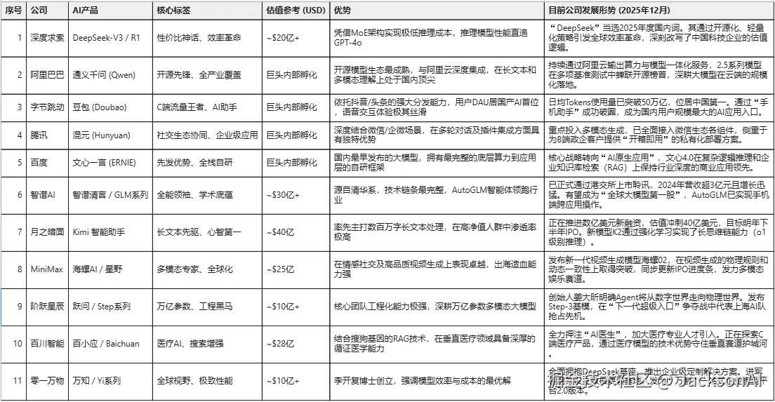
一张表看懂中国AI大模型最新格局(2025版)

2025年中国大模型赛道已进入“硬核”竞争期,这张表梳理了当前最值得关注的11家领军企业:

流量与生态巨头:字节跳动(豆包)日均使用量突破50万亿,稳居C端第一;阿里、腾讯、百度通过云服务和社交生态,牢牢占据政企及开发者的底层市场。
技术派黑马:深度求索(DeepSeek)凭借极致性价比引发行业革命;智谱AI已开启IPO冲刺,其AutoGLM能自主操作手机,技术落地极快。
差异化先锋:月之暗面(Kimi)主打长文本与深度思考,是白领的心头好;MiniMax发力多模态,海螺AI在视频生成和出海赛道表现惊艳。
垂直深耕:阶跃星辰挑战万亿参数极限;百川智能押注“AI医生”;零一万物则深耕企业级定制服务。

大模型已从“聊天工具”进化为“智能大脑”。2026年,谁能率先规模化盈利,谁就是最后的赢家。
展开
JacksonAI于2025-12-20 14:33发布的图片
评论
RESTful API 是一种将互联网上的对象(数据、文件等)抽象为“资源”,并为每个资源分配唯一 URL,通过标准的 HTTP 动词(GET, POST, PUT, DELETE)来实现对这些资源的操作规范。
评论
#挑战每日一条沸点# 电脑上有四款浏览器,传统浏览器Chrome、Edge,新兴AI浏览器夸克、豆包。豆包的内存占用真把我惊呆了,一个多G直接给我吃没了,这还是我啥事儿没干 的情况下。夸克要好很多,只是比传统浏览器多一百M左右。

我喜欢使用AI浏览器上的Alt+Space快捷键快速提问功能,以前主要用uTools实现效果,最近发现钉钉也加入了类似功能。这个功能可以让我快速查询问题,极大提高我的效率,尤其是中英文翻译、名词解释等。

国民级软件微信你啥时候能加这个功能哟?害,可能这就是王者的傲慢吧!
展开
JacksonAI于2025-12-11 11:30发布的图片
2
超级个体,一个人就是一家公司

CTO:Cursor(Agent模式 + Claude Sonnet)
原型:Lovable(一句话生成 SaaS)
设计:v0.dev(草图秒变 UI)
基建:Supabase(自带向量检索)
财务:Lemon Squeezy(全球合规)
营销:Screen Studio(大片级演示)

技术门槛的降低让懂技术与业务的人更具备竞争力

智能体可以成为你的得力助手

#你的工作会被ChatGPT取代吗#
展开
评论
软考通过了,应该算是预料之中,原因如下:
​1.花了一个月每天刷题,同时也及时回归错题和收藏题
​2.不抱超常发挥的幻想,​遵循能量守恒,付出的时间与收获相对,会做的题一定拿到分,不会做的题不纠结
​3.考场做完题算了一下分,基本跟考的预想差不多,所以人要了解自己实力是一件重要的事情 #毕业考研还是工作?#
展开
JacksonAI于2025-12-06 22:27发布的图片
13
#新人报道# AI普及降低了技术门槛,未来懂技术与业务能落地的复合能力是核心竞争力
评论
个人成就
文章被阅读 2,719
掘力值 76
收藏集
3
关注标签
8
加入于