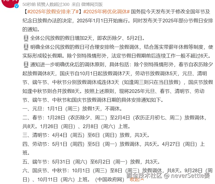
获得徽章 22
- 为防止长期摸鱼导致变笨,特此准备了几道题考考你!
1.至今思项羽,不()过江东。
2.阳春布()泽,万物生光辉。
3.书籍是人类进步的阶梯。——高尔( )
4.世人笑我太()癫,我笑他人看不穿。
5.老夫聊发少年(),左牵黄,右擎苍。
6.危楼高百尺,手可摘()辰。
7.君问归期未有( ),巴山夜雨涨秋池。
8.( )面边声连角起,千嶂里,长烟落日孤城闭。
9.料峭春风吹酒醒,( )冷,山头斜照却相迎。
10.( )闻琵琶已叹息,又闻此语重唧唧。
11.锦瑟无端()()弦,一弦一柱思华年。展开赞过31 - #1024一起掘金# 给年轻人谈恋爱的八条建议:
1.谈恋首爱先要找你爱的,如果结婚就要找爱你的。
2.千万别输在“等”个这字上!
3.永远留住30%神秘。
4.不要低估任何一个人。
5.别把没教养当做有气场。
6.谈恋爱可以穷,结婚不可以。
7.谈恋爱一定要自由。
8.v我50请吃肯德基疯狂星期四。
9.牢记第8条,前7条也可以试试。展开等人赞过评论6 - 尽管这似乎很方便,但是它需要一种自定义语法,该语法打破了花括号内的表达式只是“ JavaScript”的假设,这既有学习成本,也有实现成本。我不李姐
,还我filters 2点赞
![[呲牙]](http://lf-web-assets.juejin.cn/obj/juejin-web/xitu_juejin_web/img/jj_emoji_2.cd1e2bd.png)
,还我filters![[流泪]](http://lf-web-assets.juejin.cn/obj/juejin-web/xitu_juejin_web/img/jj_emoji_6.dde0d83.png)
![[看]](http://lf-web-assets.juejin.cn/obj/juejin-web/xitu_juejin_web/img/jj_emoji_97.39cdc9f.png)