掘友等级
获得徽章 0
从开始专职学Vue源码已经第三个月了,写源码分析文章也到了响应式原理这一块,看看后面还有很多东西,也不知道这次顶不顶得住
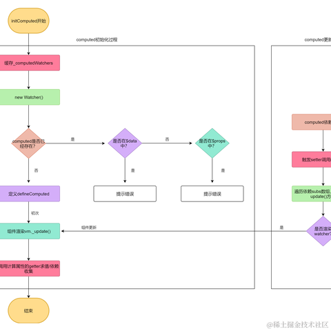
从入口到Vue构造函数整体流程,代码三分钟,画图两小时~
九月了,这个月给自己的主要任务是写Vue源码分析文章
我的掘金文章推荐:
标题:《学习Vue应用测试,让你的项目更加健壮和稳定》
链接:
juejin.im
推荐语:一篇让你看了就会的Vue应用测试文章
刚刚,我跟女友摊牌了,正式分手。
两个性格不合的人强扭在一起确实是件不太明智的事情,分开对彼此都好。
希望聚是一盘沙,散是满天星,好聚又好散。
人生有梦,各自精彩。
下一页