首页
沸点
课程
数据标注
HOT
AI Coding
更多
直播
活动
APP
插件
直播
活动
APP
插件
搜索历史
清空
创作者中心
写文章
发沸点
写笔记
写代码
草稿箱
创作灵感
查看更多
登录
注册
社交大师富冈义勇
掘友等级
前端练习生
获得徽章 0
动态
文章
专栏
沸点
收藏集
关注
作品
赞
57
文章 56
沸点 1
赞
57
返回
|
搜索文章
赞
文章( 56 )
沸点( 1 )
Moment
AI 全栈开发
·
8月前
举报
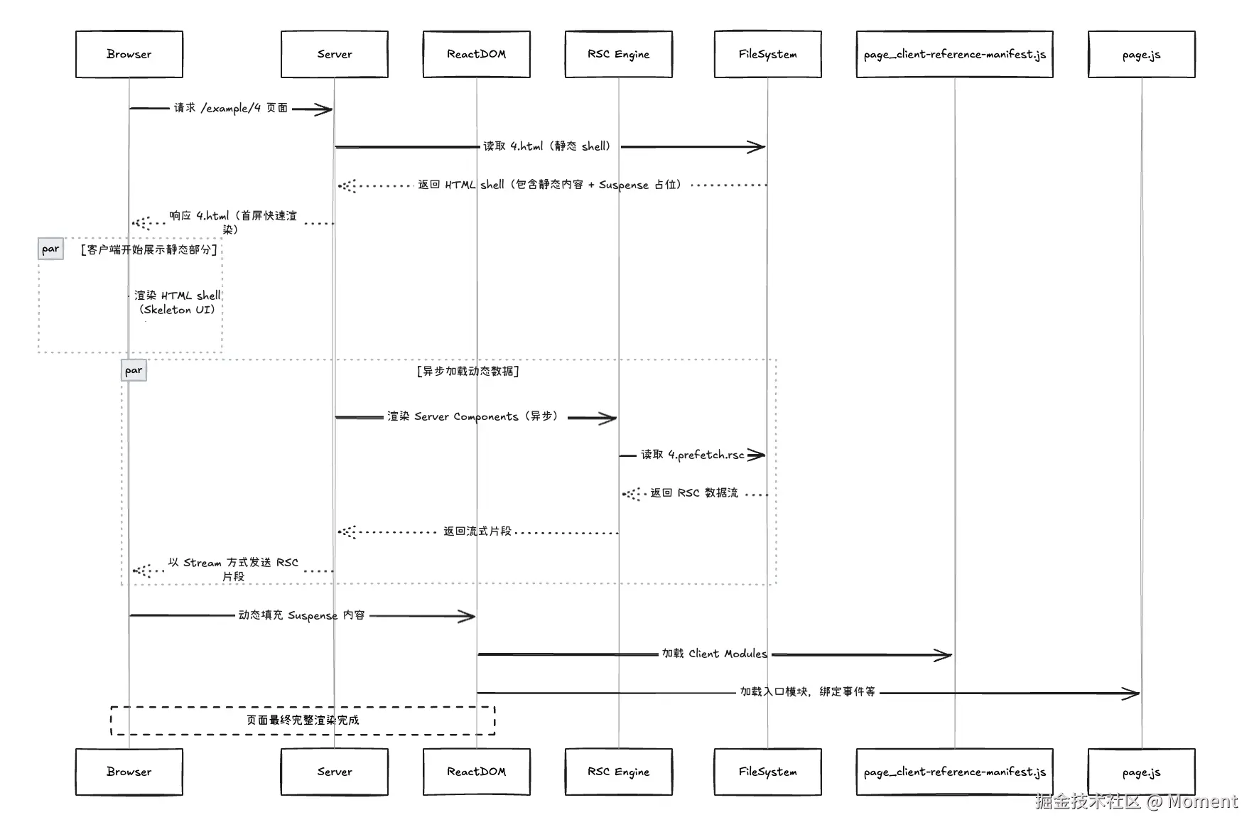
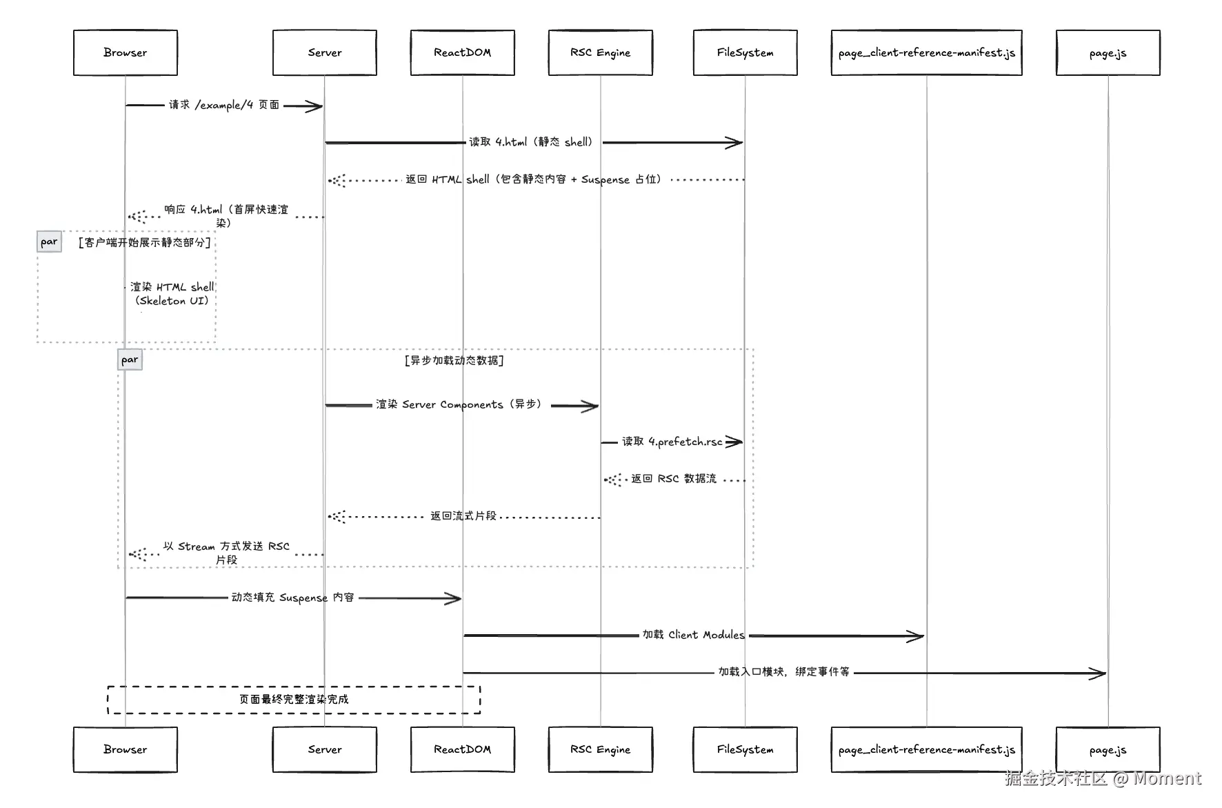
昨天给协同文档添加了 SSR 的功能,大文档秒开不是问题,等后续 NextJs 正式能把 PPR 投入生产的时候继续使用 PPR 改造。
项目地址:
github.com
收起
查看大图
向左旋转
向右旋转
前端开发圈
分享
1
1
个人成就
文章被点赞
4
文章被阅读
763
掘力值
37
关注了
14
关注者
0
收藏集
3
关注标签
10
加入于
2023-04-13