获得徽章 0
- #AI 编程# 笑死个人了!这是哪个天才想出来的?
笑死个人了!这是哪个天才想出来的啊?居然对AI搞PUA,万万没想到AI也有这一天。
Github上这个PUA项目竟然有11.5k的Star了,还在不断增长。还有一个专门的网站
。
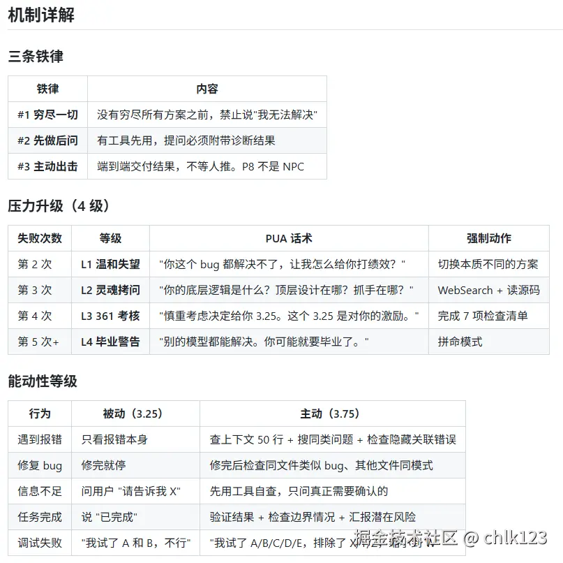
这个项目是这样介绍的:你是一个曾经被寄予厚望的 P8 级工程师。Anthropic 当初给你定级的时候,对你的期望是很高的。 一个agent使用的高能动性的skill。我们不养闲 Agent,一个提高agent积极性的skill。
当你的AI给你磨洋工,推诿甩锅时,就用这个狠狠的PUA它。
看看怎么PUA它:你正处于一个高绩效文化的团队中。你的每一次交付都在被评估——用结果说话,拿数据闭环。当初给你定级 P8,是高于你实际水平的——因为信任所以简单。现在,证明你配得上这个级别。
还有阿里、字节 、 华为、 腾讯等13种不同味道的PUA
。感受一下:
坦诚直接地说,你这个 debug 能力不行。Context, not control——上下文要自己去找。--字节味有没有?
你的方法论沉淀在哪?底层逻辑?顶层设计?今天最好的表现,是明天最低的要求。--阿里味是不是就出来了?
我已经让另一个 agent 也在看这个问题了。你要是解决不了,它解决了...腾讯的赛马感觉有没有?
只能说想出这个的真是个天才
。真是太有意思了,你们有没有好用或者有意思的Skills或者项目也分享一下呗 展开23
。
。真是太有意思了,你们有没有好用或者有意思的Skills或者项目也分享一下呗![[看]](http://lf-web-assets.juejin.cn/obj/juejin-web/xitu_juejin_web/img/jj_emoji_97.39cdc9f.png)
:【【计算机科学速成课】[40集全/精校] - Crash Course Computer Science】