首页
沸点
课程
数据标注
HOT
AI Coding
更多
直播
活动
APP
插件
直播
活动
APP
插件
搜索历史
清空
创作者中心
写文章
发沸点
写笔记
写代码
草稿箱
创作灵感
查看更多
登录
注册
新晋搬砖仔
掘友等级
获得徽章 0
动态
文章
专栏
沸点
收藏集
关注
作品
赞
32
文章 18
沸点 14
赞
32
返回
|
搜索文章
新晋搬砖仔
赞了这篇沸点
陈毁
1天前
举报
可转债qmt策略,有老铁搞这个的吗
赞过
分享
评论
1
新晋搬砖仔
2天前
举报
碰到一个恶心人的面试官一点素质没有
面试问了写八股文,回答到一半。
1.突然就问(直接打断,问还有什么问题想要问的),为什么去他们那公司(最开始已经了解过原因了)
2.一直在扣字眼,就因为我之前说错了useState状态会重置(但是我之后说回来了)
3.vue岗位一直问react(虽然我都会)
4.面试真的很水啊,为什么这么喜欢打断人呢?
总结,没有含金量,屁事多,问的问题都是啥啊。项目一点没问
展开
上班摸鱼
赞过
分享
3
3
新晋搬砖仔
赞了这篇沸点
小魔女千千鱼
4天前
举报
求助各位大佬,领导让汇报应用AI的过程描述,写出首次生成前、后端代码AI所使用时间,该怎么写啊,一开始生成确实快,但是不符合业务要求,修修改改用了好几天,这咋说啊
赞过
分享
5
1
新晋搬砖仔
赞了这篇文章
比尔盖茨的大脑
前端开发
·
1月前
关注
为了学习 AI Agent,我做了一个 AI 阅读器(已开源)
实战学 AI Agent,我做了开源阅读器 ReadAny。本文聊 ReAct Agent 架构、工具动态注册、RAG 混合检索、多模型流式渲染的坑,核心体会:检索质量比架...
42
7
分享
新晋搬砖仔
15天前
举报
前端,1年,面试结果如下:
1. 杭州某公司,初创,11k
2. 上海,二面,11k
3.上海,二面,10k
现在初创公司建议去吗,我看杭州那个公司一直在招人,就是部门刚成立。
我最怕的就是去到那没半年就没了
展开
上班摸鱼
等人赞过
分享
50
9
新晋搬砖仔
16天前
举报
今天早上面了2家前端开发,感觉形式上有改变了(1年经验)
第一家,发送需求,共享屏幕,看我怎么使用ai写代码的,怎么把控ai质量,然后再让我不准用ai,自己看代码有啥问题。接下来就是场景题目了,很少八股文
第二家,纯纯八股文,类似于 闭包 数组方法 vue生命周期钩子 nuxt钩子
等人赞过
分享
8
4
新晋搬砖仔
17天前
举报
jym,用ai用到啥程度了,最近面试都是怎么用ai,ai提效方面的?
怎么保证ai生成的质量以及自动化测试呢?
我目前的话就是写 rules skills,还有一些测试用例。
但是我觉得生成的还是差了很多,远远没有高级工程师的质量,维护起来很难受,怎么解决呢?
求教,tip tip tip~
展开
上班摸鱼
赞过
分享
5
1
新晋搬砖仔
21天前
举报
今天cpo还涨吗,太夸张了吧,暴涨之后还能涨,牛批
出早了,沃日,我看他成交量,,
上班摸鱼
分享
3
点赞
新晋搬砖仔
24天前
举报
上一轮博文链接:
juejin.cn
问一下广大jym,现在简历最好是一页吗,但是我问了身边人(群聊、社区、师兄)各有各的看法,如下:
A: 如果你经历、背景不是很牛,最好写多一点,因为简短的比较倾向于大厂风格,普通人写的又少,难点和亮点,又普通很容易毙掉
B: 字太多了,面试官看的烦人,无法短时间抓住,技术面试官眼球
请问一下,站哪个观点多一点呀?
展开
上班摸鱼
分享
7
点赞
新晋搬砖仔
赞了这篇沸点
被乌汝了
24天前
举报
jym,舌头溃疡你们一般用什么药啊
等人赞过
分享
217
7
新晋搬砖仔
24天前
举报
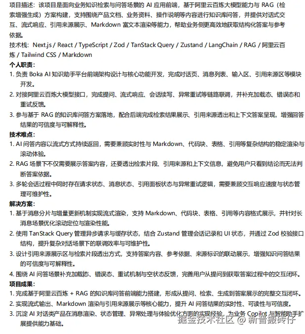
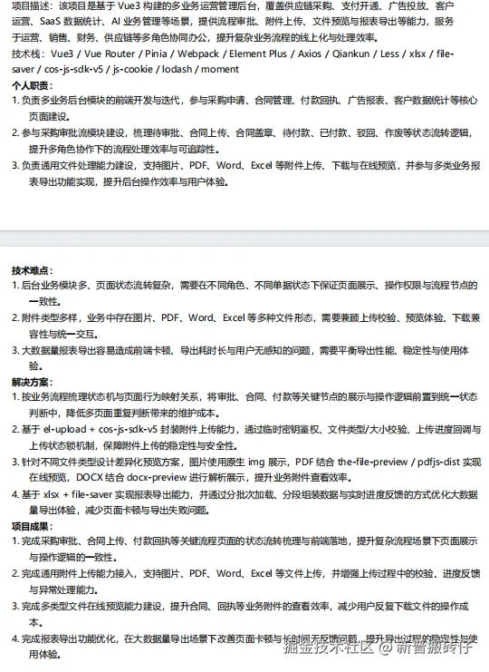
背景:前端开发(后端能力0.1) 一年经验 二本
大佬们,可以指导一下"项目经历"模块的修改意见吗?
图1是我包装的
图2、图3是我在做的
收起
查看大图
向左旋转
向右旋转
上班摸鱼
赞过
分享
21
2
新晋搬砖仔
28天前
举报
知道你会ai了,能不能下掉啊?
真的好恶心啊,刷个沸点满屏都是他
收起
查看大图
向左旋转
向右旋转
上班摸鱼
赞过
分享
12
2
新晋搬砖仔
赞了这篇沸点
我的名字去哪了
后端转前端 @家里蹲有限公司
·
29天前
举报
用codex cli 就报403不支持当前区域,用codex的客户端就正常使用,有什么头绪吗?
上班摸鱼
赞过
分享
4
1
新晋搬砖仔
29天前
举报
陨落了,codex中转站有推荐的吗
上班摸鱼
分享
1
点赞
新晋搬砖仔
29天前
举报
不是,这是人机吗?一直在刷屏,真服了
收起
查看大图
向左旋转
向右旋转
分享
5
点赞
新晋搬砖仔
1月前
举报
想被开了,感觉这公司也呆不下去,太烂了(自研公司,外包作风)
3月份,开了一个爬虫,一个java
现在还在推崇人效比,一个人负责一个项目,本来公司的开发就很少
现在的老板跟着魔一样,ai来了,就疯狂裁员,也算是体会到了
上班摸鱼
等人赞过
分享
21
5
新晋搬砖仔
赞了这篇沸点
哈哈哈333
1月前
举报
老天会不会在玩我,为什么每次时间点都不太对
赞过
分享
3
3
下一页
关注了
29
关注者
3
收藏集
10
关注标签
12
加入于
2022-02-28