获得徽章 0
赞了这篇沸点
jym我要结婚啦,麻烦各位随点赞
144
赞了这篇沸点
算是又见到了一种套路,把工资一部分打包成全勤奖,然后请假扣所谓的全勤奖+日薪,特么相当于扣了双倍日薪。NND,永远算不过资本家。积攒跑路!!!
18
2018入行
2019 涨 4k2020 涨 4k
2021 涨 10k
2022 没涨
2023 没涨
2024 降20%
2025 没涨
2026 没涨
展开
4
昨天晚上跑夜坝遇见好心盾哥送三幻神 挑了个纵横赛裤裆[悠闲]
评论
i4s
i5
i6p
华为荣耀 型号忘了
i8中国红特别版
i11 这个用了4年 最久的一部
i14pm
i15pm
展开
评论
赞了这篇沸点
到我了,到我了,公司想降薪30% , 20个赞 我直接离职!60个赞我直接拿劳动法大刀告他丫的[发怒]
128
赞了这篇沸点
到我了,到我了 集88个赞、离职[钱]
9
昨天用了一下午装了个主机 0失误一次点亮[坏笑]
8
租房补贴审批通过了[无辜呆] 周末吃顿好的
15
继续玩一次 [不失礼貌的微笑] 29 坐标:上海 7.5年前端,有车有房有老婆 11:30前问必回[不失礼貌的微笑]
24
上海 7.5年前端,有问必答~ 时间截止到5.30,因为5.30之后要回家给老婆做饭
37
有没有三角洲群
18
3*3终于做完了 还有55天 不算太晚[流泪]
9
去年的年终拖了半年终于发了[微笑]
同事们都变得和善了不少
14
今天股票赚了两百块
希望明天能赚一千块[绿帽子]
4
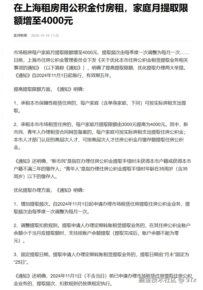
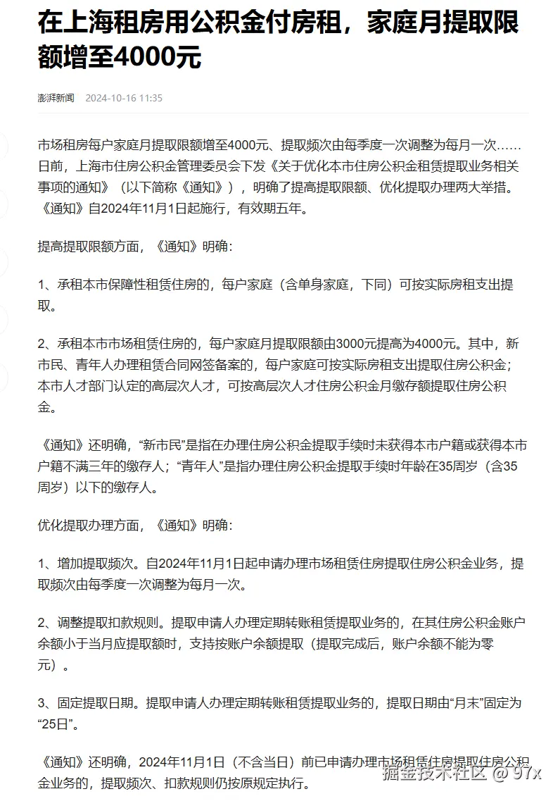
上海公积金提取上限变成4000/月,一月一提了[奸笑]
97x于2024-10-16 13:47发布的图片
22
赞了这篇沸点
vue修改elementui组件默认样式,在加了scoped的style标签中使用::v-deep 依旧无法修改样式,把scode去掉就能修改,但是会污染全局样式。有大佬遇到过这种情况吗[疑问]
不吃萝卜的兔子于2024-08-01 12:00发布的图片
不吃萝卜的兔子于2024-08-01 12:00发布的图片
17
谁有靠谱的日代 [吃瓜群众]
群或者个人都行

想买点东西
1
周五了 还有3个小时[打哈欠]
2
下一页