掘友等级
全栈开发工程师 | https://yangtao.xyz/#/ 大家好!我是一位前端开发工程师,拥有6年以上的前端开发经验。能够灵活运用各种前端框架,如Vue、React、Uniapp、Flutter等。希望通过我的博客分享,能够帮助大家成为一名优秀的前端开发工程师。
获得徽章 0
#不做程序员你还能做什么# 前端:你这接口保通吗?![[敲打]](//lf-web-assets.juejin.cn/obj/juejin-web/xitu_juejin_web/img/jj_emoji_36.c31c83f.png)
![[敲打]](//lf-web-assets.juejin.cn/obj/juejin-web/xitu_juejin_web/img/jj_emoji_36.c31c83f.png)
html2pdf 这个库怎么自定义页眉和页脚
,有没有大佬做过
#我的技术写作成长之路# 突破100粉丝了,记录一下![[奋斗]](//lf-web-assets.juejin.cn/obj/juejin-web/xitu_juejin_web/img/jj_emoji_29.2801857.png)
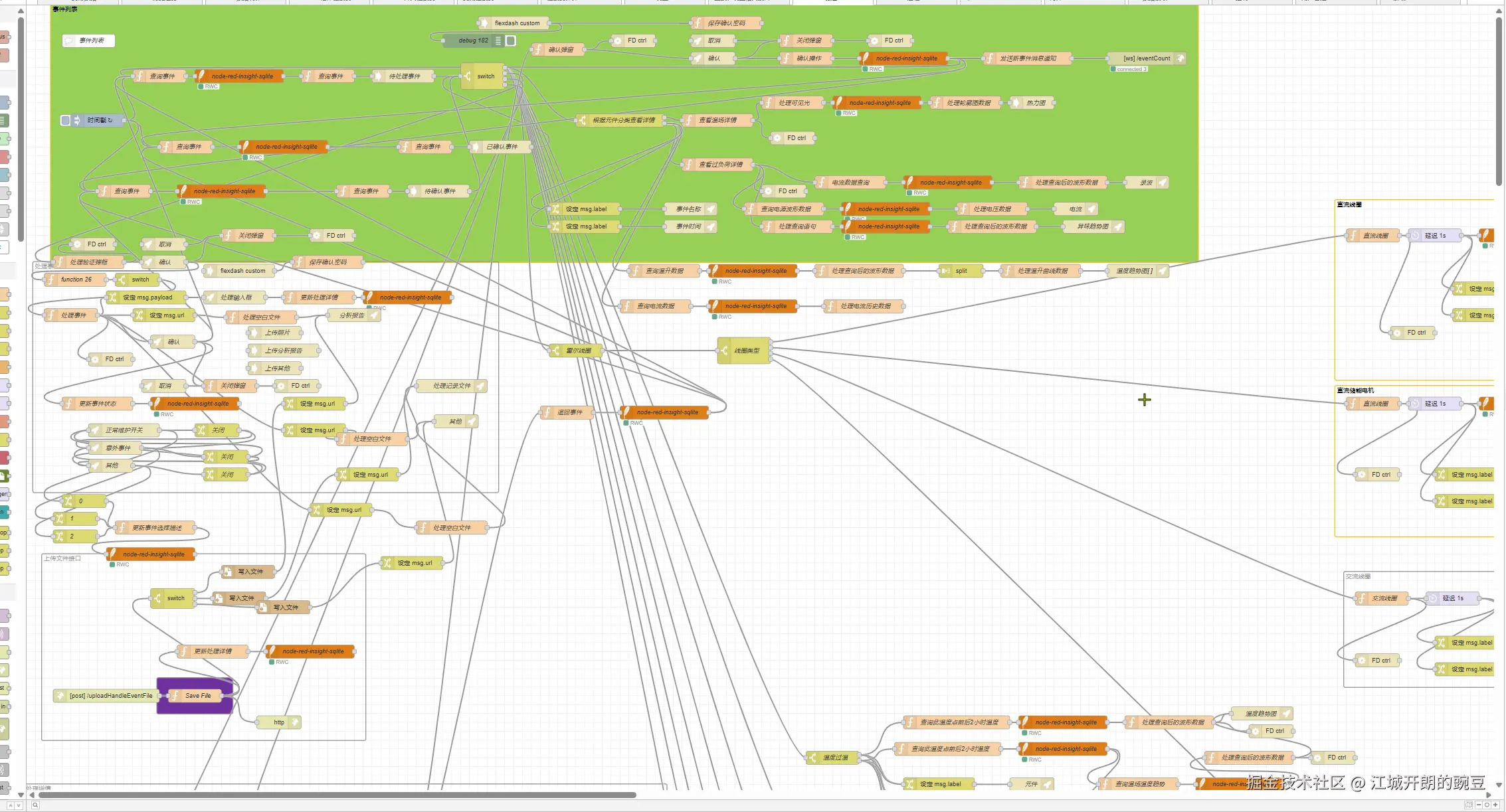
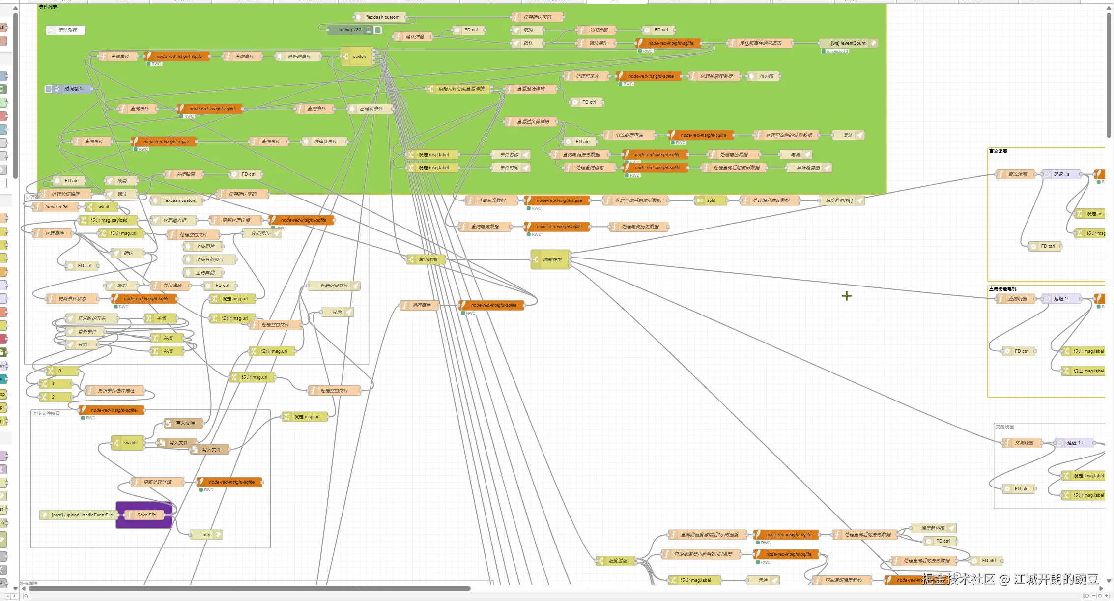
jym,node-red写的东西看不懂了怎么办![[吐血]](//lf-web-assets.juejin.cn/obj/juejin-web/xitu_juejin_web/img/jj_emoji_75.b7ccb48.png)
一定要坚持住,相信自己![[奋斗]](//lf-web-assets.juejin.cn/obj/juejin-web/xitu_juejin_web/img/jj_emoji_29.2801857.png)
three到底怎么学,太痛苦了
分享一个小小的成就——我成功进入了掘金前端榜单作者榜第八名!感谢所有支持和关注我的朋友们,我会继续努力,分享更多优质的前端内容!![[奋斗]](//lf-web-assets.juejin.cn/obj/juejin-web/xitu_juejin_web/img/jj_emoji_29.2801857.png)
下一页