首页
沸点
课程
数据标注
HOT
AI Coding
更多
直播
活动
APP
插件
直播
活动
APP
插件
搜索历史
清空
创作者中心
写文章
发沸点
写笔记
写代码
草稿箱
创作灵感
查看更多
登录
注册
MaK
掘友等级
挖煤
获得徽章 0
动态
文章
专栏
沸点
收藏集
关注
作品
赞
3
文章 3
沸点 0
赞
3
返回
|
搜索文章
MaK
挖煤
·
2月前
关注
Android 使用脚本自动打包apk
这是一个用于 Android 项目自动构建的 Bash 脚本。它首先通过 SSH 密钥从指定的 GitLab 仓库拉取最新代码,然后使用 Gradle Wrapper 构建...
0
评论
分享
MaK
挖煤
·
2月前
关注
Android 调用系统分享
这是一个 Kotlin 单例工具类 ShareUtils,封装了系统分享功能。提供图片分享(通过 FileProvider 处理 URI)和文本分享两种方法,并定义了统一的...
0
评论
分享
MaK
挖煤
·
2月前
关注
TextView 跑马灯去掉左右阴影
在 Android 开发中,高频使用控件 TextView 的跑马灯效果也是经常使用的,下面是一个实际的使用示例: 跑马灯属性设置 把上面的代码放进项目中使用,你发现跑马灯...
0
评论
分享
MaK
挖煤
·
11月前
举报
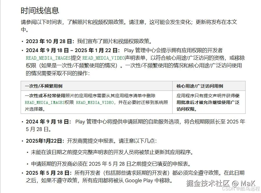
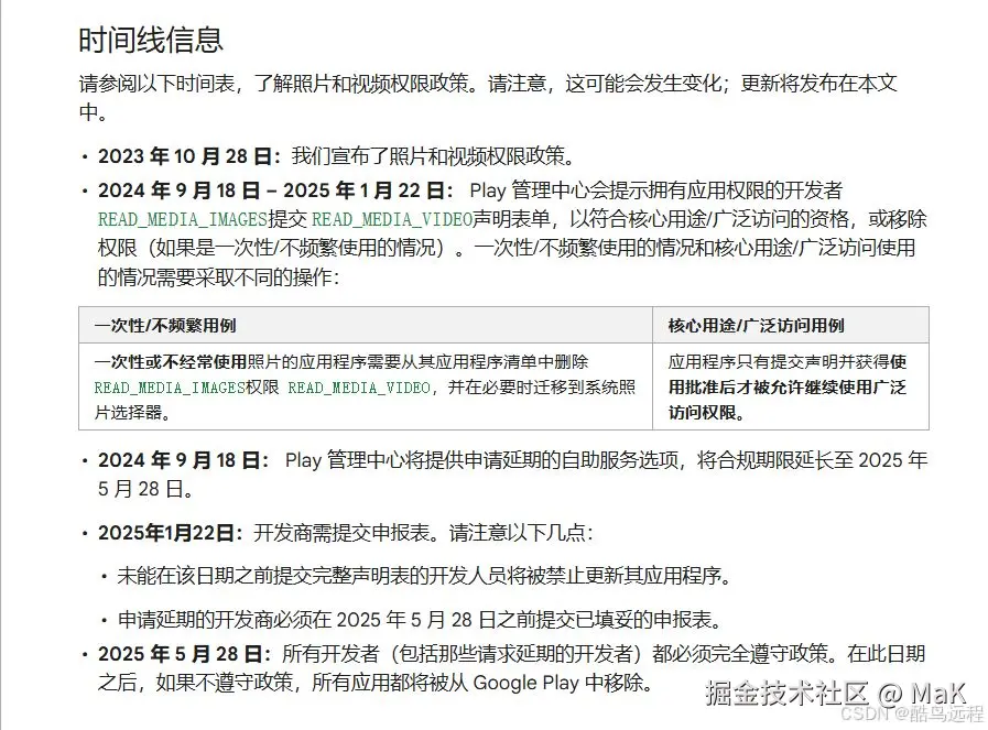
谁能帮我解答一下,如果在谷歌play中已经添加相应的权限表单,并且已经通过,还会被这个政策影响到被下架吗?
收起
查看大图
向左旋转
向右旋转
客户端开发
分享
5
点赞
MaK
挖煤
·
1年前
关注
Android 高版本Credentials Manager 降级使用
Android 高版本Credentials Manager 降级使用 当前gradle版本 7.3.1 kotlin版本 1.7.20...
0
评论
分享
MaK
挖煤
·
1年前
关注
Android 开发规范
Android 代码规范,包括通用代码规范,Android 代码规范(参考链接),还有代码检测插件的使用...
0
评论
分享
MaK
挖煤
·
1年前
关注
有趣的价格精度处理规则代码
一次有趣的产品迭代价格显示,希望能看到不同的解法 一次有趣的产品迭代价格显示,希望能看到不同的解法 一次有趣的产品迭代价格显示,希望能看到不同的解法 为什么一定要50字呢...
0
评论
分享
MaK
赞了这篇文章
草帽lufei
攻城狮
·
2年前
关注
被约谈,两天走人,一些思考
个人身边发生的事,分享自己的一些思考。每个人的经历,认知都是不一样的,同样的人不同角度下的世界也是不一样的,欢迎探讨交流...
796
619
分享
MaK
赞了这篇文章
米奇律师
鹅
·
2年前
关注
【动效探索】试一下Lottie+Figma一键生成动画
Lottie + Figme 插件可以一键生成动画文件了,而且非常简单易用好上手,它打破了UI设计和动效设计的技术壁垒,应该是下一个动画制作的主流插件。...
35
2
分享
MaK
挖煤
·
2年前
举报
你们最近都在学什么,告诉我,让我也学一下子
今天学到了
赞过
分享
4
2
MaK
挖煤
·
2年前
举报
终于快下班了,周一状态还行
上班摸鱼
赞过
分享
评论
2
MaK
挖煤
·
2年前
举报
jym,终于要到下班点了
上班摸鱼
等人赞过
分享
7
14
MaK
赞了这篇文章
Android小渣渣
Android和framework开发 @搬砖小弟
·
2年前
关注
Android CameraX适配Android13的踩坑之路
与早期版本一样,Android 13 包含一些行为变更,这些变更可能会影响您的应用。以下行为变更仅影响以 Android 13 或更高版本为目标平台的应用。如果您的应用以 ...
16
评论
分享
MaK
挖煤
·
2年前
举报
一起加班啊,jym
等人赞过
分享
评论
11
MaK
关注了
郭霖
挖煤
MaK
挖煤
·
2年前
举报
不知道今天会不会下雨 #北京
舌尖上的沸点
等人赞过
分享
8
4
MaK
挖煤
·
2年前
举报
现在就等下班了
上班摸鱼
等人赞过
分享
2
5
MaK
挖煤
·
2年前
举报
嘿,周六空调不行哎,蒸
今日新鲜事
分享
2
点赞
MaK
挖煤
·
2年前
举报
要不晚上去吃生蚝吧,求推荐
上班摸鱼
分享
5
点赞
MaK
挖煤
·
2年前
举报
jym,坐不住了,想下班
客户端开发
赞过
分享
1
3
下一页
个人成就
文章被阅读
672
掘力值
71
关注了
1
关注者
3
收藏集
0
关注标签
11
加入于
2021-09-17