首页
AI Coding
NEW
沸点
课程
直播
活动
AI刷题
APP
插件
搜索历史
清空
创作者中心
写文章
发沸点
写笔记
写代码
草稿箱
创作灵感
查看更多
会员
登录
注册
YCK
掘友等级
后端API测试工程师
吃饭,睡觉,打豆豆
获得徽章 16
动态
文章
专栏
沸点
收藏集
关注
作品
赞
335
文章 319
沸点 16
赞
335
返回
|
搜索文章
YCK
后端API测试工程师
·
5月前
举报
大家端午节安康 我睡到现在自然醒
赞过
分享
评论
1
YCK
后端API测试工程师
·
6月前
举报
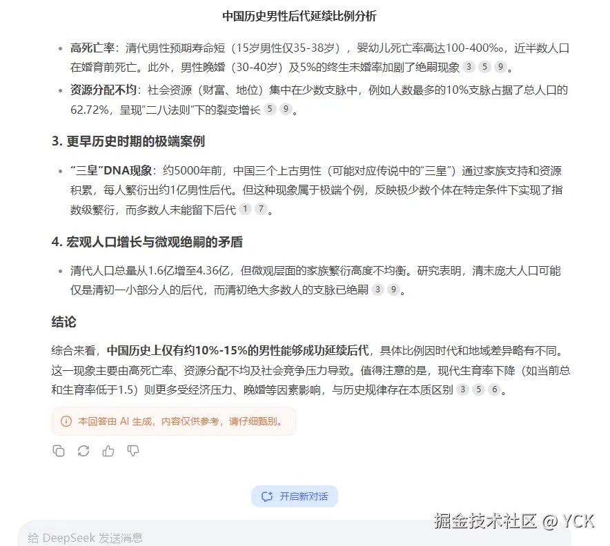
15%的男性结婚有后代才是正常的 类似新中国以来大多数男性都会结婚生子才是不正常的
主要是和平太久和国内物质条件太好导致的 现在大自然已经慢慢来修正这个bug了
引入了lgpt,同性恋,男女对立等问题
所以单身的你不要担心焦虑 你没有那么重要
收起
查看大图
向左旋转
向右旋转
赞过
分享
16
2
YCK
后端API测试工程师
·
6月前
举报
今天周四 v我50 懂
赞过
分享
5
1
YCK
后端API测试工程师
·
6月前
举报
啊啊啊啊啊啊啊啊啊 明天要上班了
分享
评论
点赞
YCK
后端API测试工程师
·
7月前
举报
再也不自己做饭了 真难吃 200块钱的食材全扔了
分享
43
点赞
YCK
后端API测试工程师
·
10月前
举报
越靠近过年越焦虑 感觉有点抑郁了
赞过
分享
1
1
YCK
后端API测试工程师
·
1年前
举报
8年王者荣耀 昨晚终于上王者了 发文庆祝一下
等人赞过
分享
197
16
YCK
后端API测试工程师
·
1年前
举报
被降薪怎么办
分享
评论
点赞
YCK
后端API测试工程师
·
1年前
举报
脑子昏昏的 想请假不干了
分享
评论
点赞
YCK
后端API测试工程师
·
1年前
举报
好无聊啊 还没有上班舒服呢
赞过
分享
9
1
下一页
个人成就
掘力值
567
关注了
69
关注者
17
收藏集
112
关注标签
22
加入于
2019-05-12