掘友等级
获得徽章 7
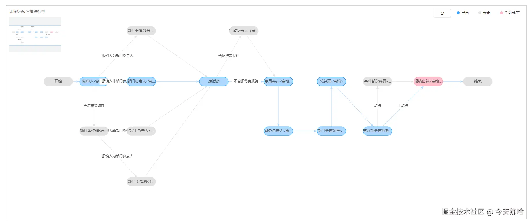
jym,vue3怎么实现这种流程图,直接用canvas画吗
jym,2年经验,全栈偏后端,上海的岗位上写的15-20,我应该期望多少
2.13号提前二十秒吃饭,被人事发现了,扣我50块,还全厂通报
jym,初七开工就没干过活一直在看小说,推荐点小说看看
jym,写python必须用pycharm嘛,今天同事嘲讽我用vscode
,我们都是(python也写,vue也写)
jym,你们的2024年度计划呢!我的如下:
1、存款5W
2、卧推到100KG,减脂到体脂15左右
3、去趟云南或者北京玩一次
jym,老妈手机坏了,给我推荐个1千左右性价比最高的手机
刚刚去上厕所,碰上保洁阿姨了,阿姨说:你咋瘦那么多,上班不适应吗。 我:减肥呢(公司食堂菜太难吃)
下一页