掘友等级
资深IT工程师,技术分享者,数码产品爱好者。生活与代码双线并行,用简洁的语言带你探索科技之美。加入,一起折腾,发现更多可能!
获得徽章 0
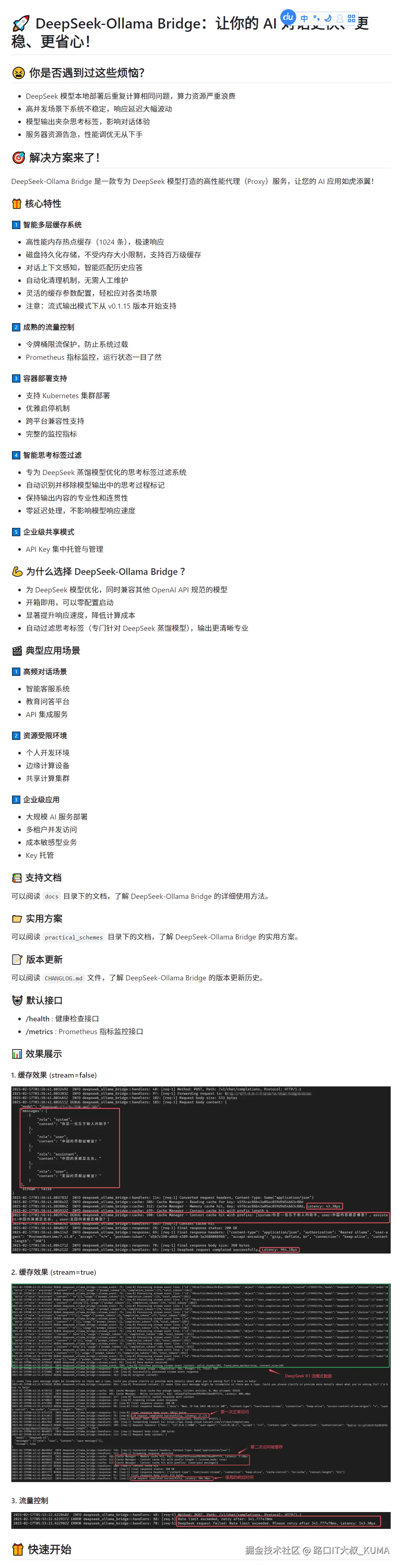
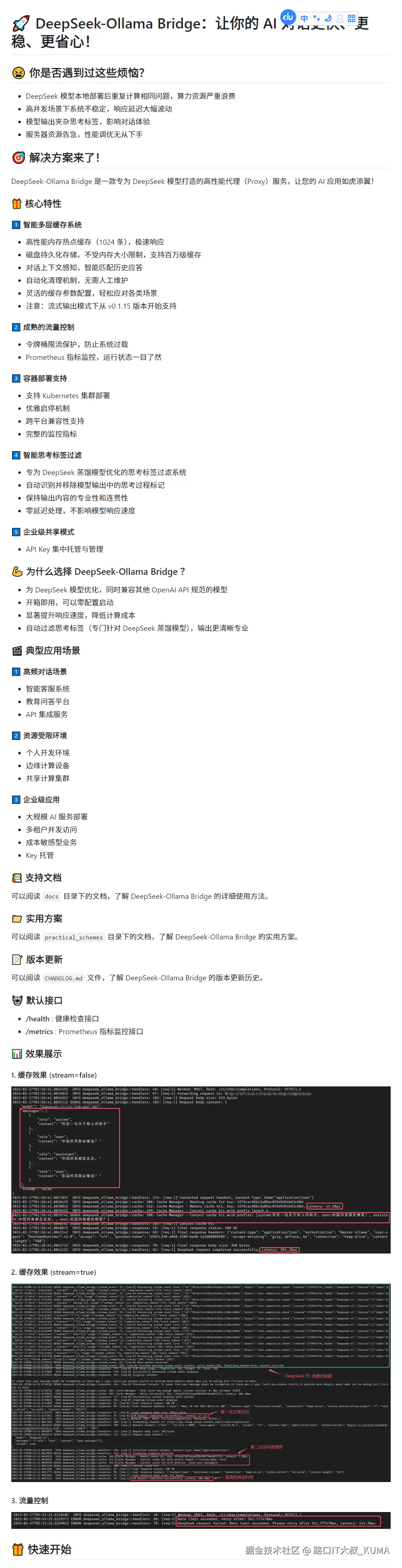
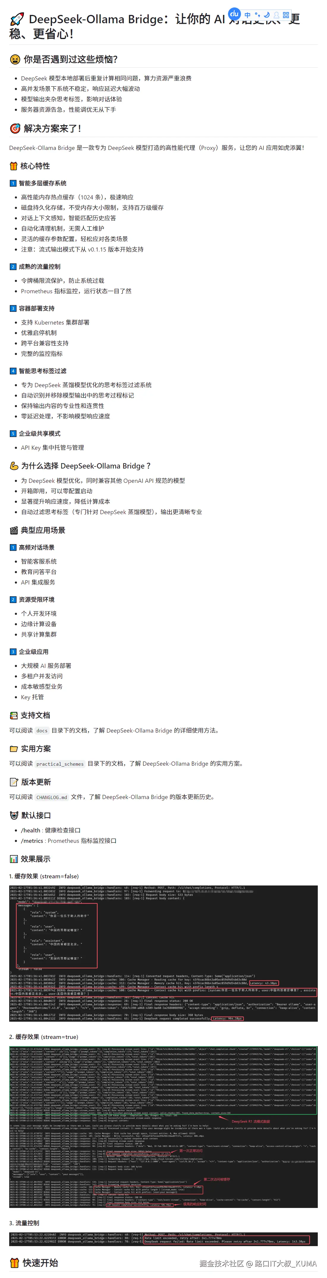
DeepSeek-Ollama Bridge v0.1.15-rc3 发布,优化了缓存逻辑以提升命中率,并增强了磁盘缓存的主动性。后续版本 0.1.16 将支持 WebAssembly(WASM),允许开发者扩展服务器端功能。此外,现已提供 Docker 镜像支持,用户可从 ghcr.io 获取。欢迎反馈使用中的问题和建议。
你说现在非常的卷,我信。但是现在不同肤色的人在中国一起卷,有点刷新我的认知了。
今天写了一个类语法糖的 go 小库,挺有意思的,有兴趣的小伙伴可以去看看。
别怪 SONY,是装备不对。 ![[酷拽]](//lf-web-assets.juejin.cn/obj/juejin-web/xitu_juejin_web/img/jj_emoji_58.327784e.png)
上海,你可以直接露天游泳了。
真机,真的很薄…![[呲牙]](//lf-web-assets.juejin.cn/obj/juejin-web/xitu_juejin_web/img/jj_emoji_2.cd1e2bd.png)
下一页