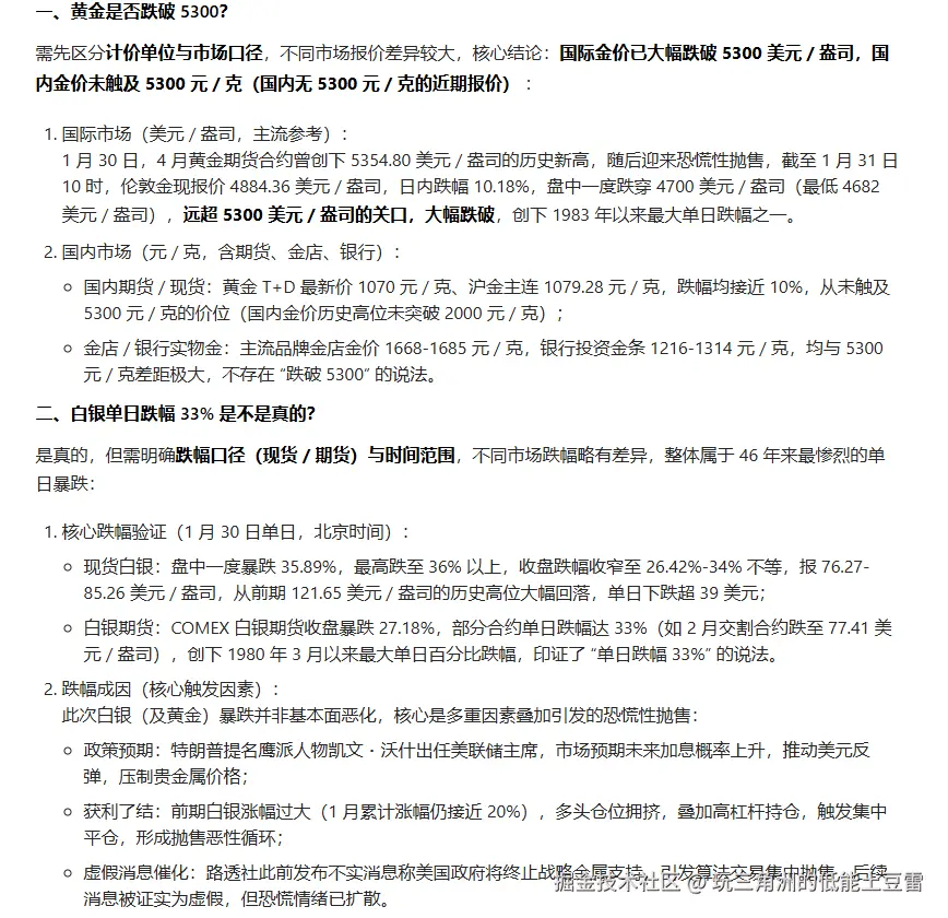
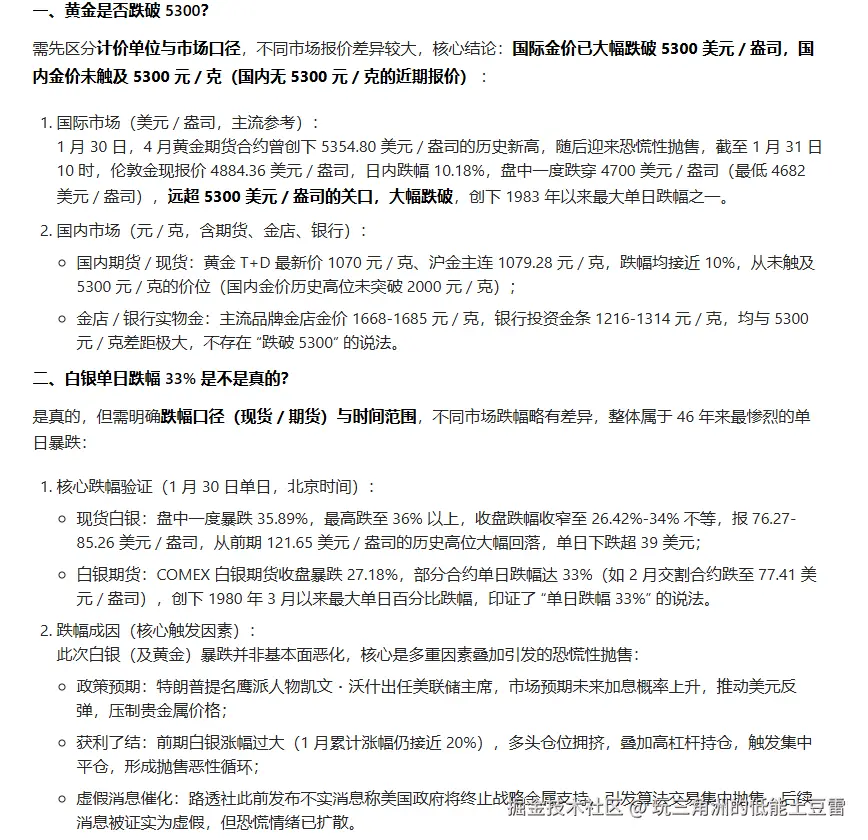
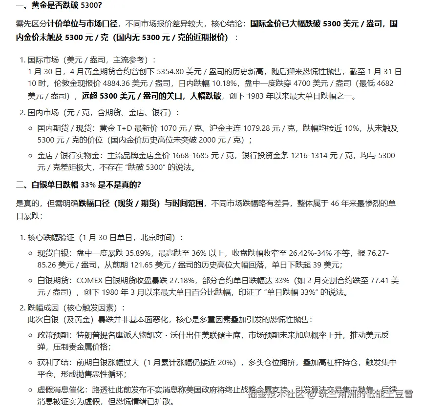
获得徽章 0
- 为什么计算机不会累?
因为它们有很多的“休眠(Hibernate)”模式!
而你我的兄弟,你是牛马有的只是不断的干活;病了还要扣钱自己管自己; 计算机病了还有运维,甚至可以换新电脑赞过31 - 昨天我帮朋友顶班,去给他的表弟当家教。孩子高三,家里条件挺好,住着大平层。
孩子挺聪明,就是有点心不在焉。补课间隙,他偷偷问我:“哥,你玩游戏不?能带我上分吗?”
我哭笑不得,我是来辅导功课的,不是代练。我严肃地拒绝了他,告诉他现在学习要紧。
两小时的课程结束,他妈妈很客气地送我出门,还塞给我一个红包,说是辛苦费。我推辞不过,只好收下。
刚走到小区门口,那孩子气喘吁吁地追了上来,一脸不好意思。
“哥,对不起,刚才骗了你。”
我一愣:“骗我什么?题都讲错了?”
他摇摇头:“不是学习的事…是,其实我妈给我请过好几个家教了,我成绩也没起色。她说了,这是最后一个,如果这次月考再没进步,就把我的游戏账号、手办全卖了…”
他越说声音越小,头也低了下去:“我知道我可能没救了,就是管不住自己想玩。那个红包…是我妈测试家教的,她之前会找个理由要回去,说看家教诚不诚实…你肯定是诚实的,不会给她了…”
我捏了捏手里的红包,一时语塞,心情复杂。这都什么事儿啊。
他抬起头,眼神里带着点破罐子破摔的恳求:“哥,我知道我不争气,也对不起你白忙活一场。就是…就是…”
他停顿了一下,像是鼓足了勇气,眼巴巴地看着我:
“今天疯狂星期四,V我50,我买个蛋挞安慰下自己行不?我保证…吃完就回去背单词!”展开等人赞过135
;我天生牛马命; 只要拼命干活就不会有这么多想法了